Suppr超能文献

欧盟天然气供应与消费结构调整的环境影响:从2022年能源危机中汲取的经验教训。

Environmental impacts of restructuring the EU's natural gas supply and consumption: Learnings from the 2022 energy crisis.

作者信息

Santos Lucas F, Istrate Robert, Mac Dowell Niall, Guillén-Gosálbez Gonzalo

机构信息

Institute for Chemical and Bioengineering, Department of Chemistry and Applied Biosciences, ETH Zürich, Vladimir-Prelog-Weg 1, 8093 Zürich, Switzerland.

Department of Chemical Engineering, State University of Maringá, Avenida Colombo 5790, Maringá 87020900, Brazil.

出版信息

iScience. 2024 Dec 12;28(1):111575. doi: 10.1016/j.isci.2024.111575. eCollection 2025 Jan 17.

Abstract

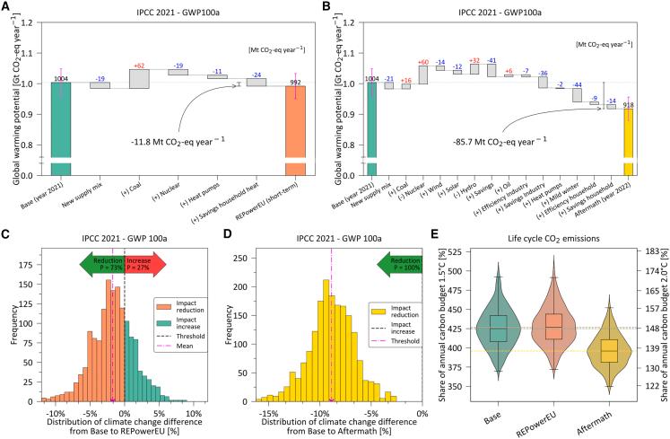
In 2022, the European Union put forward the REPowerEU plan in response to Russia's invasion of Ukraine, aiming at enhancing short-term energy security by diversifying imports and reducing natural gas demand while accelerating the deployment of renewable alternatives in the long term. Here, we quantify the life cycle environmental impacts of both REPowerEU's short-term measures, including the controversial extended coal-fired power plant operations, and how the first year of the crisis was managed in practice. We find that the policy measures' impact on greenhouse gas (GHG) emissions would be negligible, although they could have detrimental effects on other environmental categories. In practice, GHG emissions dropped by 8.6% driven by energy savings, yet other environmental burdens worsened, primarily due to coal and oil use. Our results could support the development and analysis of long-term policies to enhance energy security via natural gas demand reduction while considering multiple environmental sustainability indicators to avoid collateral damage.

摘要

2022年,欧盟提出了“能源联盟加速计划”(REPowerEU)以应对俄罗斯对乌克兰的入侵,旨在通过进口多元化增强短期能源安全,减少天然气需求,同时长期加速可再生能源替代方案的部署。在此,我们量化了“能源联盟加速计划”短期措施(包括有争议的延长燃煤电厂运营)对生命周期环境的影响,以及危机第一年在实际中是如何应对的。我们发现,这些政策措施对温室气体(GHG)排放的影响微乎其微,尽管它们可能对其他环境类别产生不利影响。在实际中,由于节能,温室气体排放量下降了8.6%,但其他环境负担却恶化了,主要原因是煤炭和石油的使用。我们的结果可为制定和分析长期政策提供支持,这些政策旨在通过减少天然气需求增强能源安全,同时考虑多个环境可持续性指标以避免附带损害。

https://cdn.ncbi.nlm.nih.gov/pmc/blobs/ce73/11763217/aad0d008a2d9/fx1.jpg

文献检索

告别复杂PubMed语法,用中文像聊天一样搜索,搜遍4000万医学文献。AI智能推荐,让科研检索更轻松。

立即免费搜索

文件翻译

保留排版,准确专业,支持PDF/Word/PPT等文件格式,支持 12+语言互译。

免费翻译文档

深度研究

AI帮你快速写综述,25分钟生成高质量综述,智能提取关键信息,辅助科研写作。

立即免费体验