• 文献检索
  • 文档翻译
  • 深度研究
  • 学术资讯
  • Suppr Zotero 插件Zotero 插件
  • 邀请有礼
  • 套餐&价格
  • 历史记录
应用&插件
Suppr Zotero 插件Zotero 插件浏览器插件Mac 客户端Windows 客户端微信小程序
定价
高级版会员购买积分包购买API积分包
服务
文献检索文档翻译深度研究API 文档MCP 服务
关于我们
关于 Suppr公司介绍联系我们用户协议隐私条款
关注我们

Suppr 超能文献

核心技术专利:CN118964589B侵权必究
粤ICP备2023148730 号-1Suppr @ 2026

文献检索

告别复杂PubMed语法,用中文像聊天一样搜索,搜遍4000万医学文献。AI智能推荐,让科研检索更轻松。

立即免费搜索

文件翻译

保留排版,准确专业,支持PDF/Word/PPT等文件格式,支持 12+语言互译。

免费翻译文档

深度研究

AI帮你快速写综述,25分钟生成高质量综述,智能提取关键信息,辅助科研写作。

立即免费体验

响应高温的OfWRKY17-OfC3H49模块通过抑制……中的表达延迟开花。 (注:原文中“inhibiting expression in.”后面缺少具体内容)

OfWRKY17-OfC3H49 module responding to high ambient temperature delays flowering via inhibiting expression in .

作者信息

Ye Yong, Lu Xinke, Kong En, Wang Qianqian, Shen Lixiao, Zhong Shiwei, Wang Yiguang, Xiao Zheng, Deng Jinping, Zhao Hongbo, Dong Bin

机构信息

School of Landscape Architecture, Zhejiang Agriculture and Forestry University, No. 666 Wusu Street, Lin'an District, Hangzhou 311300, Zhejiang, China.

Zhejiang Provincial Key Laboratory of Germplasm Innovation and Utilization for Garden Plants, Zhejiang Agriculture and Forestry University, No. 666 Wusu Street, Lin'an District, Hangzhou 311300, Zhejiang, China.

出版信息

Hortic Res. 2024 Sep 24;12(1):uhae273. doi: 10.1093/hr/uhae273. eCollection 2025 Jan.

DOI:10.1093/hr/uhae273
PMID:39897730
原文链接:https://pmc.ncbi.nlm.nih.gov/articles/PMC11725642/
Abstract

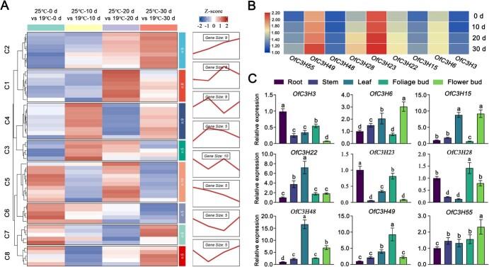
Ambient temperature is a pivotal factor in the regulation of the flowering process in plants. In this study, we found that high ambient temperature exerts an inhibitory effect on the flowering of "Sjigui". However, the underlying molecular mechanisms remain not fully understood. Through transcriptome analysis, a differently expressed C3H gene was identified, which is induced by high ambient temperature. OfC3H49 was demonstrated to delay the flowering process of and downregulate the expression of flowering-related genes in calli. Further investigation indicates that OfC3H49 as a transcriptional repressor directly suppresses the expression of the thereby causing a delay in flowering time. Furthermore, a WRKY transcription factor, OfWRKY17, was identified to be responsive to high ambient temperature, directly binding to the promoter and enhance expression. Overexpression of in resulted in a significant delay in flowering and induced the expression of in calli. Collectively, our findings delineate a regulatory module, OfWRKY17-OfC3H49, which is activated by high ambient temperature and functions as a negative regulator of flowering by suppressing the expression of in . This study provides novel insights into the molecular mechanisms involved in ambient temperature-mediated flowering control and contributes to the development of molecular breeding strategies for .

摘要

环境温度是植物开花过程调控中的一个关键因素。在本研究中,我们发现高环境温度对“四季桂”的开花具有抑制作用。然而,其潜在的分子机制仍未完全清楚。通过转录组分析,鉴定出一个差异表达的C3H基因,它受高环境温度诱导。已证明OfC3H49会延迟“四季桂”的开花进程,并下调愈伤组织中开花相关基因的表达。进一步研究表明,OfC3H49作为转录抑制因子直接抑制“四季桂”的表达,从而导致开花时间延迟。此外,还鉴定出一个WRKY转录因子OfWRKY17对高环境温度有响应,它直接结合“四季桂”的启动子并增强其表达。在“四季桂”中过表达OfWRKY17导致开花显著延迟,并在愈伤组织中诱导“四季桂”的表达。总的来说,我们的研究结果描绘了一个调控模块OfWRKY17 - OfC3H49,它由高环境温度激活,并通过抑制“四季桂”的表达作为开花的负调控因子。本研究为环境温度介导的开花控制所涉及的分子机制提供了新的见解,并有助于“四季桂”分子育种策略的发展。

https://cdn.ncbi.nlm.nih.gov/pmc/blobs/3ad9/11725642/d994f449a5fc/uhae273f8.jpg
https://cdn.ncbi.nlm.nih.gov/pmc/blobs/3ad9/11725642/0d8ab8965e2c/uhae273f1.jpg
https://cdn.ncbi.nlm.nih.gov/pmc/blobs/3ad9/11725642/9d83b633f37c/uhae273f2.jpg
https://cdn.ncbi.nlm.nih.gov/pmc/blobs/3ad9/11725642/143bf2b82de1/uhae273f3.jpg
https://cdn.ncbi.nlm.nih.gov/pmc/blobs/3ad9/11725642/a229e9ade43a/uhae273f4.jpg
https://cdn.ncbi.nlm.nih.gov/pmc/blobs/3ad9/11725642/57bea9e149cf/uhae273f5.jpg
https://cdn.ncbi.nlm.nih.gov/pmc/blobs/3ad9/11725642/34db32c621e3/uhae273f6.jpg
https://cdn.ncbi.nlm.nih.gov/pmc/blobs/3ad9/11725642/a9249d9d4a5f/uhae273f7.jpg
https://cdn.ncbi.nlm.nih.gov/pmc/blobs/3ad9/11725642/d994f449a5fc/uhae273f8.jpg
https://cdn.ncbi.nlm.nih.gov/pmc/blobs/3ad9/11725642/0d8ab8965e2c/uhae273f1.jpg
https://cdn.ncbi.nlm.nih.gov/pmc/blobs/3ad9/11725642/9d83b633f37c/uhae273f2.jpg
https://cdn.ncbi.nlm.nih.gov/pmc/blobs/3ad9/11725642/143bf2b82de1/uhae273f3.jpg
https://cdn.ncbi.nlm.nih.gov/pmc/blobs/3ad9/11725642/a229e9ade43a/uhae273f4.jpg
https://cdn.ncbi.nlm.nih.gov/pmc/blobs/3ad9/11725642/57bea9e149cf/uhae273f5.jpg
https://cdn.ncbi.nlm.nih.gov/pmc/blobs/3ad9/11725642/34db32c621e3/uhae273f6.jpg
https://cdn.ncbi.nlm.nih.gov/pmc/blobs/3ad9/11725642/a9249d9d4a5f/uhae273f7.jpg
https://cdn.ncbi.nlm.nih.gov/pmc/blobs/3ad9/11725642/d994f449a5fc/uhae273f8.jpg

相似文献

1
OfWRKY17-OfC3H49 module responding to high ambient temperature delays flowering via inhibiting expression in .响应高温的OfWRKY17-OfC3H49模块通过抑制……中的表达延迟开花。 (注:原文中“inhibiting expression in.”后面缺少具体内容)
Hortic Res. 2024 Sep 24;12(1):uhae273. doi: 10.1093/hr/uhae273. eCollection 2025 Jan.
2
Temperature-responsive module of OfAP1 and OfLFY regulates floral transition and floral organ identity in Osmanthus fragrans.OfAP1 和 OfLFY 的温度响应模块调节桂花中的花转变和花器官身份。
Plant Physiol Biochem. 2023 Oct;203:108076. doi: 10.1016/j.plaphy.2023.108076. Epub 2023 Oct 10.
3
Transcriptomic analysis of flower opening response to relatively low temperatures in Osmanthus fragrans.转录组分析桂花对相对低温开花的响应。
BMC Plant Biol. 2020 Jul 16;20(1):337. doi: 10.1186/s12870-020-02549-3.
4
The microRNA156-SQUAMOSA PROMOTER BINDING PROTEIN-LIKE3 module regulates ambient temperature-responsive flowering via FLOWERING LOCUS T in Arabidopsis.microRNA156-SQUAMOSA PROMOTER BINDING PROTEIN-LIKE3 模块通过拟南芥中的 FLOWERING LOCUS T 调控环境温度响应的开花。
Plant Physiol. 2012 May;159(1):461-78. doi: 10.1104/pp.111.192369. Epub 2012 Mar 16.
5
Genome-Wide Identification and Expression Analysis of Gene Family during Flower-Opening Stages in .[植物名称]开花期基因家族的全基因组鉴定与表达分析
Plants (Basel). 2022 Apr 8;11(8):1015. doi: 10.3390/plants11081015.
6
Expression of ethylene biosynthetic genes during flower senescence and in response to ethephon and silver nitrate treatments in Osmanthus fragrans.在桂花衰老过程中以及乙烯利和硝酸银处理后的乙烯生物合成基因表达。
Genes Genomics. 2024 Apr;46(4):399-408. doi: 10.1007/s13258-023-01489-0. Epub 2024 Feb 6.
7
Genetic studies on continuous flowering in woody plant .木本植物连续开花的遗传学研究
Front Plant Sci. 2022 Nov 3;13:1049479. doi: 10.3389/fpls.2022.1049479. eCollection 2022.
8
A Plasma Membrane Intrinsic Protein Gene Involved in Promoting Petal Expansion and Drought Resistance in .一个参与促进花瓣扩张和抗旱性的质膜内在蛋白基因在.
Int J Mol Sci. 2024 Oct 5;25(19):10716. doi: 10.3390/ijms251910716.
9
Comprehensive transcriptome analysis of AP2/ERFs in reveals the role of -mediated organic acid metabolism pathway in flower senescence.AP2/ERFs的综合转录组分析揭示了-介导的有机酸代谢途径在花朵衰老中的作用。 (注:原文中“in ”和“-mediated”部分信息缺失,此译文为根据现有内容尽量完整呈现的结果)
Front Plant Sci. 2024 Sep 26;15:1467232. doi: 10.3389/fpls.2024.1467232. eCollection 2024.
10
Analysis of the Aging-Related AP2/ERF Transcription Factor Gene Family in .对. 中与衰老相关的 AP2/ERF 转录因子基因家族的分析。
Int J Mol Sci. 2024 Jul 23;25(15):8025. doi: 10.3390/ijms25158025.

引用本文的文献

1
The effects of biotic stress on the sexual reproduction process of flowering plants.生物胁迫对开花植物有性生殖过程的影响。
PeerJ. 2025 Aug 13;13:e19880. doi: 10.7717/peerj.19880. eCollection 2025.

本文引用的文献

1
Low temperature-mediated repression and far-red light-mediated induction determine morning FLOWERING LOCUS T expression levels.低温介导的抑制和远红光介导的诱导决定了拟南芥开花时间基因的表达水平。
J Integr Plant Biol. 2024 Jan;66(1):103-120. doi: 10.1111/jipb.13595.
2
TBtools-II: A "one for all, all for one" bioinformatics platform for biological big-data mining.TBtools-II:一个“一专多能”的生物信息学大数据挖掘平台。
Mol Plant. 2023 Nov 6;16(11):1733-1742. doi: 10.1016/j.molp.2023.09.010. Epub 2023 Sep 22.
3
Comparative Transcriptome Analysis of CCCH Family in Roles of Flower Opening and Abiotic Stress in .
在 花开放和非生物胁迫中的作用中 CCCH 家族的比较转录组分析。
Int J Mol Sci. 2022 Dec 6;23(23):15363. doi: 10.3390/ijms232315363.
4
Genetic studies on continuous flowering in woody plant .木本植物连续开花的遗传学研究
Front Plant Sci. 2022 Nov 3;13:1049479. doi: 10.3389/fpls.2022.1049479. eCollection 2022.
5
A tandem CCCH type zinc finger protein gene CpC3H3 from Chimonanthus praecox promotes flowering and enhances drought tolerance in Arabidopsis.来自蜡梅的串联CCCH型锌指蛋白基因CpC3H3促进拟南芥开花并增强其耐旱性。
BMC Plant Biol. 2022 Oct 29;22(1):506. doi: 10.1186/s12870-022-03877-2.
6
Chrysanthemum MAF2 regulates flowering by repressing gibberellin biosynthesis in response to low temperature.菊花 MAF2 通过响应低温抑制赤霉素生物合成来调节开花。
Plant J. 2022 Dec;112(5):1159-1175. doi: 10.1111/tpj.16002. Epub 2022 Oct 27.
7
Drought and low temperature-induced NF-YA1 activates FT expression to promote citrus flowering.干旱和低温诱导 NF-YA1 激活 FT 表达,促进柑橘开花。
Plant Cell Environ. 2022 Dec;45(12):3505-3522. doi: 10.1111/pce.14442. Epub 2022 Oct 3.
8
AaZFP3, a Novel CCCH-Type Zinc Finger Protein from , Promotes Early Flowering in by Regulating the Expression of Flowering-Related Genes.AaZFP3,一种来自 的新型 CCCH 型锌指蛋白,通过调控开花相关基因促进 开花。
Int J Mol Sci. 2022 Jul 25;23(15):8166. doi: 10.3390/ijms23158166.
9
Gene expression programs during callus development in tissue culture of two Eucalyptus species.组织培养中两种桉树愈伤组织发育过程中的基因表达程序。
BMC Plant Biol. 2022 Jan 3;22(1):1. doi: 10.1186/s12870-021-03391-x.
10
WRKY Transcription Factor Response to High-Temperature Stress.WRKY转录因子对高温胁迫的响应
Plants (Basel). 2021 Oct 18;10(10):2211. doi: 10.3390/plants10102211.