Suppr超能文献

Notch3基因缺失可调节HIV-1基因表达和全身炎症反应,从而改善慢性肾脏病。

Notch3 deletion regulates HIV-1 gene expression and systemic inflammation to ameliorate chronic kidney disease.

作者信息

Thornton Mackenzie, Sommer Nicole, McGonigle Mercedes, Kumar Ram Anil, Yerrathota Sireesha, Ehirim Henrietta, Chaturvedi Aakriti, Dinh Phan Johnny, Chakraborty Anubhav, Chakravarthi V Praveen, Gunewardena Sumedha, Tyagi Mudit, Talreja Jaya, Wang Tao, Singhal Pravin, Tran Pamela V, Fields Timothy A, Ray Patricio E, Dhillon Navneet K, Sharma Madhulika

机构信息

Department of Internal Medicine, University of Kansas Medical Center, Kansas City, KS 66160, USA.

Department of Pathology and Laboratory Medicine, University of Kansas Medical Center, Kansas City, KS 66160, USA.

出版信息

Dis Model Mech. 2025 Feb 1;18(2). doi: 10.1242/dmm.052056. Epub 2025 Feb 25.

Abstract

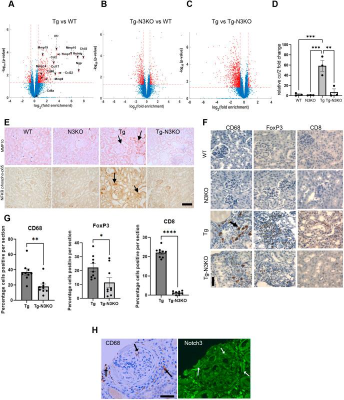
Anti-retroviral therapy (ART) has decreased human immunodeficiency virus (HIV)-1-associated morbidity. However, despite ART, immune cells remain latently infected, leading to chronic inflammation and HIV-1-associated comorbidities. New strategies are needed to target viral proteins and inflammation. We found activation of Notch3 in renal cells of the HIV-1 transgenic mouse model (HIV-Tg26) and in patients with HIV-associated nephropathy. We hypothesized that targeting NOTCH3 activation constitutes an effective therapy for HIV-related chronic kidney disease. We generated HIV-Tg26 mice with Notch3 knocked out (Tg-N3KO). Compared to HIV-Tg26 mice at 3 months, Tg-N3KO mice showed a marked reduction in renal injury, skin lesions and mortality rate. They also showed reduced renal infiltrating cells and significantly reduced expression of HIV genes. Moreover, Notch3 activated the HIV long terminal repeat promoter, and induction of HIV-1 increased Notch3 activation, indicating a feedback mechanism. Further, bone marrow-derived macrophages from HIV-Tg26 mice showed activation of Notch3, indicating systemic effects. Consistent with that observation, systemic levels of TNF and MCP-1 were reduced in Tg-N3KO compared to HIV-Tg26 mice. Thus, Notch3 deletion/inhibition has a dual-therapeutic effect in HIV-related chronic kidney disease, which might extend to other HIV-related pathologies.

摘要

抗逆转录病毒疗法(ART)已降低了人类免疫缺陷病毒1型(HIV-1)相关的发病率。然而,尽管采用了ART,免疫细胞仍处于潜伏感染状态,导致慢性炎症和HIV-1相关的合并症。需要新的策略来靶向病毒蛋白和炎症。我们发现在HIV-1转基因小鼠模型(HIV-Tg26)的肾细胞以及HIV相关性肾病患者中Notch3被激活。我们假设靶向Notch3激活构成了治疗HIV相关慢性肾病的有效疗法。我们培育出了Notch3基因敲除的HIV-Tg26小鼠(Tg-N3KO)。与3个月大的HIV-Tg26小鼠相比,Tg-N3KO小鼠的肾损伤、皮肤损伤和死亡率显著降低。它们还表现出肾浸润细胞减少以及HIV基因表达显著降低。此外,Notch3激活了HIV长末端重复启动子,并且HIV-1的诱导增加了Notch3的激活,表明存在一种反馈机制。此外,来自HIV-Tg26小鼠的骨髓源性巨噬细胞显示出Notch3的激活,表明存在全身效应。与该观察结果一致,与HIV-Tg26小鼠相比,Tg-N3KO小鼠的TNF和MCP-1全身水平降低。因此,Notch3缺失/抑制在HIV相关慢性肾病中具有双重治疗作用,这可能扩展到其他HIV相关疾病。

https://cdn.ncbi.nlm.nih.gov/pmc/blobs/9304/11892680/eb0fd6274539/dmm-18-052056-g1.jpg

文献AI研究员

20分钟写一篇综述,助力文献阅读效率提升50倍。

立即体验

用中文搜PubMed

大模型驱动的PubMed中文搜索引擎

马上搜索

文档翻译

学术文献翻译模型,支持多种主流文档格式。

立即体验