• 文献检索
  • 文档翻译
  • 深度研究
  • 学术资讯
  • Suppr Zotero 插件Zotero 插件
  • 邀请有礼
  • 套餐&价格
  • 历史记录
应用&插件
Suppr Zotero 插件Zotero 插件浏览器插件Mac 客户端Windows 客户端微信小程序
定价
高级版会员购买积分包购买API积分包
服务
文献检索文档翻译深度研究API 文档MCP 服务
关于我们
关于 Suppr公司介绍联系我们用户协议隐私条款
关注我们

Suppr 超能文献

核心技术专利:CN118964589B侵权必究
粤ICP备2023148730 号-1Suppr @ 2026

文献检索

告别复杂PubMed语法,用中文像聊天一样搜索,搜遍4000万医学文献。AI智能推荐,让科研检索更轻松。

立即免费搜索

文件翻译

保留排版,准确专业,支持PDF/Word/PPT等文件格式,支持 12+语言互译。

免费翻译文档

深度研究

AI帮你快速写综述,25分钟生成高质量综述,智能提取关键信息,辅助科研写作。

立即免费体验

基于多孔硅构建双驱动促血管生成纳米酶用于协同加速烧伤感染创面愈合

Engineering dual-driven pro-angiogenic nanozyme based on porous silicon for synergistic acceleration of burn infected wound healing.

作者信息

Duan Wei, Gao Yue, Xu Ruru, Huang Sheng, Xia Xueqian, Zhao Jingwen, Zeng Longhuan, Wei Qiaolin, Shen Jia-Wei, Wu Jianmin, Zheng Yongke

机构信息

School of Pharmacy, Hangzhou Normal University, Hangzhou, 311121, PR China.

Lab of Nanomedicine and Omic-based Diagnostics, Institute of Analytical Chemistry, Department of Chemistry, Zhejiang University, Hangzhou, 310058, PR China.

出版信息

Mater Today Bio. 2025 Jan 24;31:101522. doi: 10.1016/j.mtbio.2025.101522. eCollection 2025 Apr.

DOI:10.1016/j.mtbio.2025.101522
PMID:39935892
原文链接:https://pmc.ncbi.nlm.nih.gov/articles/PMC11810849/
Abstract

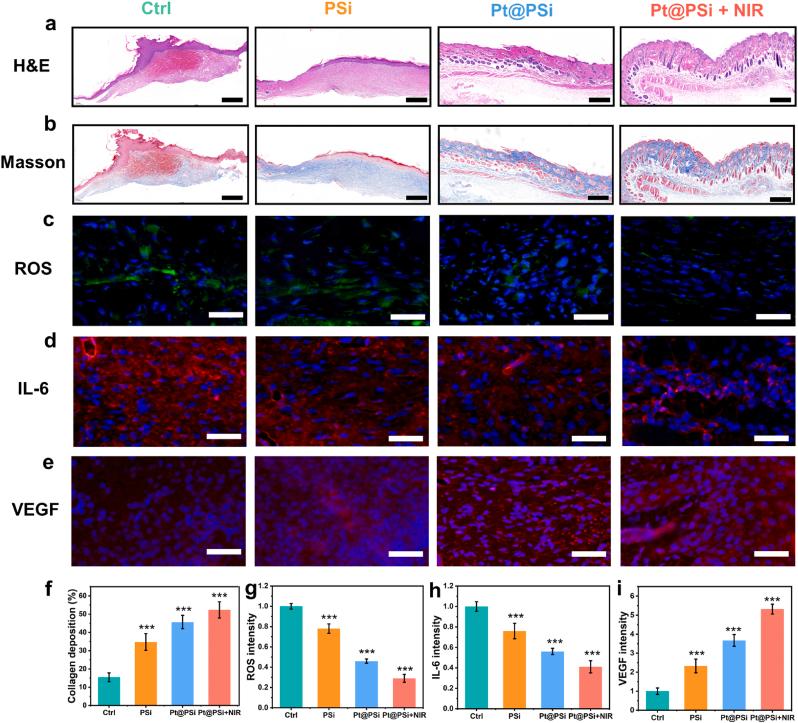
The high mortality risk of burn infected wounds has dictated the clinical need for the development of new biomaterials that can regulate multiple aspects of the healing process in a high-quality manner. Although nanozymes have made progress in inflammation modulation and antibacterial management, they often lack the ability in pro-angiogenesis, which greatly limits their functional application in the synergistic treatment of burn infected wounds. In this study, a smart pro-angiogenic nanozyme is simply and efficiently synthesized by reduction of Pt precursors on porous silicon (PSi) nanocarriers. Owing to the hybridization of Pt, the Pt-decorated PSi (Pt@PSi) nanocomposites exhibit excellent near-infrared (NIR) photothermal activity and peroxidase-like catalytic activity, which can be used for co-efficient antibacterial treatment. After exposure to 808 nm NIR laser, Pt@PSi-based photothermal and nano-catalytic combined therapy can achieve more than 95 % bacterial inhibition . More importantly, under the stimulation of NIR laser and nanozyme, the smart Pt@PSi nanocomposites can efficiently release bioactive inorganic Si ions from the PSi skeleton, which can efficiently promote endothelial cell migration, tube formation, and angiogenesis. Furthermore, animal studies have demonstrated that Pt@PSi-based combination therapy can significantly accelerate the healing of infected burn infections by inhibiting bacterial growth, scavenging reactive oxygen species, and promoting angiogenesis with a favorable biosafety. Overall, the dual-driven pro-angiogenic nanozyme based on PSi expands the functional application of nanozyme, providing a novel combined strategy for efficient care of difficult-to-heal burn infected wounds.

摘要

烧伤感染创面的高死亡风险决定了临床上需要开发能够高质量调控愈合过程多个方面的新型生物材料。尽管纳米酶在炎症调节和抗菌管理方面取得了进展,但它们往往缺乏促血管生成的能力,这极大地限制了它们在烧伤感染创面协同治疗中的功能应用。在本研究中,通过在多孔硅(PSi)纳米载体上还原铂前驱体,简单高效地合成了一种智能促血管生成纳米酶。由于铂的杂化作用,铂修饰的PSi(Pt@PSi)纳米复合材料表现出优异的近红外(NIR)光热活性和类过氧化物酶催化活性,可用于协同抗菌治疗。在暴露于808 nm近红外激光后,基于Pt@PSi的光热和纳米催化联合疗法可实现超过95%的细菌抑制率。更重要的是,在近红外激光和纳米酶的刺激下,智能Pt@PSi纳米复合材料可从PSi骨架中高效释放生物活性无机硅离子,从而有效促进内皮细胞迁移、管腔形成和血管生成。此外,动物研究表明,基于Pt@PSi的联合疗法可通过抑制细菌生长、清除活性氧以及促进血管生成,显著加速感染烧伤创面的愈合,且具有良好的生物安全性。总体而言,基于PSi的双驱动促血管生成纳米酶扩展了纳米酶的功能应用,为高效护理难愈合烧伤感染创面提供了一种新颖的联合策略。

https://cdn.ncbi.nlm.nih.gov/pmc/blobs/f923/11810849/aac01528e3f0/gr8.jpg
https://cdn.ncbi.nlm.nih.gov/pmc/blobs/f923/11810849/370096a89824/ga1.jpg
https://cdn.ncbi.nlm.nih.gov/pmc/blobs/f923/11810849/dd004238b305/sc1.jpg
https://cdn.ncbi.nlm.nih.gov/pmc/blobs/f923/11810849/be51bf24aa72/gr1.jpg
https://cdn.ncbi.nlm.nih.gov/pmc/blobs/f923/11810849/c2297f551078/gr2.jpg
https://cdn.ncbi.nlm.nih.gov/pmc/blobs/f923/11810849/7eea29fd09b4/gr3.jpg
https://cdn.ncbi.nlm.nih.gov/pmc/blobs/f923/11810849/b9869b12ad81/gr4.jpg
https://cdn.ncbi.nlm.nih.gov/pmc/blobs/f923/11810849/6bfe287973ea/gr5.jpg
https://cdn.ncbi.nlm.nih.gov/pmc/blobs/f923/11810849/95a45286f413/gr6.jpg
https://cdn.ncbi.nlm.nih.gov/pmc/blobs/f923/11810849/bbc39d25ee22/gr7.jpg
https://cdn.ncbi.nlm.nih.gov/pmc/blobs/f923/11810849/aac01528e3f0/gr8.jpg
https://cdn.ncbi.nlm.nih.gov/pmc/blobs/f923/11810849/370096a89824/ga1.jpg
https://cdn.ncbi.nlm.nih.gov/pmc/blobs/f923/11810849/dd004238b305/sc1.jpg
https://cdn.ncbi.nlm.nih.gov/pmc/blobs/f923/11810849/be51bf24aa72/gr1.jpg
https://cdn.ncbi.nlm.nih.gov/pmc/blobs/f923/11810849/c2297f551078/gr2.jpg
https://cdn.ncbi.nlm.nih.gov/pmc/blobs/f923/11810849/7eea29fd09b4/gr3.jpg
https://cdn.ncbi.nlm.nih.gov/pmc/blobs/f923/11810849/b9869b12ad81/gr4.jpg
https://cdn.ncbi.nlm.nih.gov/pmc/blobs/f923/11810849/6bfe287973ea/gr5.jpg
https://cdn.ncbi.nlm.nih.gov/pmc/blobs/f923/11810849/95a45286f413/gr6.jpg
https://cdn.ncbi.nlm.nih.gov/pmc/blobs/f923/11810849/bbc39d25ee22/gr7.jpg
https://cdn.ncbi.nlm.nih.gov/pmc/blobs/f923/11810849/aac01528e3f0/gr8.jpg

相似文献

1
Engineering dual-driven pro-angiogenic nanozyme based on porous silicon for synergistic acceleration of burn infected wound healing.基于多孔硅构建双驱动促血管生成纳米酶用于协同加速烧伤感染创面愈合
Mater Today Bio. 2025 Jan 24;31:101522. doi: 10.1016/j.mtbio.2025.101522. eCollection 2025 Apr.
2
Trapping and release of NIR-active dye in porous silicon as a theranostic strategy for ROS photothermal monitoring and chronic wound management.将近红外活性染料捕获和释放到多孔硅中作为一种用于 ROS 光热监测和慢性伤口管理的治疗策略。
J Control Release. 2023 Jul;359:428-440. doi: 10.1016/j.jconrel.2023.06.007. Epub 2023 Jun 18.
3
Fe-based nanozyme with photothermal activity prepared from polymerization-induced self-assembly assays boosts the recovery of bacteria-infected wounds.通过聚合诱导自组装法制备的具有光热活性的铁基纳米酶可促进细菌感染伤口的愈合。
Acta Biomater. 2024 Dec;190:488-500. doi: 10.1016/j.actbio.2024.11.003. Epub 2024 Nov 7.
4
pH-Responsive Wound Dressing Based on Biodegradable CuP Nanozymes for Treating Infected and Diabetic Wounds.基于可生物降解的 CuP 纳米酶的 pH 响应性伤口敷料用于治疗感染性和糖尿病性伤口。
ACS Appl Mater Interfaces. 2024 Jan 10;16(1):95-110. doi: 10.1021/acsami.3c12997. Epub 2023 Dec 29.
5
A multifunctional cascade nanoreactor based on Fe-driven carbon nanozymes for synergistic photothermal/chemodynamic antibacterial therapy.基于 Fe 驱动的碳纳米酶的多功能级联纳米反应器用于协同光热/化学动力学抗菌治疗。
Acta Biomater. 2023 Sep 15;168:580-592. doi: 10.1016/j.actbio.2023.07.006. Epub 2023 Jul 13.
6
A co-delivery platform for synergistic promotion of angiogenesis based on biodegradable, therapeutic and self-reporting luminescent porous silicon microparticles.基于生物可降解、治疗性和自报告发光多孔硅微球的协同促进血管生成的共递药平台。
Biomaterials. 2021 May;272:120772. doi: 10.1016/j.biomaterials.2021.120772. Epub 2021 Mar 26.
7
Engineering Copper-Containing Nanoparticles-Loaded Silicene Nanosheets with Triple Enzyme Mimicry Activities and Photothermal Effect for Promoting Bacteria-Infected Wound Healing.工程载铜纳米粒子的硅烯纳米片具有三重酶模拟活性和光热效应,促进细菌感染伤口愈合。
Small. 2024 Apr;20(15):e2307096. doi: 10.1002/smll.202307096. Epub 2023 Nov 22.
8
An injectable multifunctional hydrogel for eradication of bacterial biofilms and wound healing.一种用于根除细菌生物膜和促进伤口愈合的可注射多功能水凝胶。
Acta Biomater. 2023 Apr 15;161:112-133. doi: 10.1016/j.actbio.2023.03.008. Epub 2023 Mar 11.
9
Graphene quantum dot-decorated luminescent porous silicon dressing for theranostics of diabetic wounds.基于石墨烯量子点修饰的发光多孔硅敷料用于糖尿病创面的诊疗一体化。
Acta Biomater. 2021 Sep 1;131:544-554. doi: 10.1016/j.actbio.2021.07.018. Epub 2021 Jul 13.
10
An NIR-II-enhanced nanozyme to promote wound healing in methicillin-resistant Staphylococcus aureus infections.一种近红外二区增强的纳米酶,用于促进耐甲氧西林金黄色葡萄球菌感染的伤口愈合。
Acta Biomater. 2024 Apr 15;179:300-312. doi: 10.1016/j.actbio.2024.03.014. Epub 2024 Mar 20.

引用本文的文献

1
Stimuli-responsive nanozymes for wound healing: From design strategies to therapeutic advances.用于伤口愈合的刺激响应性纳米酶:从设计策略到治疗进展
Mater Today Bio. 2025 Jul 2;33:102046. doi: 10.1016/j.mtbio.2025.102046. eCollection 2025 Aug.
2
Bimetallic Plasmonic Nanozyme-Based Microneedle for Synergistic Ferroptosis Therapy of Melanoma.基于双金属等离子体纳米酶的微针用于黑色素瘤的协同铁死亡治疗
Adv Sci (Weinh). 2025 Aug;12(30):e04203. doi: 10.1002/advs.202504203. Epub 2025 May 19.

本文引用的文献

1
Reactive oxygen species-responsive polydopamine-PtCuTe nanoparticle-loaded microneedle system for promoting the healing of infected skin wounds.响应活性氧物种的聚多巴胺-PtCuTe 纳米颗粒负载微针系统,用于促进感染性皮肤伤口的愈合。
J Control Release. 2024 Dec;376:999-1013. doi: 10.1016/j.jconrel.2024.11.002. Epub 2024 Nov 7.
2
Application of metal-organic frameworks in infectious wound healing.金属有机骨架在感染性伤口愈合中的应用。
J Nanobiotechnology. 2024 Jul 1;22(1):387. doi: 10.1186/s12951-024-02637-8.
3
Porous silicon-based sensing and delivery platforms for wound management applications.
基于多孔硅的传感和递药平台在伤口管理中的应用。
J Control Release. 2024 Jul;371:530-554. doi: 10.1016/j.jconrel.2024.06.019. Epub 2024 Jun 13.
4
Stem Cell-Derived Nanovesicles Embedded in Dual-Layered Hydrogel for Programmed ROS Regulation and Comprehensive Tissue Regeneration in Burn Wound Healing.干细胞衍生的纳米囊泡嵌入双层水凝胶中,用于程序性 ROS 调控和烧伤创面愈合中的综合组织再生。
Adv Mater. 2024 Aug;36(32):e2401369. doi: 10.1002/adma.202401369. Epub 2024 Jun 16.
5
Nanomaterials-incorporated polymeric microneedles for wound healing applications.纳米材料复合聚合物微针在伤口愈合中的应用。
Int J Pharm. 2024 Jun 25;659:124247. doi: 10.1016/j.ijpharm.2024.124247. Epub 2024 May 22.
6
An NIR-II-enhanced nanozyme to promote wound healing in methicillin-resistant Staphylococcus aureus infections.一种近红外二区增强的纳米酶,用于促进耐甲氧西林金黄色葡萄球菌感染的伤口愈合。
Acta Biomater. 2024 Apr 15;179:300-312. doi: 10.1016/j.actbio.2024.03.014. Epub 2024 Mar 20.
7
Platinum Nanoparticles Regulated VC MXene Nanoplatforms with NIR-II Enhanced Nanozyme Effect for Photothermal and Chemodynamic Anti-Infective Therapy.铂纳米颗粒调控 VC MXene 纳米平台,具有近红外二区增强纳米酶效应,用于光热和化学动力学抗感染治疗。
Adv Mater. 2024 Jun;36(25):e2400366. doi: 10.1002/adma.202400366. Epub 2024 Mar 19.
8
NIR-enhanced Pt single atom/g-CN nanozymes as SOD/CAT mimics to rescue ATP energy crisis by regulating oxidative phosphorylation pathway for delaying osteoarthritis progression.近红外增强的铂单原子/石墨相氮化碳纳米酶作为超氧化物歧化酶/过氧化氢酶模拟物,通过调节氧化磷酸化途径来挽救ATP能量危机,从而延缓骨关节炎进展。
Bioact Mater. 2024 Feb 21;36:1-13. doi: 10.1016/j.bioactmat.2024.02.018. eCollection 2024 Jun.
9
Protective effects of Pt-N-C single-atom nanozymes against myocardial ischemia-reperfusion injury.Pt-N-C 单原子纳米酶对心肌缺血再灌注损伤的保护作用。
Nat Commun. 2024 Feb 23;15(1):1682. doi: 10.1038/s41467-024-45927-3.
10
Reviving Intervertebral Discs: Treating Degeneration Using Advanced Delivery Systems.椎间盘修复:利用先进的递药系统治疗椎间盘退变。
Mol Pharm. 2024 Feb 5;21(2):373-392. doi: 10.1021/acs.molpharmaceut.3c00579. Epub 2024 Jan 22.