Suppr超能文献

近红外增强的铂单原子/石墨相氮化碳纳米酶作为超氧化物歧化酶/过氧化氢酶模拟物,通过调节氧化磷酸化途径来挽救ATP能量危机,从而延缓骨关节炎进展。

NIR-enhanced Pt single atom/g-CN nanozymes as SOD/CAT mimics to rescue ATP energy crisis by regulating oxidative phosphorylation pathway for delaying osteoarthritis progression.

作者信息

Xiang Jianhui, Yang Xin, Tan Manli, Guo Jianfeng, Ye Yuting, Deng Jiejia, Huang Zhangrui, Wang Hanjie, Su Wei, Cheng Jianwen, Zheng Li, Liu Sijia, Zhong Jingping, Zhao Jinmin

机构信息

Guangxi Engineering Center in Biomedical Material for Tissue and Organ Regeneration, Collaborative Innovation Centre of Regenerative Medicine and Medical BioResource Development and Application Co-constructed By the Province and Ministry, Guangxi Key Laboratory of Regenerative Medicine, The First Affiliated Hospital of Guangxi Medical University, No. 6 Shuangyong Road, Nanning, Guangxi 530021, PR China.

Department of Orthopaedics Trauma and Hand Surgery, The First Affiliated Hospital of Guangxi Medical University, No. 6 Shuangyong Road, Nanning, Guangxi, 530021, PR China.

出版信息

Bioact Mater. 2024 Feb 21;36:1-13. doi: 10.1016/j.bioactmat.2024.02.018. eCollection 2024 Jun.

Abstract

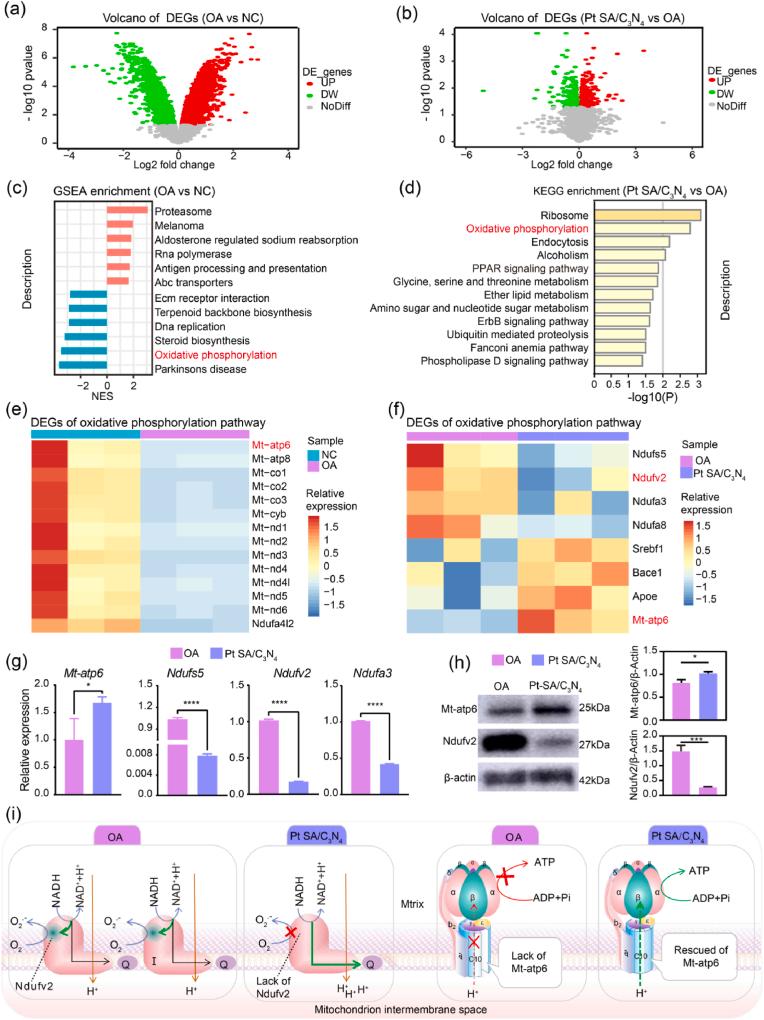
Osteoarthritis (OA) progresses due to the excessive generation of reactive oxygen and nitrogen species (ROS/RNS) and abnormal ATP energy metabolism related to the oxidative phosphorylation pathway in the mitochondria. Highly active single-atom nanozymes (SAzymes) can help regulate the redox balance and have shown their potential in the treatment of inflammatory diseases. In this study, we innovatively utilised ligand-mediated strategies to chelate Pt with modified g-CN by π-π interaction to prepare g-CN-loaded Pt single-atom (Pt SA/CN) nanozymes that serve as superoxide dismutase (SOD)/catalase (CAT) mimics to scavenge ROS/RNS and regulate mitochondrial ATP production, ultimately delaying the progression of OA. Pt SA/CN exhibited a high loading of Pt single atoms (2.45 wt%), with an excellent photothermal conversion efficiency (54.71%), resulting in tunable catalytic activities under near-infrared light (NIR) irradiation. Interestingly, the Pt-N active centres in Pt SA/CN formed electron capture sites for electron holes, in which g-CN regulated the d-band centre of Pt, and the N-rich sites transferred electrons to Pt, leading to the enhanced adsorption of free radicals and thus higher SOD- and CAT-like activities compared with pure g-CN and g-CN-loaded Pt nanoparticles (Pt NPs/CN). Based on the use of HO-induced chondrocytes to simulate ROS-injured cartilage and an OA joint model , the results showed that Pt SA/CN could reduce oxidative stress-induced damage, protect mitochondrial function, inhibit inflammation progression, and rebuild the OA microenvironment, thereby delaying the progression of OA. In particular, under NIR light irradiation, Pt SA/CN could help reverse the oxidative stress-induced joint cartilage damage, bringing it closer to the state of the normal cartilage. Mechanistically, Pt SA/CN regulated the expression of mitochondrial respiratory chain complexes, mainly NDUFV2 of complex 1 and MT-ATP6 of ATP synthase, to reduce ROS/RNS and promote ATP production. This study provides novel insights into the design of artificial nanozymes for treating oxidative stress-induced inflammatory diseases.

摘要

骨关节炎(OA)的进展是由于活性氧和氮物种(ROS/RNS)的过度产生以及与线粒体中氧化磷酸化途径相关的异常ATP能量代谢。高活性单原子纳米酶(SAzymes)有助于调节氧化还原平衡,并已显示出其在治疗炎症性疾病方面的潜力。在本研究中,我们创新性地利用配体介导策略通过π-π相互作用将Pt与修饰的g-CN螯合,制备负载g-CN的Pt单原子(Pt SA/CN)纳米酶,其作为超氧化物歧化酶(SOD)/过氧化氢酶(CAT)模拟物来清除ROS/RNS并调节线粒体ATP生成,最终延缓OA的进展。Pt SA/CN表现出高负载的Pt单原子(2.45 wt%),具有优异的光热转换效率(54.71%),在近红外光(NIR)照射下产生可调的催化活性。有趣的是,Pt SA/CN中的Pt-N活性中心形成了电子空穴的电子捕获位点,其中g-CN调节Pt的d带中心,富含N的位点将电子转移到Pt,导致自由基的吸附增强,因此与纯g-CN和负载g-CN的Pt纳米颗粒(Pt NPs/CN)相比具有更高的类SOD和类CAT活性。基于使用HO诱导的软骨细胞模拟ROS损伤的软骨以及OA关节模型,结果表明Pt SA/CN可以减少氧化应激诱导的损伤,保护线粒体功能,抑制炎症进展,并重建OA微环境,从而延缓OA的进展。特别是在NIR光照射下,Pt SA/CN可以帮助逆转氧化应激诱导的关节软骨损伤,使其更接近正常软骨的状态。从机制上讲,Pt SA/CN调节线粒体呼吸链复合物的表达,主要是复合物1的NDUFV2和ATP合酶的MT-ATP6,以减少ROS/RNS并促进ATP生成。本研究为设计用于治疗氧化应激诱导的炎症性疾病的人工纳米酶提供了新的见解。

https://cdn.ncbi.nlm.nih.gov/pmc/blobs/3114/10900248/11fa9c7c0c09/gr1.jpg

文献AI研究员

20分钟写一篇综述,助力文献阅读效率提升50倍。

立即体验

用中文搜PubMed

大模型驱动的PubMed中文搜索引擎

马上搜索

文档翻译

学术文献翻译模型,支持多种主流文档格式。

立即体验