Pan Huachun, Yang Shumin, Kulyar Md F, Ma Hongwei, Li Kewei, Zhang Lihong, Mo Quan, Li Jiakui
College of Veterinary Medicine, Huazhong Agricultural University, Wuhan 430070, China.
National Key Laboratory of Agriculture Microbiology, College of Veterinary Medicine, Huazhong Agricultural University, Wuhan 430070, China.
Nutrients. 2025 Jan 26;17(3):452. doi: 10.3390/nu17030452.
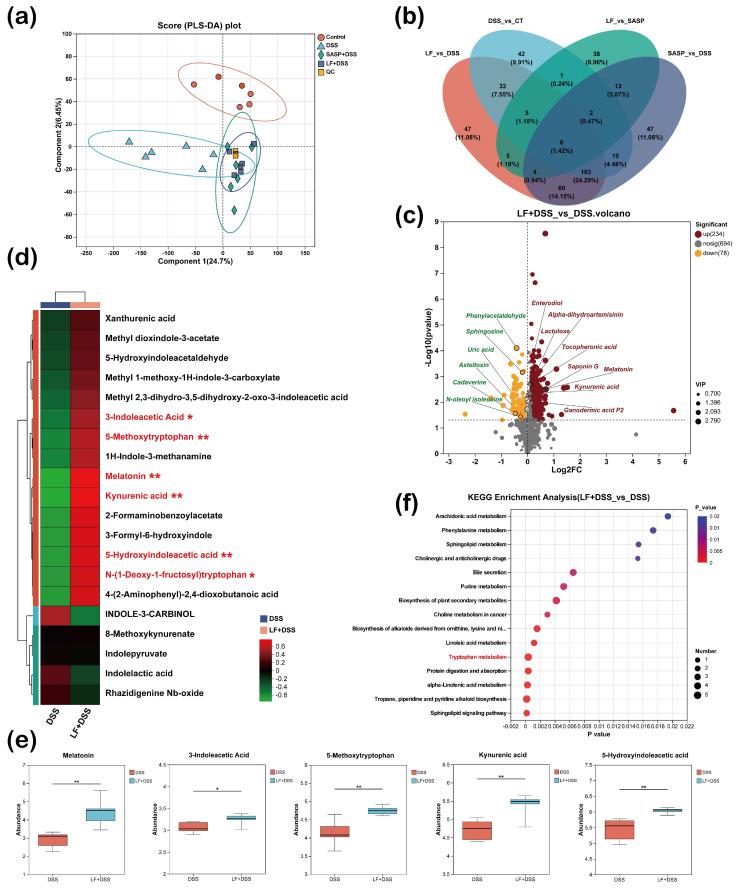
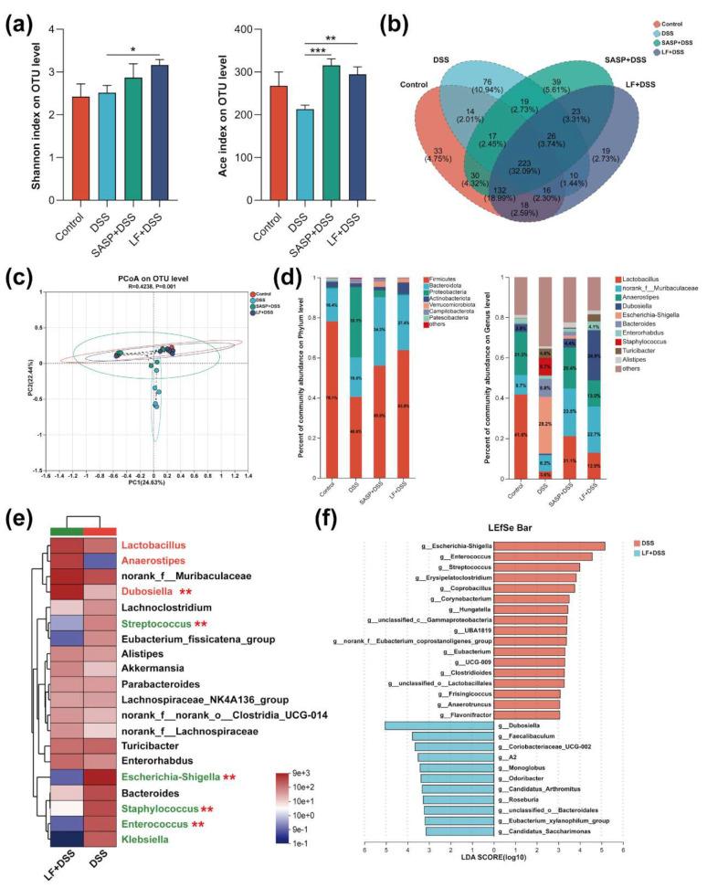
Ulcerative colitis (UC) is a chronic and progressive inflammatory gastrointestinal disease closely associated with gut microbiota dysbiosis and metabolic homeostasis disruption. Although targeted microbial therapies are an emerging intervention strategy for inflammatory bowel disease (IBD), the mechanisms by which specific probiotics, such as 016 (LF), alleviate UC remain unclear. The current study evaluated the effects of LF supplementation on gut health in a basal model using C57BL/6 mice. Subsequently, the preventive effects and mechanisms of LF supplementation on DSS-induced UC were systematically investigated. According to our findings, LF supplementation revealed immunoregulatory capabilities with significantly altered gut the composition of microbiota and metabolic activities, particularly enhancing tryptophan metabolism. In the UC model, LF supplementation effectively mitigated weight loss, increased the disease activity index (DAI), and alleviated diarrhea, rectal bleeding, and colon shortening. Moreover, it reduced colonic pathological damage and histological injury scores. LF intervention improved antioxidant markers and intestinal mucosal barrier function with the activation of the Nrf2-Keap1 signaling pathway and regulation of systemic inflammatory markers, i.e., IL-1β, IL-6, TNF-α, IFN-γ, IL-4, and IL-10. Importantly, LF supplementation reversed metabolic disturbances by significantly increasing the abundance of beneficial genera (e.g., , , , , , and ) and elevating tryptophan metabolites (e.g., melatonin, kynurenic acid, 3-indoleacetic acid, 5-methoxytryptophan, and 5-hydroxyindoleacetic acid). In conclusion, 016 exhibits potential for regulating gut microbiota homeostasis, enhancing tryptophan metabolism, and alleviating UC, providing critical insights for developing probiotic-based precision therapeutic strategies for IBD.
溃疡性结肠炎(UC)是一种慢性进行性炎症性胃肠道疾病,与肠道微生物群失调和代谢稳态破坏密切相关。尽管靶向微生物疗法是炎症性肠病(IBD)的一种新兴干预策略,但特定益生菌(如016(LF))缓解UC的机制仍不清楚。本研究在基础模型中使用C57BL/6小鼠评估了补充LF对肠道健康的影响。随后,系统研究了补充LF对DSS诱导的UC的预防作用及其机制。根据我们的研究结果,补充LF显示出免疫调节能力,肠道微生物群的组成和代谢活性发生了显著变化,特别是增强了色氨酸代谢。在UC模型中,补充LF有效减轻了体重减轻,增加了疾病活动指数(DAI),并缓解了腹泻、直肠出血和结肠缩短。此外,它还降低了结肠病理损伤和组织学损伤评分。LF干预通过激活Nrf2-Keap1信号通路和调节全身炎症标志物(即IL-1β、IL-6、TNF-α、IFN-γ、IL-4和IL-10)改善了抗氧化标志物和肠道黏膜屏障功能。重要的是,补充LF通过显著增加有益菌属(如、、、、、和)的丰度以及提高色氨酸代谢物(如褪黑素、犬尿酸、3-吲哚乙酸、5-甲氧基色氨酸和5-羟基吲哚乙酸)逆转了代谢紊乱。总之,016在调节肠道微生物群稳态、增强色氨酸代谢和缓解UC方面具有潜力,为开发基于益生菌的IBD精准治疗策略提供了关键见解。