Suppr超能文献

单细胞和 bulk 转录组学的综合分析揭示了与骨肉瘤预后相关的细胞亚型和分子特征。

Integrated analysis of single-cell and bulk transcriptomics reveals cellular subtypes and molecular features associated with osteosarcoma prognosis.

作者信息

Liu Feng, Zhang Tingting, Yang Yongqiang, Wang Kailun, Wei Jinlan, Shi Ji-Hua, Zhang Dong, Sheng Xia, Zhang Yi, Zhou Jing, Zhao Faming

机构信息

Department of Hand/Foot/Ankle Surgery, Qujing Affiliated Hospital of Kunming Medical University, Qujing, 655099, China.

School of Life and Health Sciences, Hainan University, Haikou, 570228, China.

出版信息

BMC Cancer. 2025 Feb 17;25(1):280. doi: 10.1186/s12885-025-13714-y.

Abstract

BACKGROUND

Osteosarcoma (OS) is the most common primary bone malignancy with variable molecular biology and prognosis. However, our understanding of the association between cell types and OS progression remains poor.

METHODS

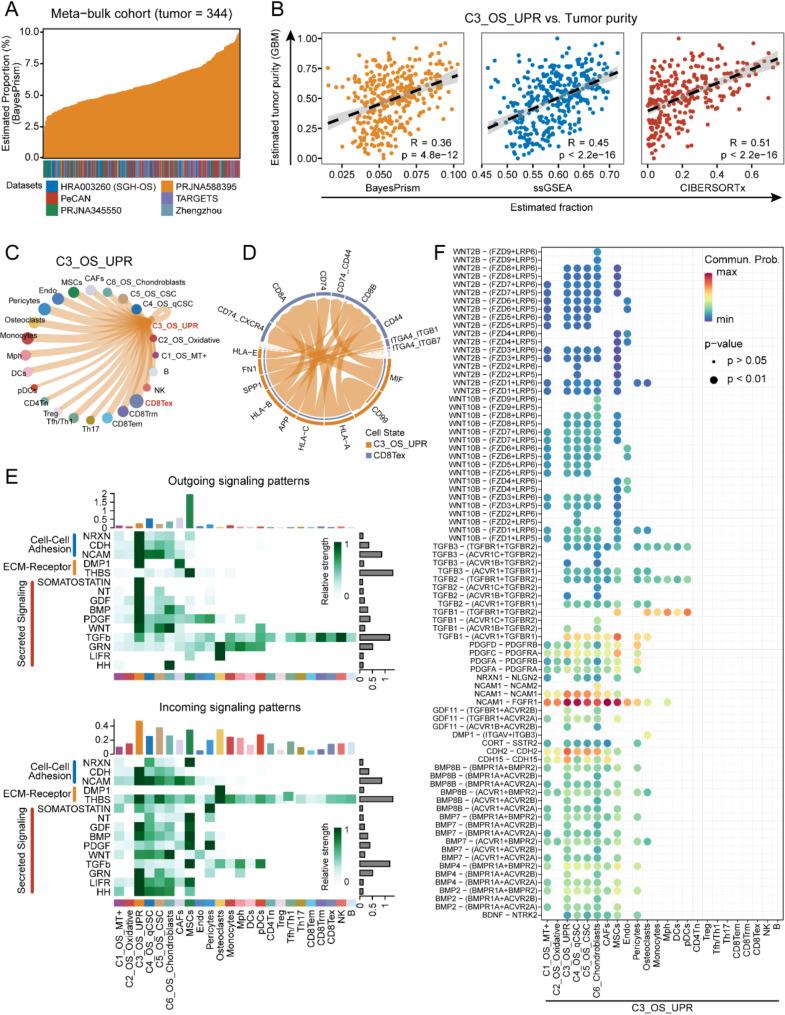
We generated a human OS cell atlas by integrating over 110,000 single cells from 17 samples. Multiple machine learning algorithms were applied to develop tumor purity prediction models based on transcriptomic profile of OS. The Scissor algorithm and gene enrichment analyses were conducted to delve into cell-intrinsic molecular characteristics linked to OS prognosis. Moreover, the study investigated the impact of ATF6α in OS aggressiveness through genetic and pharmacological loss of function analyses. Lastly, the CellChat algorithm was employed to investigate cell-cell communications.

RESULTS

Utilizing the high-quality human OS cell atlas, we identified tumor purity as a prognostic indicator and developed a robust tumor purity prediction model. We respectively delineated cancer cell- and immune cell-intrinsic molecular characteristics associated with OS prognosis at single-cell resolution. Interestingly, tumor cells with activated unfolded protein response (UPR) pathway were significantly associated with disease aggressiveness. Notably, ATF6α emerged as the top-activated transcription factor for this tumor subcluster. Subsequently, we confirmed that ATF6α was markedly associated with OS progression, while both genetic and pharmacological inhibition of ATF6α impaired the survival of HOS cells. Lastly, we depicted the landscape of signal crosstalk between the UPR-related subcluster and other cell types within the tumor microenvironment.

CONCLUSION

In summary, our work provides novel insights into the molecular biology of OS, and offers valuable resource for OS biomarker discovery and treatment strategy development.

摘要

背景

骨肉瘤(OS)是最常见的原发性骨恶性肿瘤,其分子生物学和预后各不相同。然而,我们对细胞类型与骨肉瘤进展之间关联的理解仍然不足。

方法

我们通过整合来自17个样本的超过110,000个单细胞,生成了一个人类骨肉瘤细胞图谱。应用多种机器学习算法,基于骨肉瘤的转录组图谱开发肿瘤纯度预测模型。采用剪刀算法和基因富集分析,深入研究与骨肉瘤预后相关的细胞内在分子特征。此外,该研究通过基因和药理学功能缺失分析,研究了ATF6α对骨肉瘤侵袭性的影响。最后,使用CellChat算法研究细胞间通讯。

结果

利用高质量的人类骨肉瘤细胞图谱,我们将肿瘤纯度确定为一个预后指标,并开发了一个强大的肿瘤纯度预测模型。我们分别在单细胞分辨率下描绘了与骨肉瘤预后相关的癌细胞和免疫细胞内在分子特征。有趣的是,未折叠蛋白反应(UPR)途径激活的肿瘤细胞与疾病侵袭性显著相关。值得注意的是,ATF6α成为该肿瘤亚群中激活程度最高的转录因子。随后,我们证实ATF6α与骨肉瘤进展显著相关,而对ATF6α的基因和药理学抑制均损害了HOS细胞的存活。最后,我们描绘了肿瘤微环境中UPR相关亚群与其他细胞类型之间的信号串扰情况。

结论

总之,我们的工作为骨肉瘤的分子生物学提供了新的见解,并为骨肉瘤生物标志物发现和治疗策略开发提供了有价值的资源。

https://cdn.ncbi.nlm.nih.gov/pmc/blobs/7227/11834279/64126ae8fa2f/12885_2025_13714_Fig1_HTML.jpg

文献AI研究员

20分钟写一篇综述,助力文献阅读效率提升50倍。

立即体验

用中文搜PubMed

大模型驱动的PubMed中文搜索引擎

马上搜索

文档翻译

学术文献翻译模型,支持多种主流文档格式。

立即体验