Suppr超能文献

转录组学和蛋白质组学的综合分析用于筛选与牧草盲蝽(半翅目:盲蝽科)对高效氯氟氰菊酯抗性相关的基因和调控网络

Integrative Analysis of Transcriptomics and Proteomics for Screening Genes and Regulatory Networks Associated with Lambda-Cyhalothrin Resistance in the Plant Bug Linnaeus (Hemiptera: Miridae).

作者信息

Chen Jing, Huo Zhi-Jia, Sun Fei-Long, Zhang Li-Qi, Han Hai-Bin, Zhu Jiang, Tan Yao

机构信息

College of Horticulture and Plant Protection, Inner Mongolian Agricultural University, Hohhot 010019, China.

Research Center for Grassland Entomology, Inner Mongolian Agricultural University, Hohhot 010019, China.

出版信息

Int J Mol Sci. 2025 Feb 18;26(4):1745. doi: 10.3390/ijms26041745.

Abstract

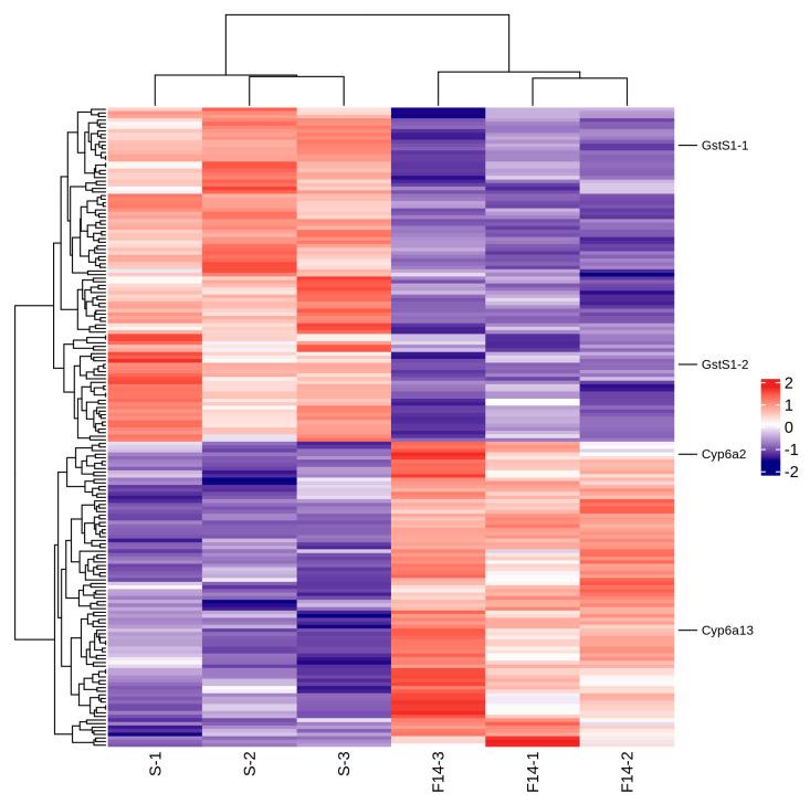
The prolonged use of pyrethroid insecticides for controlling the plant bug has led to upward resistance. This study aims to elucidate the molecular mechanisms and potential regulatory pathways associated with lambda-cyhalothrin resistance in . In this study, we constructed a regulatory network by integrating transcriptome RNA-Seq and proteome iTRAQ sequencing analyses of one lambda-cyhalothrin-susceptible strain and two resistant strains, annotating key gene families associated with detoxification, identifying differentially expressed genes and proteins, screening for transcription factors involved in the regulation of detoxification metabolism, and examining the metabolic pathways involved in resistance. A total of 82,919 unigenes were generated following the assembly of transcriptome data. Of these, 24,859 unigenes received functional annotations, while 1064 differential proteins were functionally annotated, and 1499 transcription factors belonging to 64 distinct transcription factor families were identified. Notably, 66 transcription factors associated with the regulation of detoxification metabolism were classified within the zf-C2H2, Homeobox, THAP, MYB, bHLH, HTH, HMG, and bZIP families. Co-analysis revealed that the gene was significantly up-regulated at both transcriptional and translational levels. The GO and KEGG enrichment analyses revealed that the co-up-regulated DEGs and DEPs were significantly enriched in pathways related to sphingolipid metabolism, Terpenoid backbone biosynthesis, ABC transporters, RNA transport, and peroxisome function, as well as other signaling pathways involved in detoxification metabolism. Conversely, the co-down-regulated DEGs and DEPs were primarily enriched in pathways associated with Oxidative phosphorylation, Fatty acid biosynthesis, Neuroactive ligand-receptor interactions, and other pathways pertinent to growth and development. The results revealed a series of physiological and biochemical adaptations exhibited by during the detoxification metabolism related to lambda-cyhalothrin resistance. This work provided a theoretical basis for further analysis of the molecular regulation mechanism underlying this resistance.

摘要

长期使用拟除虫菊酯类杀虫剂防治植物蝽已导致抗性上升。本研究旨在阐明与 中高效氯氟氰菊酯抗性相关的分子机制和潜在调控途径。在本研究中,我们通过整合一个高效氯氟氰菊酯敏感品系和两个抗性品系的转录组RNA-Seq和蛋白质组iTRAQ测序分析构建了一个调控网络,注释与解毒相关的关键基因家族,鉴定差异表达的基因和蛋白质,筛选参与解毒代谢调控的转录因子,并研究抗性相关的代谢途径。转录组数据组装后共产生了82,919个单基因。其中,24,859个单基因获得了功能注释,1064个差异蛋白质获得了功能注释,鉴定出属于64个不同转录因子家族的1499个转录因子。值得注意的是,与解毒代谢调控相关的66个转录因子被归类于zf-C2H2、同源框、THAP、MYB、bHLH、HTH、HMG和bZIP家族。联合分析表明, 基因在转录和翻译水平均显著上调。GO和KEGG富集分析表明,共同上调的差异表达基因和差异表达蛋白质显著富集于与鞘脂代谢、萜类骨架生物合成、ABC转运蛋白、RNA转运和过氧化物酶体功能相关的途径,以及其他参与解毒代谢的信号通路。相反,共同下调的差异表达基因和差异表达蛋白质主要富集于与氧化磷酸化、脂肪酸生物合成、神经活性配体-受体相互作用以及其他与生长发育相关的途径。结果揭示了 在与高效氯氟氰菊酯抗性相关的解毒代谢过程中表现出的一系列生理生化适应性变化。这项工作为进一步分析这种抗性的分子调控机制提供了理论依据。

https://cdn.ncbi.nlm.nih.gov/pmc/blobs/6fbb/11855015/0a2136d3a479/ijms-26-01745-g001.jpg

文献AI研究员

20分钟写一篇综述,助力文献阅读效率提升50倍。

立即体验

用中文搜PubMed

大模型驱动的PubMed中文搜索引擎

马上搜索

文档翻译

学术文献翻译模型,支持多种主流文档格式。

立即体验