• 文献检索
  • 文档翻译
  • 深度研究
  • 学术资讯
  • Suppr Zotero 插件Zotero 插件
  • 邀请有礼
  • 套餐&价格
  • 历史记录
应用&插件
Suppr Zotero 插件Zotero 插件浏览器插件Mac 客户端Windows 客户端微信小程序
定价
高级版会员购买积分包购买API积分包
服务
文献检索文档翻译深度研究API 文档MCP 服务
关于我们
关于 Suppr公司介绍联系我们用户协议隐私条款
关注我们

Suppr 超能文献

核心技术专利:CN118964589B侵权必究
粤ICP备2023148730 号-1Suppr @ 2026

文献检索

告别复杂PubMed语法,用中文像聊天一样搜索,搜遍4000万医学文献。AI智能推荐,让科研检索更轻松。

立即免费搜索

文件翻译

保留排版,准确专业,支持PDF/Word/PPT等文件格式,支持 12+语言互译。

免费翻译文档

深度研究

AI帮你快速写综述,25分钟生成高质量综述,智能提取关键信息,辅助科研写作。

立即免费体验

急性心肌炎患者尿液生物标志物的高通量非靶向代谢组学分析:一项横断面研究。

High-throughput untargeted metabolomic profiling of urinary biomarkers in acute myocarditis patients: a cross-sectional study.

作者信息

Zhao Cui-Mei, Long Xiu-Zhen, Wang Ke-Yi, Tian Shao-Xin, Li Ying-Ran, Zhang Wen-Yuan

机构信息

Department of Pharmacy, Zhongshan City People's Hospital, Zhongshan, 528400, China.

School of Pharmaceutical Sciences, Zunyi Medical University, Zunyi, 563000, China.

出版信息

Sci Rep. 2025 Mar 18;15(1):9254. doi: 10.1038/s41598-025-93655-5.

DOI:10.1038/s41598-025-93655-5
PMID:40102476
原文链接:https://pmc.ncbi.nlm.nih.gov/articles/PMC11920081/
Abstract

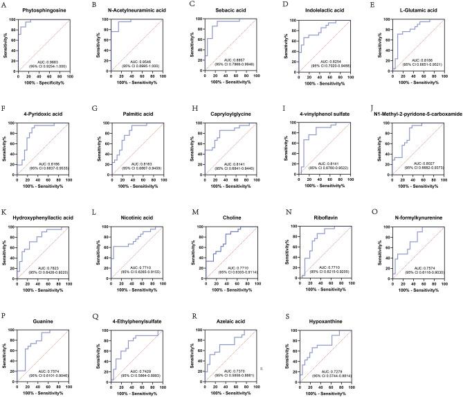
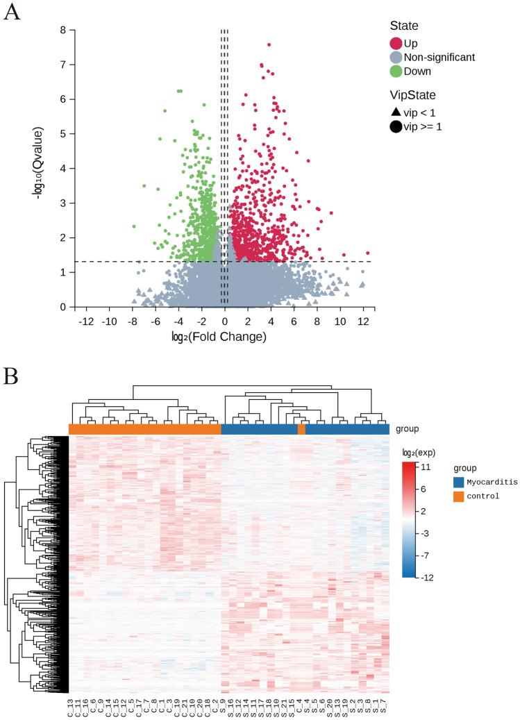
Acute myocarditis, characterized by inflammatory myocardial injury, significantly risks heart failure and sudden death. Despite its severity, specific biomarkers are lacking. This study applied metabolomic analysis to urine samples from 21 acute myocarditis patients and 21 controls using UPLC-MS/MS, revealing 728 increased and 820 decreased metabolites in patients. The affected pathways were predominantly related to the amino acid metabolism, lipid metabolism, carbohydrate metabolism, nucleotide metabolism, and others. We have validated 19 metabolites with an area under the receiver operating characteristic curve (AUC-ROC) greater than 0.7 and a high level of identification confidence. Potential biomarkers upregulated in acute myocarditis patients included phytosphingosine, N-acetylneuraminic acid, indolelactic acid, L-glutamic acid, 4-pyridoxic acid, N1-methyl-2-pyridone-5-carboxamide, palmitic acid, hydroxyphenyllactic acid, riboflavin, nicotinic acid, choline, N-formylkynurenine, guanine, and hypoxanthine. Conversely, sebacic acid, 4-vinylphenol sulfate, capryloylglycine, 4-ethylphenylsulfate, and azelaic acid were found to be decreased. Collectively, the metabolomic profiling has uncovered distinct metabolic signatures in patients with acute myocarditis. The amino acid metabolism appears to play a pivotal role in the pathogenesis of acute myocarditis, offering potential avenues for diagnostic and therapeutic development.

摘要

急性心肌炎以炎症性心肌损伤为特征,存在发生心力衰竭和猝死的重大风险。尽管其病情严重,但缺乏特异性生物标志物。本研究使用超高效液相色谱-串联质谱法(UPLC-MS/MS)对21例急性心肌炎患者和21例对照的尿液样本进行代谢组学分析,发现患者中有728种代谢物增加,820种代谢物减少。受影响的途径主要与氨基酸代谢、脂质代谢、碳水化合物代谢、核苷酸代谢等有关。我们已经验证了19种代谢物,其受试者工作特征曲线下面积(AUC-ROC)大于0.7且鉴定置信度高。急性心肌炎患者中上调的潜在生物标志物包括植物鞘氨醇、N-乙酰神经氨酸、吲哚乳酸、L-谷氨酸、4-吡哆酸、N1-甲基-2-吡啶酮-5-甲酰胺、棕榈酸、羟基苯乳酸、核黄素、烟酸、胆碱、N-甲酰犬尿氨酸、鸟嘌呤和次黄嘌呤。相反,发现癸二酸、4-乙烯基苯酚硫酸盐、辛酰甘氨酸、4-乙基苯硫酸盐和壬二酸减少。总体而言,代谢组学分析揭示了急性心肌炎患者独特的代谢特征。氨基酸代谢似乎在急性心肌炎的发病机制中起关键作用,为诊断和治疗的发展提供了潜在途径。

https://cdn.ncbi.nlm.nih.gov/pmc/blobs/7b0d/11920081/3238f3d0d229/41598_2025_93655_Fig6_HTML.jpg
https://cdn.ncbi.nlm.nih.gov/pmc/blobs/7b0d/11920081/392e5b3fd02c/41598_2025_93655_Fig1_HTML.jpg
https://cdn.ncbi.nlm.nih.gov/pmc/blobs/7b0d/11920081/e9018fb5ba13/41598_2025_93655_Fig2_HTML.jpg
https://cdn.ncbi.nlm.nih.gov/pmc/blobs/7b0d/11920081/440c88d5fdc3/41598_2025_93655_Fig3_HTML.jpg
https://cdn.ncbi.nlm.nih.gov/pmc/blobs/7b0d/11920081/172747456e88/41598_2025_93655_Fig4_HTML.jpg
https://cdn.ncbi.nlm.nih.gov/pmc/blobs/7b0d/11920081/f803d1b2bdbc/41598_2025_93655_Fig5_HTML.jpg
https://cdn.ncbi.nlm.nih.gov/pmc/blobs/7b0d/11920081/3238f3d0d229/41598_2025_93655_Fig6_HTML.jpg
https://cdn.ncbi.nlm.nih.gov/pmc/blobs/7b0d/11920081/392e5b3fd02c/41598_2025_93655_Fig1_HTML.jpg
https://cdn.ncbi.nlm.nih.gov/pmc/blobs/7b0d/11920081/e9018fb5ba13/41598_2025_93655_Fig2_HTML.jpg
https://cdn.ncbi.nlm.nih.gov/pmc/blobs/7b0d/11920081/440c88d5fdc3/41598_2025_93655_Fig3_HTML.jpg
https://cdn.ncbi.nlm.nih.gov/pmc/blobs/7b0d/11920081/172747456e88/41598_2025_93655_Fig4_HTML.jpg
https://cdn.ncbi.nlm.nih.gov/pmc/blobs/7b0d/11920081/f803d1b2bdbc/41598_2025_93655_Fig5_HTML.jpg
https://cdn.ncbi.nlm.nih.gov/pmc/blobs/7b0d/11920081/3238f3d0d229/41598_2025_93655_Fig6_HTML.jpg

相似文献

1
High-throughput untargeted metabolomic profiling of urinary biomarkers in acute myocarditis patients: a cross-sectional study.急性心肌炎患者尿液生物标志物的高通量非靶向代谢组学分析:一项横断面研究。
Sci Rep. 2025 Mar 18;15(1):9254. doi: 10.1038/s41598-025-93655-5.
2
Urinary metabolomic profiling for noninvasive diagnosis of acute T cell-mediated rejection after kidney transplantation.尿代谢组学分析在肾移植后急性 T 细胞介导排斥反应的非侵入性诊断中的应用。
J Chromatogr B Analyt Technol Biomed Life Sci. 2019 Jun 15;1118-1119:157-163. doi: 10.1016/j.jchromb.2019.04.047. Epub 2019 Apr 24.
3
Untargeted metabolomics analysis of the urinary metabolic signature of acute and chronic gout.非靶向代谢组学分析急性和慢性痛风的尿代谢特征。
Clin Chim Acta. 2025 Jan 15;565:119968. doi: 10.1016/j.cca.2024.119968. Epub 2024 Sep 12.
4
Metabolic Profiling Reveals Diagnostic Biomarkers for Distinguishing Myocarditis From Acute Myocardial Infarction.代谢谱分析揭示了区分心肌炎和急性心肌梗死的诊断生物标志物。
Cardiovasc Ther. 2025 Apr 16;2025:6292099. doi: 10.1155/cdr/6292099. eCollection 2025.
5
Metabolic signatures and risk of sarcopenia in suburb-dwelling older individuals by LC-MS-based untargeted metabonomics.基于 LC-MS 的非靶向代谢组学研究发现,居住在郊区的老年人的代谢特征与肌肉减少症风险相关。
Front Endocrinol (Lausanne). 2024 Jun 19;15:1308841. doi: 10.3389/fendo.2024.1308841. eCollection 2024.
6
Integrated Metabolomics and Proteomics Analysis of the Myocardium in a Mouse Model of Acute Viral Myocarditis.急性病毒性心肌炎小鼠模型中心肌的代谢组学和蛋白质组学综合分析
Immun Inflamm Dis. 2025 Feb;13(2):e70151. doi: 10.1002/iid3.70151.
7
Identification of Biomarkers of Sepsis-Associated Acute Kidney Injury in Pediatric Patients Based on UPLC-QTOF/MS.基于 UPLC-QTOF/MS 的儿科脓毒症相关性急性肾损伤生物标志物的鉴定。
Inflammation. 2020 Apr;43(2):629-640. doi: 10.1007/s10753-019-01144-5.
8
A preliminary study of serum metabolomic profiling in male patients with acute brucellosis.男性急性布鲁氏菌病患者血清代谢组学分析的初步研究。
Sci Rep. 2025 May 6;15(1):15771. doi: 10.1038/s41598-025-00661-8.
9
Metabolomic profiling of the aqueous humor in patients with pediatric cataract.对小儿白内障患者房水进行代谢组学分析。
Exp Eye Res. 2024 Jun;243:109906. doi: 10.1016/j.exer.2024.109906. Epub 2024 Apr 22.
10
UPLC-MS/MS-based serum metabolomics analysis for comprehensive pathological myopia profiling.基于超高效液相色谱-串联质谱的血清代谢组学分析用于全面的病理性近视剖析。
Exp Eye Res. 2025 Feb;251:110152. doi: 10.1016/j.exer.2024.110152. Epub 2024 Nov 26.

引用本文的文献

1
Fulminant Influenza A Myocarditis in a Healthy Young Adult Salvaged With Biventricular Impella Support: A Case Report.一名健康年轻成人爆发性甲型流感心肌炎经双心室Impella支持治疗成功挽救:病例报告
Cureus. 2025 Aug 4;17(8):e89322. doi: 10.7759/cureus.89322. eCollection 2025 Aug.

本文引用的文献

1
Effects of Different River Crab Polyculture Practices on Bacterial, Fungal and Protist Communities in Pond Water.不同河蟹混养方式对池塘水体细菌、真菌和原生生物群落的影响
Biomolecules. 2024 Dec 30;15(1):31. doi: 10.3390/biom15010031.
2
Advances and applications in single-cell and spatial genomics.单细胞和空间基因组学的进展与应用
Sci China Life Sci. 2024 Dec 20. doi: 10.1007/s11427-024-2770-x.
3
2024 ACC Expert Consensus Decision Pathway on Strategies and Criteria for the Diagnosis and Management of Myocarditis: A Report of the American College of Cardiology Solution Set Oversight Committee.
2024年美国心脏病学会关于心肌炎诊断与管理策略及标准的专家共识决策路径:美国心脏病学会解决方案集监督委员会报告
J Am Coll Cardiol. 2025 Feb 4;85(4):391-431. doi: 10.1016/j.jacc.2024.10.080. Epub 2024 Dec 10.
4
Association between human blood metabolome and risk of myocarditis: a mendelian randomization study.人类血液代谢组与心肌炎风险的关联:一项孟德尔随机化研究。
Sci Rep. 2024 Nov 3;14(1):26494. doi: 10.1038/s41598-024-78359-6.
5
10-hydroxy decanoic acid, trans-10-hydroxy-2-decanoic acid, and sebacic acid: Source, metabolism, and potential health functionalities and nutraceutical applications.10-羟基癸酸、反式-10-羟基-2-癸酸和癸二酸:来源、代谢以及潜在的健康功能和营养应用。
J Food Sci. 2024 Jul;89(7):3878-3893. doi: 10.1111/1750-3841.17143. Epub 2024 Jun 12.
6
Metabolomics Analysis Identifies Differential Metabolites as Biomarkers for Acute Myocardial Infarction.代谢组学分析鉴定出差异代谢物作为急性心肌梗死的生物标志物。
Biomolecules. 2024 Apr 29;14(5):532. doi: 10.3390/biom14050532.
7
Alteration of the intestinal microbiota and serum metabolites in a mouse model of Pon1 gene ablation.Pon1 基因敲除小鼠模型中肠道微生物群和血清代谢物的改变。
FASEB J. 2024 Apr 15;38(7):e23611. doi: 10.1096/fj.202302344R.
8
Machine learning reveals serum myristic acid, palmitic acid and heptanoylcarnitine as biomarkers of coronary artery disease risk in patients with type 2 diabetes mellitus.机器学习揭示血清肉豆蔻酸、棕榈酸和庚酰肉碱是2型糖尿病患者冠状动脉疾病风险的生物标志物。
Clin Chim Acta. 2024 Mar 15;556:117852. doi: 10.1016/j.cca.2024.117852. Epub 2024 Mar 2.
9
Baicalein ameliorated obesity-induced cardiac dysfunction by regulating the mitochondrial unfolded protein response through NRF2 signaling.黄芩素通过NRF2信号通路调节线粒体未折叠蛋白反应,改善肥胖诱导的心脏功能障碍。
Phytomedicine. 2024 Apr;126:155441. doi: 10.1016/j.phymed.2024.155441. Epub 2024 Feb 10.
10
A terminal metabolite of niacin promotes vascular inflammation and contributes to cardiovascular disease risk.烟酸的终末代谢产物可促进血管炎症,并导致心血管疾病风险增加。
Nat Med. 2024 Feb;30(2):424-434. doi: 10.1038/s41591-023-02793-8. Epub 2024 Feb 19.