• 文献检索
  • 文档翻译
  • 深度研究
  • 学术资讯
  • Suppr Zotero 插件Zotero 插件
  • 邀请有礼
  • 套餐&价格
  • 历史记录
应用&插件
Suppr Zotero 插件Zotero 插件浏览器插件Mac 客户端Windows 客户端微信小程序
定价
高级版会员购买积分包购买API积分包
服务
文献检索文档翻译深度研究API 文档MCP 服务
关于我们
关于 Suppr公司介绍联系我们用户协议隐私条款
关注我们

Suppr 超能文献

核心技术专利:CN118964589B侵权必究
粤ICP备2023148730 号-1Suppr @ 2026

文献检索

告别复杂PubMed语法,用中文像聊天一样搜索,搜遍4000万医学文献。AI智能推荐,让科研检索更轻松。

立即免费搜索

文件翻译

保留排版,准确专业,支持PDF/Word/PPT等文件格式,支持 12+语言互译。

免费翻译文档

深度研究

AI帮你快速写综述,25分钟生成高质量综述,智能提取关键信息,辅助科研写作。

立即免费体验

一项以染色质为重点的CRISPR筛选将USP22鉴定为体细胞重编程的一个障碍。

A chromatin-focused CRISPR screen identifies USP22 as a barrier to somatic cell reprogramming.

作者信息

Gürhan Gülben, Sevinç Kenan, Aztekin Can, Gayretli Mert, Yılmaz Alperen, Yıldız Abdullah Burak, Ervatan Elif Naz, Morova Tunç, Datlı Elif, Coleman Oliver D, Kawamura Akane, Lack Nathan A, Syed Hamzah, Önder Tamer

机构信息

School of Medicine, Koç University, Istanbul, Turkey.

Vancouver Prostate Centre, Department of Urologic Science, University of British Columbia, Vancouver, BC, Canada.

出版信息

Commun Biol. 2025 Mar 18;8(1):454. doi: 10.1038/s42003-025-07899-y.

DOI:10.1038/s42003-025-07899-y
PMID:40102626
原文链接:https://pmc.ncbi.nlm.nih.gov/articles/PMC11920211/
Abstract

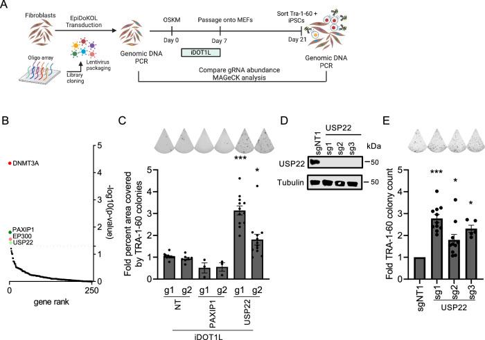
Cell-autonomous barriers to reprogramming somatic cells into induced pluripotent stem cells (iPSCs) remain poorly understood. Using a focused CRISPR-Cas9 screen, we identified Ubiquitin-specific peptidase 22 (USP22) as a key chromatin-based barrier to human iPSC derivation. Suppression of USP22 significantly enhances reprogramming efficiency. Surprisingly, this effect is likely to be independent of USP22's deubiquitinase activity or its association with the SAGA complex, as shown through module-specific knockouts, and genetic rescue experiments. USP22 is not required for iPSC derivation or maintenance. Mechanistically, USP22 loss during reprogramming downregulates fibroblast-specific genes while activating pluripotency-associated genes, including DNMT3L, LIN28A, SOX2, and GDF3. Additionally, USP22 loss enhances reprogramming efficiency under naïve stem cell conditions. These findings reveal an unrecognized role for USP22 in maintaining somatic cell identity and repressing pluripotency genes, highlighting its potential as a target to improve reprogramming efficiency.

摘要

将体细胞重编程为诱导多能干细胞(iPSC)的细胞自主障碍仍知之甚少。通过聚焦的CRISPR-Cas9筛选,我们确定泛素特异性肽酶22(USP22)是人类iPSC衍生的关键染色质障碍。抑制USP22可显著提高重编程效率。令人惊讶的是,如通过模块特异性敲除和基因拯救实验所示,这种效应可能独立于USP22的去泛素酶活性或其与SAGA复合物的关联。iPSC的衍生或维持不需要USP22。从机制上讲,重编程过程中USP22的缺失下调成纤维细胞特异性基因,同时激活多能性相关基因,包括DNMT3L、LIN28A、SOX2和GDF3。此外,在原始干细胞条件下,USP22的缺失提高了重编程效率。这些发现揭示了USP22在维持体细胞身份和抑制多能性基因方面未被认识的作用,突出了其作为提高重编程效率靶点的潜力。

https://cdn.ncbi.nlm.nih.gov/pmc/blobs/32be/11920211/028640d188d8/42003_2025_7899_Fig4_HTML.jpg
https://cdn.ncbi.nlm.nih.gov/pmc/blobs/32be/11920211/7818e58b5fce/42003_2025_7899_Fig1_HTML.jpg
https://cdn.ncbi.nlm.nih.gov/pmc/blobs/32be/11920211/bf630c6b8440/42003_2025_7899_Fig2_HTML.jpg
https://cdn.ncbi.nlm.nih.gov/pmc/blobs/32be/11920211/1936276e4fc9/42003_2025_7899_Fig3_HTML.jpg
https://cdn.ncbi.nlm.nih.gov/pmc/blobs/32be/11920211/028640d188d8/42003_2025_7899_Fig4_HTML.jpg
https://cdn.ncbi.nlm.nih.gov/pmc/blobs/32be/11920211/7818e58b5fce/42003_2025_7899_Fig1_HTML.jpg
https://cdn.ncbi.nlm.nih.gov/pmc/blobs/32be/11920211/bf630c6b8440/42003_2025_7899_Fig2_HTML.jpg
https://cdn.ncbi.nlm.nih.gov/pmc/blobs/32be/11920211/1936276e4fc9/42003_2025_7899_Fig3_HTML.jpg
https://cdn.ncbi.nlm.nih.gov/pmc/blobs/32be/11920211/028640d188d8/42003_2025_7899_Fig4_HTML.jpg

相似文献

1
A chromatin-focused CRISPR screen identifies USP22 as a barrier to somatic cell reprogramming.一项以染色质为重点的CRISPR筛选将USP22鉴定为体细胞重编程的一个障碍。
Commun Biol. 2025 Mar 18;8(1):454. doi: 10.1038/s42003-025-07899-y.
2
Human pluripotent reprogramming with CRISPR activators.利用 CRISPR 激活剂进行人类多能性重编程。
Nat Commun. 2018 Jul 6;9(1):2643. doi: 10.1038/s41467-018-05067-x.
3
Generation of induced pluripotent stem cells (iPSCs) stably expressing CRISPR-based synergistic activation mediator (SAM).稳定表达基于CRISPR的协同激活介质(SAM)的诱导多能干细胞(iPSC)的产生。
Stem Cell Res. 2016 Nov;17(3):665-669. doi: 10.1016/j.scr.2016.10.011. Epub 2016 Nov 17.
4
UTF1 Expression is Important for the Generation and Maintenance of Human iPSCs.UTF1表达对于人类诱导多能干细胞的产生和维持至关重要。
Stem Cell Rev Rep. 2025 Apr;21(3):859-871. doi: 10.1007/s12015-024-10836-x. Epub 2025 Jan 4.
5
Reprogramming of Fibroblasts to Human iPSCs by CRISPR Activators.利用CRISPR激活剂将成纤维细胞重编程为人类诱导多能干细胞
Methods Mol Biol. 2021;2239:175-198. doi: 10.1007/978-1-0716-1084-8_12.
6
CRISPR-Based Chromatin Remodeling of the Endogenous Oct4 or Sox2 Locus Enables Reprogramming to Pluripotency.基于 CRISPR 的内源性 Oct4 或 Sox2 基因座染色质重塑可实现重编程为多能性。
Cell Stem Cell. 2018 Feb 1;22(2):252-261.e4. doi: 10.1016/j.stem.2017.12.001. Epub 2018 Jan 18.
7
CRISPR activation enables high-fidelity reprogramming into human pluripotent stem cells.CRISPR 激活可实现高精度重编程为人多能干细胞。
Stem Cell Reports. 2022 Feb 8;17(2):413-426. doi: 10.1016/j.stemcr.2021.12.017. Epub 2022 Jan 20.
8
Proteomic and genomic approaches reveal critical functions of H3K9 methylation and heterochromatin protein-1γ in reprogramming to pluripotency.蛋白质组学和基因组学方法揭示了 H3K9 甲基化和异染色质蛋白-1γ在重编程为多能性中的关键功能。
Nat Cell Biol. 2013 Jul;15(7):872-82. doi: 10.1038/ncb2768. Epub 2013 Jun 9.
9
Chromatin-modifying enzymes as modulators of reprogramming.染色质修饰酶作为重编程的调节剂。
Nature. 2012 Mar 4;483(7391):598-602. doi: 10.1038/nature10953.
10
Naïve Induced Pluripotent Stem Cells Generated From β-Thalassemia Fibroblasts Allow Efficient Gene Correction With CRISPR/Cas9.从β地中海贫血成纤维细胞生成的原始诱导多能干细胞可通过CRISPR/Cas9进行高效基因校正。
Stem Cells Transl Med. 2016 Jan;5(1):8-19. doi: 10.5966/sctm.2015-0157. Epub 2015 Dec 16.

引用本文的文献

1
Bioinformatic analysis of the role of USP22 expression in hepatocellular carcinoma.USP22表达在肝细胞癌中作用的生物信息学分析
Int J Clin Exp Pathol. 2025 Jul 15;18(7):287-301. doi: 10.62347/FXIN5300. eCollection 2025.

本文引用的文献

1
Unlocking cellular plasticity: enhancing human iPSC reprogramming through bromodomain inhibition and extracellular matrix gene expression regulation.解锁细胞可塑性:通过溴结构域抑制和细胞外基质基因表达调控增强人 iPSC 重编程。
Stem Cells. 2024 Aug 1;42(8):706-719. doi: 10.1093/stmcls/sxae039.
2
Epigenetic-focused CRISPR/Cas9 screen identifies (absent, small, or homeotic)2-like protein (ASH2L) as a regulator of glioblastoma cell survival.表观遗传学为重点的 CRISPR/Cas9 筛选发现(缺失、小或同源异型)2 样蛋白 (ASH2L) 作为胶质母细胞瘤细胞存活的调节剂。
Cell Commun Signal. 2023 Nov 16;21(1):328. doi: 10.1186/s12964-023-01335-6.
3
Modeling post-implantation stages of human development into early organogenesis with stem-cell-derived peri-gastruloids.
利用源自胚胎期胚外体腔的干细胞衍生类囊胚样结构来模拟人类胚胎植入后的发育阶段到早期器官发生。
Cell. 2023 Aug 31;186(18):3776-3792.e16. doi: 10.1016/j.cell.2023.07.018. Epub 2023 Jul 20.
4
Highly efficient and rapid generation of human pluripotent stem cells by chemical reprogramming.通过化学重编程高效快速生成人类多能干细胞。
Cell Stem Cell. 2023 Apr 6;30(4):450-459.e9. doi: 10.1016/j.stem.2023.02.008. Epub 2023 Mar 20.
5
B1 SINE-binding ZFP266 impedes mouse iPSC generation through suppression of chromatin opening mediated by reprogramming factors.B1 SINE 结合锌指蛋白 266 通过抑制重编程因子介导的染色质开放性来阻碍小鼠诱导多能干细胞的生成。
Nat Commun. 2023 Jan 30;14(1):488. doi: 10.1038/s41467-023-36097-9.
6
BRD9-containing non-canonical BAF complex maintains somatic cell transcriptome and acts as a barrier to human reprogramming.BRD9 包含的非典型 BAF 复合物维持体细胞转录组,并作为人重编程的障碍。
Stem Cell Reports. 2022 Dec 13;17(12):2629-2642. doi: 10.1016/j.stemcr.2022.10.005. Epub 2022 Nov 3.
7
Targeting the deubiquitinase USP7 for degradation with PROTACs.使用 PROTACs 靶向去泛素化酶 USP7 进行降解。
Chem Commun (Camb). 2022 Aug 4;58(63):8858-8861. doi: 10.1039/d2cc02094g.
8
Chemical reprogramming of human somatic cells to pluripotent stem cells.将人类体细胞化学重编程为多能干细胞。
Nature. 2022 May;605(7909):325-331. doi: 10.1038/s41586-022-04593-5. Epub 2022 Apr 13.
9
Genome-wide screening identifies Polycomb repressive complex 1.3 as an essential regulator of human naïve pluripotent cell reprogramming.全基因组筛选鉴定多梳抑制复合物 1.3 是人类原始多能细胞重编程的必需调控因子。
Sci Adv. 2022 Mar 25;8(12):eabk0013. doi: 10.1126/sciadv.abk0013.
10
Potent macrocycle inhibitors of the human SAGA deubiquitinating module.强效大环抑制剂的人类 SAGA 去泛素化模块。
Cell Chem Biol. 2022 Apr 21;29(4):544-554.e4. doi: 10.1016/j.chembiol.2021.12.004. Epub 2021 Dec 21.