Suppr超能文献

CD147介导分化中的癌症干细胞释放的细胞外囊泡诱导的癌症相关成纤维细胞的代谢重编程。

CD147 Mediates the Metabolic Reprogramming of Cancer Associated Fibroblasts Induced by EVs Released by Differentiating Cancer Stem Cells.

作者信息

Colella Filomena, Calapà Federica, Artemi Giulia, Pazzaglia Erica, Colonna Rita, Vitale Sara, Lazzarino Giacomo, Vincenzoni Federica, Fiori Micol Eleonora, De Maria Ruggero, Lucchisani Sara, Genovese Giannicola, Perelli Luigi, Tavazzi Barbara, Sgambato Alessandro, Lucchetti Donatella

机构信息

Multiplex Spatial Profiling Facility, Fondazione Policlinico Universitario 'Agostino Gemelli' IRCCS Rome Italy.

Department of Oncology and Molecular Medicine Istituto Superiore di Sanità Rome Italy.

出版信息

J Extracell Biol. 2025 Mar 17;4(3):e70039. doi: 10.1002/jex2.70039. eCollection 2025 Mar.

Abstract

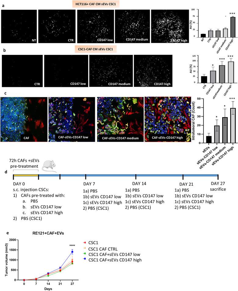
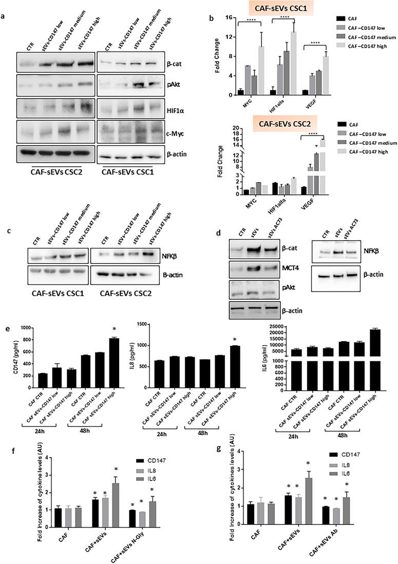
Several reports have demonstrated that CD147, an N-glycosylated protein that is exchanged by cells in soluble form or through small extracellular vesicles (sEVs), can promote cancer progression. However, its activity related to EVs in colorectal cancer (CRC) is still not fully understood. Previously, we showed that sEV secretion during CRC stem cell (CR-CSCs) differentiation is partially controlled by CD147, and that CD147-expressing sEVs (sEVs-CD147) activate a signalling cascade in recipient cells, inducing molecular invasive features in CR-CSCs. In the present study, we demonstrated that sEVs-CD147 increase the expression of myofibroblast and activation markers in cancer-associated fibroblasts (CAF). In sEVs-CD147-activated CAF, aerobic glycolysis was also triggered by the β-catenin signalling pathway and induced lactate release. These effects were associated with NFKβ upregulation and NO secretion that caused increased cytokines production and VEGF release, respectively. Furthermore, co-culture with CAF promoted CR-CSC invasivity in vitro and tumour growth in vivo. Spatial proteomics analysis confirmed in vivo the activation of fibroblasts and the modulation of their metabolic features, within their biological context, after their conditioning with CD147-expressing sEVs. Our findings indicate that sEV-packaged CD147 is involved in CAF activation, thus promoting tumour progression via stroma metabolism modification.

摘要

多项报告表明,CD147是一种N-糖基化蛋白,可通过可溶性形式或小细胞外囊泡(sEV)在细胞间交换,它能够促进癌症进展。然而,其在结直肠癌(CRC)中与细胞外囊泡相关的活性仍未完全明确。此前,我们发现CRC干细胞(CR-CSCs)分化过程中的sEV分泌部分受CD147控制,且表达CD147的sEV(sEVs-CD147)可激活受体细胞中的信号级联反应,诱导CR-CSCs出现分子侵袭特征。在本研究中,我们证明sEVs-CD147可增加癌症相关成纤维细胞(CAF)中肌成纤维细胞和激活标志物的表达。在sEVs-CD147激活的CAF中,有氧糖酵解也由β-连环蛋白信号通路触发,并诱导乳酸释放。这些效应分别与NFKβ上调和NO分泌相关,进而导致细胞因子产生增加和VEGF释放。此外,与CAF共培养可促进CR-CSCs的体外侵袭性和体内肿瘤生长。空间蛋白质组学分析在体内证实了用表达CD147的sEV处理后,成纤维细胞在其生物学背景下的激活及其代谢特征的改变。我们的研究结果表明,sEV包裹的CD147参与了CAF的激活,从而通过改变基质代谢促进肿瘤进展。

https://cdn.ncbi.nlm.nih.gov/pmc/blobs/8105/11913892/ad48ab531aa3/JEX2-4-e70039-g005.jpg

文献检索

告别复杂PubMed语法,用中文像聊天一样搜索,搜遍4000万医学文献。AI智能推荐,让科研检索更轻松。

立即免费搜索

文件翻译

保留排版,准确专业,支持PDF/Word/PPT等文件格式,支持 12+语言互译。

免费翻译文档

深度研究

AI帮你快速写综述,25分钟生成高质量综述,智能提取关键信息,辅助科研写作。

立即免费体验