Suppr超能文献

TFE3融合癌蛋白凝聚物驱动易位性肾细胞癌中的转录重编程和癌症进展。

TFE3 fusion oncoprotein condensates drive transcriptional reprogramming and cancer progression in translocation renal cell carcinoma.

作者信息

So Choon Leng, Lee Ye Jin, Vokshi Bujamin H, Chen Wanlu, Huang Binglin, De Sousa Emily, Gao Yangzhenyu, Portuallo Marie Elena, Begum Sumaiya, Jagirdar Kasturee, Linehan W Marston, Rebecca Vito W, Ji Hongkai, Toska Eneda, Cai Danfeng

机构信息

Department of Biochemistry and Molecular Biology, Johns Hopkins Bloomberg School of Public Health, Baltimore, MD 21205, USA.

Department of Oncology, Johns Hopkins School of Medicine, Baltimore, MD 21205, USA.

出版信息

Cell Rep. 2025 Apr 22;44(4):115539. doi: 10.1016/j.celrep.2025.115539. Epub 2025 Apr 11.

Abstract

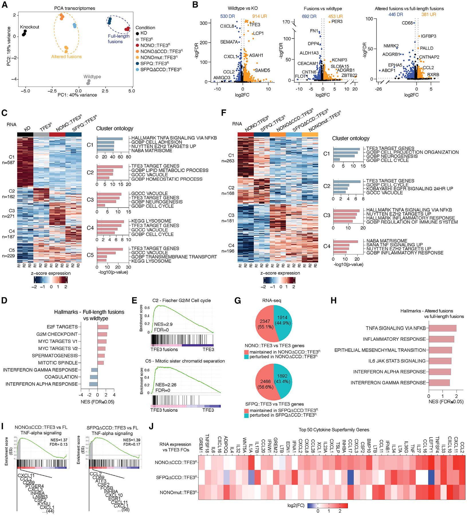
Translocation renal cell carcinoma (tRCC) presents a significant clinical challenge due to its aggressiveness and limited treatment options. It is primarily driven by fusion oncoproteins (FOs), yet their role in oncogenesis is not fully understood. Here, we investigate TFE3 fusions in tRCC, focusing on NONO::TFE3 and SFPQ::TFE3. We demonstrate that TFE3 FOs form liquid-like condensates with increased transcriptional activity, localizing to TFE3 target genes and promoting cell proliferation and migration. The coiled-coil domains (CCDs) of NONO and SFPQ are essential for condensate formation, prolonging TFE3 FOs' chromatin binding time and enhancing transcription. Compared with wild-type TFE3, TFE3 FOs bind to new chromatin regions, alter chromatin accessibility, and form new enhancers and super-enhancers at pro-growth gene loci. Disruption of condensate formation via CCD modification abolishes these genome-wide changes. Altogether, our integrated analyses underscore the critical functions of TFE3 FO condensates in driving tumor cell growth, providing key insights for future therapeutic strategies.

摘要

易位性肾细胞癌(tRCC)因其侵袭性和有限的治疗选择而带来重大临床挑战。它主要由融合癌蛋白(FOs)驱动,但其在肿瘤发生中的作用尚未完全明确。在此,我们研究tRCC中的TFE3融合,重点关注NONO::TFE3和SFPQ::TFE3。我们证明TFE3 FOs形成具有增强转录活性的类液体凝聚物,定位于TFE3靶基因并促进细胞增殖和迁移。NONO和SFPQ的卷曲螺旋结构域(CCDs)对于凝聚物形成至关重要,可延长TFE3 FOs与染色质的结合时间并增强转录。与野生型TFE3相比,TFE3 FOs结合新的染色质区域,改变染色质可及性,并在促生长基因位点形成新的增强子和超级增强子。通过CCD修饰破坏凝聚物形成可消除这些全基因组变化。总之,我们的综合分析强调了TFE3 FO凝聚物在驱动肿瘤细胞生长中的关键功能,为未来治疗策略提供了关键见解。

https://cdn.ncbi.nlm.nih.gov/pmc/blobs/9e67/12077596/6d7416422d18/nihms-2076735-f0002.jpg

文献检索

告别复杂PubMed语法,用中文像聊天一样搜索,搜遍4000万医学文献。AI智能推荐,让科研检索更轻松。

立即免费搜索

文件翻译

保留排版,准确专业,支持PDF/Word/PPT等文件格式,支持 12+语言互译。

免费翻译文档

深度研究

AI帮你快速写综述,25分钟生成高质量综述,智能提取关键信息,辅助科研写作。

立即免费体验