Suppr超能文献

双SLIPT-A脂质模拟物实现时空定义的顺序性蛋白质二聚化。

Dual SLIPT-A Lipid Mimic to Enable Spatiotemporally Defined, Sequential Protein Dimerization.

作者信息

Bayer Kristina V, Taeb Maedeh, Koch Birgit, Yoshimura Shige H, Wombacher Richard

机构信息

Department of Chemical Biology, Max Planck Institute for Medical Research, Jahnstraße 29, 69120 Heidelberg, Germany.

Heidelberg Biosciences International Graduate School (HBIGS), Heidelberg University, Im Neuenheimer Feld 501, 69120 Heidelberg, Germany.

出版信息

ACS Chem Biol. 2025 May 16;20(5):1038-1047. doi: 10.1021/acschembio.4c00856. Epub 2025 Apr 15.

Abstract

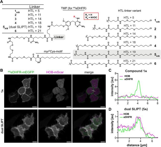
Spatiotemporal control of proteins is crucial for cellular phenomena such as signal integration, propagation, as well as managing crosstalk. In membrane-associated signaling, this regulation is often enabled by lipids, wherein highly dynamic, sequential recruitment of interacting proteins is key to successful signaling. Here, we present dual SLIPT (self-localizing ligand-induced protein translocation), a lipid-analog tool, capable of emulating this lipid-mediated sequential recruitment of any two proteins of interest. Dual SLIPT self-localizes to the inner leaflet of the plasma membrane (PM). There, dual SLIPT presents trimethoprim (TMP) and HaloTag ligand (HTL) to cytosolic proteins of interest (POIs), whereupon POIs fused to the protein tags eDHFR, or to HOB are recruited. A systematic extension of the linkers connecting the two mutually orthogonal headgroups was implemented to overcome the steric clash between the recruited POIs. Using Förster resonance energy transfer (FRET), we verify that the resulting probe is capable of simultaneous binding of both proteins of interest, as well as their dimerization. Dual SLIPT was found to be particularly suitable for use in physiologically relevant concentrations, such as recruitment via tightly regulated, transient lipid species. We further expanded dual SLIPT to the photocontrollable dual SLIPT, by introducing a photocaging group onto the TMP moiety. Dual SLIPT enables sequential and spatiotemporally defined dimerization upon blue light irradiation. Thus, dual SLIPT serves as a close mimic of physiology, enabling interrogation of dynamic cytosol-to-plasma membrane recruitment events and their impact on signaling.

摘要

蛋白质的时空控制对于细胞现象(如信号整合、传播以及管理信号串扰)至关重要。在膜相关信号传导中,这种调节通常由脂质实现,其中相互作用蛋白的高度动态、顺序性募集是成功信号传导的关键。在此,我们展示了双SLIPT(自定位配体诱导的蛋白质易位),这是一种脂质类似物工具,能够模拟这种脂质介导的任意两种感兴趣蛋白质的顺序性募集。双SLIPT自定位到质膜(PM)的内小叶。在那里,双SLIPT向感兴趣的胞质蛋白(POI)呈现甲氧苄啶(TMP)和卤代标签配体(HTL),随后与蛋白质标签eDHFR或HOB融合的POI被募集。对连接两个相互正交头基的接头进行了系统扩展,以克服募集的POI之间的空间冲突。使用Förster共振能量转移(FRET),我们验证了所得探针能够同时结合两种感兴趣的蛋白质以及它们的二聚化。发现双SLIPT特别适用于生理相关浓度,例如通过严格调控的瞬时脂质种类进行募集。通过在TMP部分引入光笼蔽基团,我们进一步将双SLIPT扩展为光控双SLIPT。双SLIPT在蓝光照射下能够实现顺序性和时空定义的二聚化。因此,双SLIPT可紧密模拟生理过程,能够探究动态的胞质到质膜募集事件及其对信号传导的影响。

https://cdn.ncbi.nlm.nih.gov/pmc/blobs/a248/12090181/f8677203ca41/cb4c00856_0001.jpg

文献检索

告别复杂PubMed语法,用中文像聊天一样搜索,搜遍4000万医学文献。AI智能推荐,让科研检索更轻松。

立即免费搜索

文件翻译

保留排版,准确专业,支持PDF/Word/PPT等文件格式,支持 12+语言互译。

免费翻译文档

深度研究

AI帮你快速写综述,25分钟生成高质量综述,智能提取关键信息,辅助科研写作。

立即免费体验