Zhang Xuandong, Yan Bingqian, Jiang Zhou, Luo Yujia
Department of NICU, Sir Run Run Shaw Hospital, Zhejiang University School of Medicine, Hangzhou 310016, China.
Int J Mol Sci. 2025 Mar 31;26(7):3230. doi: 10.3390/ijms26073230.
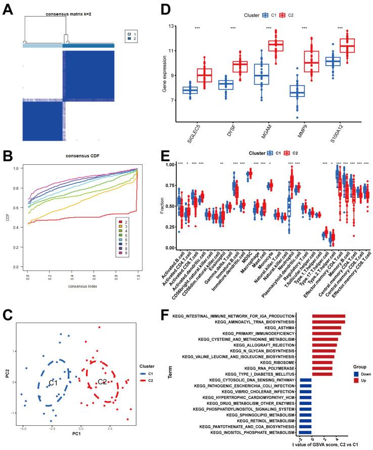
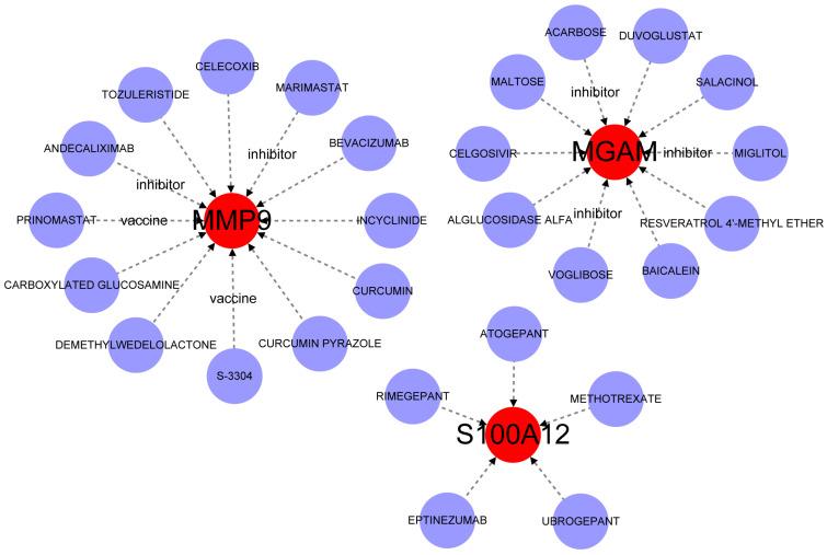
Neutrophil extracellular traps (NETs) play a key role in the development of bronchopulmonary dysplasia (BPD), yet their molecular mechanisms in contributing to BPD remain unexplored. Using the GSE32472 dataset, which includes 100 blood samples from postnatal day 28, we conducted comprehensive bioinformatics analyses to identify differentially expressed genes (DEGs) and construct gene modules. We identified 86 DEGs, which were enriched in immune and inflammatory pathways, including NET formation. Weighted gene co-expression network analysis (WGCNA) revealed a key gene module associated with BPD. By intersecting 69 NET-related genes (NRGs), 149 module genes, and 86 DEGs, we identified 12 differentially expressed NET-related genes (DENRGs). Immune infiltration analysis revealed an increase in neutrophils, dendritic cells, and macrophages in BPD patients. Machine learning models (LASSO, SVM-RFE, and RF) identified 5 upregulated biomarkers-MMP9, Siglec-5, DYSF, MGAM, and S100A12-showing potential as diagnostic biomarkers for BPD. Validation using nomogram, ROC curves, and qRT-PCR confirmed the diagnostic accuracy of these biomarkers. Clinical data analysis showed that Siglec-5 was most strongly correlated with BPD severity, while DYSF correlated with the grade of retinopathy of prematurity (ROP) and its laser treatment. Clustering analysis revealed two distinct BPD subtypes with different immune microenvironment profiles. Drug-gene interaction analysis identified potential inhibitors targeting MGAM and MMP9. In conclusion, the study identifies five NET-related biomarkers as reliable diagnostic tools for BPD, with their upregulation and association with disease severity and complications, such as ROP, highlighting their clinical relevance and potential for advancing BPD diagnostics and treatment.
中性粒细胞胞外陷阱(NETs)在支气管肺发育不良(BPD)的发展中起关键作用,但其促成BPD的分子机制仍未被探索。利用包含出生后第28天的100份血液样本的GSE32472数据集,我们进行了全面的生物信息学分析,以识别差异表达基因(DEGs)并构建基因模块。我们鉴定出86个DEGs,它们富集于免疫和炎症途径,包括NET形成。加权基因共表达网络分析(WGCNA)揭示了一个与BPD相关的关键基因模块。通过将69个NET相关基因(NRGs)、149个模块基因和86个DEGs进行交叉分析,我们鉴定出12个差异表达的NET相关基因(DENRGs)。免疫浸润分析显示BPD患者的中性粒细胞、树突状细胞和巨噬细胞增加。机器学习模型(LASSO、SVM-RFE和RF)识别出5个上调的生物标志物——MMP9、Siglec-5、DYSF、MGAM和S100A12——显示出作为BPD诊断生物标志物的潜力。使用列线图、ROC曲线和qRT-PCR进行验证证实了这些生物标志物的诊断准确性。临床数据分析表明,Siglec-5与BPD严重程度的相关性最强,而DYSF与早产儿视网膜病变(ROP)的分级及其激光治疗相关。聚类分析揭示了具有不同免疫微环境特征的两种不同的BPD亚型。药物-基因相互作用分析确定了靶向MGAM和MMP9的潜在抑制剂。总之,该研究确定了五个与NET相关的生物标志物作为BPD可靠的诊断工具,它们的上调以及与疾病严重程度和并发症(如ROP)的关联,突出了它们的临床相关性以及推进BPD诊断和治疗的潜力。