Suppr超能文献

前列腺癌患者体内循环的固有淋巴细胞失调。

Circulating innate lymphoid cells are dysregulated in patients with prostate cancer.

作者信息

Maresca Daniela Claudia, La Civita Evelina, Romano Benedetta, Ambrosio Maria Rosaria, Somma Fabio, Wyss Tania, Rocco Bernardo, Rubino Valentina, Cari Luigi, Krebs Philippe, Rodriguez-Calero Antonio, Ferro Matteo, Trabanelli Sara, Jandus Camilla, Crocetto Felice, Ianaro Angela, Terracciano Daniela, Ercolano Giuseppe

机构信息

Department of Pharmacy, School of Medicine, University of Naples Federico II, 80138, Naples, Italy.

Department of Translational Medical Sciences, University of Naples "Federico II", Naples, Italy.

出版信息

Cell Mol Biol Lett. 2025 Apr 18;30(1):48. doi: 10.1186/s11658-025-00725-7.

Abstract

BACKGROUND

Prostate cancer (PCa) is the second most common cancer affecting men globally, especially those aged 50 years and above. Despite substantial progress in terms of both prognosis and therapy, PCa remains a significant health concern, necessitating the identification of novel therapeutic targets. Innate lymphoid cells (ILCs) have emerged as critical modulators of tumor immunity, exhibiting both pro- and antitumoral effects. However, little is known yet about their contribution in PCa. This study investigated the phenotypic and functional profiles of ILC subsets in the peripheral blood mononuclear cells (PBMCs) of patients with PCa stratified by Gleason score.

METHODS

PBMCs were isolated by Lymphoprep. ILC frequency and activity were evaluated by flow cytometry. The levels of ILC-activating cytokines were analyzed by multiplex assay in the serum of healthy donors (HDs) and patients with PCa. To evaluate the crosstalk between ILC2s and cancer cells, PC3 and DU145 human PCa cell lines were used.

RESULTS

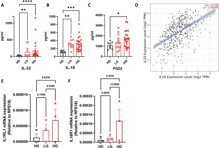
We found a stage-dependent increase in the protumoral ILC2 frequency and a concurrent decrease in antitumoral ILC1s in patients with PCa compared with healthy controls. Interestingly, the frequency of ILC2s was higher in patients with elevated prostate-specific antigen (PSA) values, suggesting their potential as molecular predictor for defining the risk category of patients with PCa at diagnosis. Importantly, patients with PCa exhibited hyperactivated ILC2s, characterized by elevated interleukin (IL)-13 and IL-5 production, while ILC1s displayed reduced tumor necrosis factor (TNF)-α and interferon (IFN)-γ secretion. Furthermore, serum levels of ILC2-activating cytokines IL-33, IL-18, and prostaglandin D2 (PGD2) were elevated in patients with PCa. In vitro co-culture experiments demonstrated that PCa cell lines, capable of secreting these cytokines, could directly enhance ILC2 activity. Likewise, ILC2-derived IL-13 promoted PCa cell migration and invasion.

CONCLUSIONS

Collectively, our findings highlight a dysregulated ILC profile in PCa, characterized by ILC2 dominance and heightened activity at the expense of ILC1s, suggesting both ILC1s and ILC2s as potential therapeutic targets for PCa treatment.

摘要

背景

前列腺癌(PCa)是全球影响男性的第二大常见癌症,尤其是50岁及以上的男性。尽管在预后和治疗方面取得了重大进展,但PCa仍然是一个重大的健康问题,因此需要确定新的治疗靶点。固有淋巴细胞(ILC)已成为肿瘤免疫的关键调节因子,具有促肿瘤和抗肿瘤作用。然而,它们在PCa中的作用尚不清楚。本研究调查了按Gleason评分分层的PCa患者外周血单个核细胞(PBMC)中ILC亚群的表型和功能特征。

方法

通过淋巴细胞分离液分离PBMC。通过流式细胞术评估ILC频率和活性。通过多重检测分析健康供体(HD)和PCa患者血清中ILC激活细胞因子的水平。为了评估ILC2与癌细胞之间的相互作用,使用了PC3和DU145人PCa细胞系。

结果

我们发现,与健康对照相比,PCa患者中促肿瘤ILC2频率呈阶段依赖性增加,同时抗肿瘤ILC1减少。有趣的是,前列腺特异性抗原(PSA)值升高的患者中ILC2频率更高,这表明它们有可能作为诊断时定义PCa患者风险类别的分子预测指标。重要的是,PCa患者的ILC2表现为过度激活,其特征是白细胞介素(IL)-13和IL-5产生增加,而ILC1则表现为肿瘤坏死因子(TNF)-α和干扰素(IFN)-γ分泌减少。此外,PCa患者血清中ILC2激活细胞因子IL-33、IL-18和前列腺素D2(PGD2)水平升高。体外共培养实验表明,能够分泌这些细胞因子的PCa细胞系可直接增强ILC2活性。同样,ILC2衍生的IL-13促进了PCa细胞的迁移和侵袭。

结论

总体而言,我们的研究结果突出了PCa中ILC特征失调,其特征是ILC2占主导地位且活性增强,而ILC1受损,这表明ILC1和ILC2均可能是PCa治疗的潜在靶点。

https://cdn.ncbi.nlm.nih.gov/pmc/blobs/7ee7/12007220/0241fcf5e35f/11658_2025_725_Fig1_HTML.jpg

文献检索

告别复杂PubMed语法,用中文像聊天一样搜索,搜遍4000万医学文献。AI智能推荐,让科研检索更轻松。

立即免费搜索

文件翻译

保留排版,准确专业,支持PDF/Word/PPT等文件格式,支持 12+语言互译。

免费翻译文档

深度研究

AI帮你快速写综述,25分钟生成高质量综述,智能提取关键信息,辅助科研写作。

立即免费体验