• 文献检索
  • 文档翻译
  • 深度研究
  • 学术资讯
  • Suppr Zotero 插件Zotero 插件
  • 邀请有礼
  • 套餐&价格
  • 历史记录
应用&插件
Suppr Zotero 插件Zotero 插件浏览器插件Mac 客户端Windows 客户端微信小程序
定价
高级版会员购买积分包购买API积分包
服务
文献检索文档翻译深度研究API 文档MCP 服务
关于我们
关于 Suppr公司介绍联系我们用户协议隐私条款
关注我们

Suppr 超能文献

核心技术专利:CN118964589B侵权必究
粤ICP备2023148730 号-1Suppr @ 2026

文献检索

告别复杂PubMed语法,用中文像聊天一样搜索,搜遍4000万医学文献。AI智能推荐,让科研检索更轻松。

立即免费搜索

文件翻译

保留排版,准确专业,支持PDF/Word/PPT等文件格式,支持 12+语言互译。

免费翻译文档

深度研究

AI帮你快速写综述,25分钟生成高质量综述,智能提取关键信息,辅助科研写作。

立即免费体验

来自不同奠基群体的养殖大西洋鲑中的平行选择,包括在全基因组复制衍生的同源区域上。

Parallel Selection in Domesticated Atlantic Salmon from Divergent Founders Including on Whole-Genome Duplication-derived Homeologous Regions.

作者信息

Buso Pauline, Diblasi Célian, Manousi Domniki, Kwak Jun Soung, Vera-Ponce de Leon Arturo, Stenløkk Kristina, Barson Nicola, Saitou Marie

机构信息

IHPE, Université de Montpellier, CNRS, Ifremer, Université de Perpignan Via Domitia, Montpellier, France.

Centre for Integrative Genetics (CIGENE), Department of Animal and Aquacultural Sciences, Faculty of Biosciences, Norwegian University of Life Sciences, Ås, Norway.

出版信息

Genome Biol Evol. 2025 Apr 3;17(4). doi: 10.1093/gbe/evaf063.

DOI:10.1093/gbe/evaf063
PMID:40247730
原文链接:https://pmc.ncbi.nlm.nih.gov/articles/PMC12006720/
Abstract

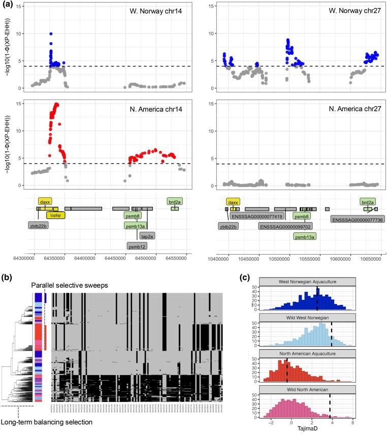
Domestication and artificial selection for desirable traits have driven significant phenotypic changes and left detectable genomic footprints in farmed animals. Since the 1960s, intensive breeding has led to the rapid domestication of Atlantic salmon (Salmo salar), with multiple independent events that make it a valuable model for studying early domestication stages and the parallel evolution of populations of different origins subjected to similar selection pressures. Some aquatic species, including Atlantic salmon, have undergone whole-genome duplication (WGD), raising the possibility that genetic redundancy resulting from WGD has contributed to adaptation in captive environments, as seen in plants. Here, we examined the genomic responses to domestication in Atlantic salmon, focusing on potential signatures of parallel selection, including those associated with WGD. Candidate genomic regions under selection were identified by comparing whole-genome sequences from aquaculture and wild populations across 2 independently domesticated lineages (Western Norway and North America) using a genome-wide scan that combined 3 statistical methods: allele frequencies (FST), site frequency (Tajima's D), and haplotype differentiation (XP-EHH). These analyses revealed shared selective sweeps on identical SNPs in major histocompatibility complex (MHC) genes across aquaculture populations. This suggests that a combination of long-term balancing selection and recent human-induced selection has shaped MHC gene evolution in domesticated salmon. Additionally, we observed selective sweeps on a small number of gene pairs in homeologous regions originating from WGD, offering insights into how historical genome duplication events may intersect with recent selection pressures in aquaculture species.

摘要

对理想性状的驯化和人工选择推动了养殖动物显著的表型变化,并在其基因组中留下了可检测的印记。自20世纪60年代以来,密集育种导致了大西洋鲑(Salmo salar)的快速驯化,多个独立事件使其成为研究早期驯化阶段以及不同起源种群在相似选择压力下平行进化的宝贵模型。包括大西洋鲑在内的一些水生物种经历了全基因组复制(WGD),这增加了一种可能性,即如在植物中所见,WGD导致的基因冗余有助于在圈养环境中的适应。在这里,我们研究了大西洋鲑对驯化的基因组反应,重点关注平行选择的潜在特征,包括与WGD相关的特征。通过使用结合了三种统计方法(等位基因频率(FST)、位点频率(Tajima's D)和单倍型分化(XP-EHH))的全基因组扫描,比较来自2个独立驯化谱系(挪威西部和北美)的养殖和野生种群的全基因组序列,确定了受选择的候选基因组区域。这些分析揭示了养殖种群中主要组织相容性复合体(MHC)基因相同单核苷酸多态性(SNP)上的共享选择性清除。这表明长期平衡选择和近期人为诱导选择的结合塑造了驯化鲑鱼中MHC基因的进化。此外,我们在源自WGD的同源区域的少数基因对上观察到了选择性清除,这为历史基因组复制事件如何与水产养殖物种近期的选择压力相互作用提供了见解。

https://cdn.ncbi.nlm.nih.gov/pmc/blobs/8393/12006720/008d02235603/evaf063f4.jpg
https://cdn.ncbi.nlm.nih.gov/pmc/blobs/8393/12006720/076132d85c85/evaf063f1.jpg
https://cdn.ncbi.nlm.nih.gov/pmc/blobs/8393/12006720/c205e832cfce/evaf063f2.jpg
https://cdn.ncbi.nlm.nih.gov/pmc/blobs/8393/12006720/46afc51f364d/evaf063f3.jpg
https://cdn.ncbi.nlm.nih.gov/pmc/blobs/8393/12006720/008d02235603/evaf063f4.jpg
https://cdn.ncbi.nlm.nih.gov/pmc/blobs/8393/12006720/076132d85c85/evaf063f1.jpg
https://cdn.ncbi.nlm.nih.gov/pmc/blobs/8393/12006720/c205e832cfce/evaf063f2.jpg
https://cdn.ncbi.nlm.nih.gov/pmc/blobs/8393/12006720/46afc51f364d/evaf063f3.jpg
https://cdn.ncbi.nlm.nih.gov/pmc/blobs/8393/12006720/008d02235603/evaf063f4.jpg

相似文献

1
Parallel Selection in Domesticated Atlantic Salmon from Divergent Founders Including on Whole-Genome Duplication-derived Homeologous Regions.来自不同奠基群体的养殖大西洋鲑中的平行选择,包括在全基因组复制衍生的同源区域上。
Genome Biol Evol. 2025 Apr 3;17(4). doi: 10.1093/gbe/evaf063.
2
Comparing genomic signatures of domestication in two Atlantic salmon ( L.) populations with different geographical origins.比较两个具有不同地理起源的大西洋鲑(L.)种群的驯化基因组特征。
Evol Appl. 2018 Dec 7;12(1):137-156. doi: 10.1111/eva.12689. eCollection 2019 Jan.
3
Evidence of recent signatures of selection during domestication in an Atlantic salmon population.大西洋鲑鱼种群驯化过程中近期选择特征的证据。
Mar Genomics. 2016 Apr;26:41-50. doi: 10.1016/j.margen.2015.12.007. Epub 2015 Dec 23.
4
Atlantic salmon populations reveal adaptive divergence of immune related genes - a duplicated genome under selection.大西洋鲑鱼种群揭示了免疫相关基因的适应性分化——一个处于选择之下的重复基因组。
BMC Genomics. 2016 Aug 11;17(1):610. doi: 10.1186/s12864-016-2867-z.
5
Changed Patterns of Genomic Variation Following Recent Domestication: Selection Sweeps in Farmed Atlantic Salmon.近期驯化后基因组变异模式的改变:养殖大西洋鲑中的选择清除
Front Genet. 2020 Apr 3;11:264. doi: 10.3389/fgene.2020.00264. eCollection 2020.
6
Multiple Selection Signatures in Farmed Atlantic Salmon Adapted to Different Environments Across Hemispheres.适应跨半球不同环境的养殖大西洋鲑鱼中的多重选择特征
Front Genet. 2019 Oct 1;10:901. doi: 10.3389/fgene.2019.00901. eCollection 2019.
7
Genetic Drift Dominates Genome-Wide Regulatory Evolution Following an Ancient Whole-Genome Duplication in Atlantic Salmon.大西洋鲑鱼经历古老的全基因组复制后,基因组范围的调控进化主要由遗传漂变主导。
Genome Biol Evol. 2021 May 7;13(5). doi: 10.1093/gbe/evab059.
8
Transcriptomic comparison of communally reared wild, domesticated and hybrid Atlantic salmon fry under stress and control conditions.应激和对照条件下群体饲养的野生、驯化和杂交大西洋鲑鱼苗的转录组比较。
BMC Genet. 2020 May 29;21(1):57. doi: 10.1186/s12863-020-00858-y.
9
Footprints of directional selection in wild Atlantic salmon populations: evidence for parasite-driven evolution?野生大西洋鲑鱼种群中定向选择的印记:寄生虫驱动进化的证据?
PLoS One. 2014 Mar 26;9(3):e91672. doi: 10.1371/journal.pone.0091672. eCollection 2014.
10
Divergent and linked selection shape patterns of genomic differentiation between European and North American Atlantic salmon (Salmo salar).欧洲和北美大西洋鲑(Salmo salar)之间基因组分化的分歧和连锁选择模式。
Mol Ecol. 2020 Jun;29(12):2160-2175. doi: 10.1111/mec.15480. Epub 2020 Jun 21.

本文引用的文献

1
A direct experimental test of Ohno's hypothesis.对大野假说的直接实验检验。
Elife. 2025 Apr 2;13:RP97216. doi: 10.7554/eLife.97216.
2
Ultrafast one-pass FASTQ data preprocessing, quality control, and deduplication using fastp.使用fastp进行超快速单通道FASTQ数据预处理、质量控制和重复数据删除。
Imeta. 2023 May 8;2(2):e107. doi: 10.1002/imt2.107. eCollection 2023 May.
3
Characterization of gill bacterial microbiota in wild Arctic char () across lakes, rivers, and bays in the Canadian Arctic ecosystems. characterizing the bacterial microbiota in the gills of wild Arctic char () across lakes, rivers, and bays in the Canadian Arctic ecosystems.
Microbiol Spectr. 2024 Mar 5;12(3):e0294323. doi: 10.1128/spectrum.02943-23. Epub 2024 Feb 8.
4
Asymmetric and parallel subgenome selection co-shape common carp domestication.不对称和并行的亚基因组选择共同塑造了鲤鱼的驯化。
BMC Biol. 2024 Jan 2;22(1):4. doi: 10.1186/s12915-023-01806-9.
5
An Ancestral Major Histocompatibility Complex Organization in Cartilaginous Fish: Reconstructing MHC Origin and Evolution.软骨鱼类中的祖先主要组织相容性复合物组织:重建 MHC 的起源和进化。
Mol Biol Evol. 2023 Dec 1;40(12). doi: 10.1093/molbev/msad262.
6
The duplication of genomes and genetic networks and its potential for evolutionary adaptation and survival during environmental turmoil.基因组和遗传网络的复制及其在环境动荡期间对进化适应和生存的潜在可能性。
Proc Natl Acad Sci U S A. 2023 Oct 10;120(41):e2307289120. doi: 10.1073/pnas.2307289120. Epub 2023 Oct 3.
7
The generation of the first chromosome-level de novo genome assembly and the development and validation of a 50K SNP array for the St. John River aquaculture strain of North American Atlantic salmon.生成首个染色体水平的从头基因组组装,并开发和验证了用于北美大西洋鲑圣约翰河养殖品系的 50K SNP 芯片。
G3 (Bethesda). 2023 Aug 30;13(9). doi: 10.1093/g3journal/jkad138.
8
Insights from a chum salmon (Oncorhynchus keta) genome assembly regarding whole-genome duplication and nucleotide variation influencing gene function.从大麻哈鱼(Oncorhynchus keta)基因组组装中获得的关于全基因组复制和影响基因功能的核苷酸变异的见解。
G3 (Bethesda). 2023 Aug 9;13(8). doi: 10.1093/g3journal/jkad127.
9
Independent rediploidization masks shared whole genome duplication in the sturgeon-paddlefish ancestor.独立的二倍体化掩盖了鲟鱼-匙吻鲟祖先中的全基因组重复。
Nat Commun. 2023 May 19;14(1):2879. doi: 10.1038/s41467-023-38714-z.
10
Environment and genotype predict the genomic nature of domestication of salmonids as revealed by gene expression.环境和基因型预测了鲑鱼驯化的基因组性质,这是通过基因表达揭示的。
Proc Biol Sci. 2022 Dec 14;289(1988):20222124. doi: 10.1098/rspb.2022.2124. Epub 2022 Dec 7.