Wu Yichi, Li Sujuan, Zhang Jingyi, Tian Anran, Wang Xiangyao, Yang Xi, Meng Fucheng, Li Qing, Gao Yuan, Li Yingying, Liang Furong, Yao Minglan, Luo Xiaoping, Zhang Cai
Department of Pediatrics Tongji Hospital, Tongji Medical College, Huazhong University of Science and Technology, Wuhan, Hubei, China.
Hubei Key Laboratory of Pediatric Genetic Metabolic and Endocrine Rare Diseases, Wuhan, China.
J Cachexia Sarcopenia Muscle. 2025 Apr;16(2):e13825. doi: 10.1002/jcsm.13825.
Maternal prepregnancy obesity predisposes offspring to obesity and metabolic disorders, yet its impact on skeletal muscle fibre transition remains unclear. Given that skeletal muscle plays a crucial role in systemic metabolism, we investigated how maternal prepregnancy high-fat diet (HFD) influences muscle fibre composition and metabolic function in offspring.
We established mouse models with a prepregnancy chow diet (CD) and a prepregnancy high-fat diet (HFD) for 8 weeks to compare metabolic phenotypes in offspring. Skeletal muscles from offspring were analysed using RNA sequencing, quantitative reverse transcription polymerase chain reaction and western blot to understand the changes in metabolic and signalling pathways. siRNA knockdown and lentiviral-mediated overexpression experiments were conducted in vitro and in vivo to validate molecular mechanisms. Chromatin immunoprecipitation followed by qPCR (ChIP-qPCR) was used to assess histone modification levels at promoter regions.
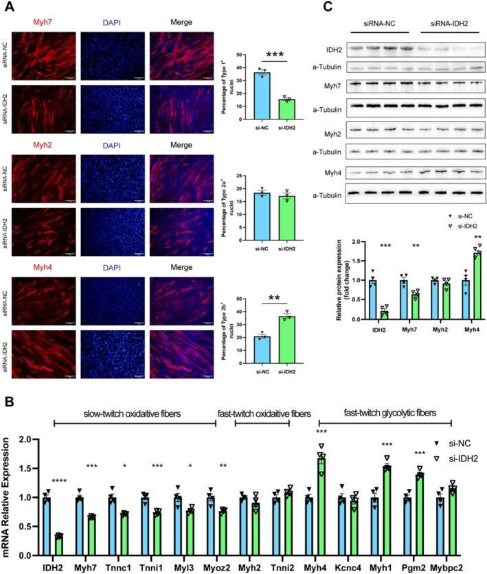
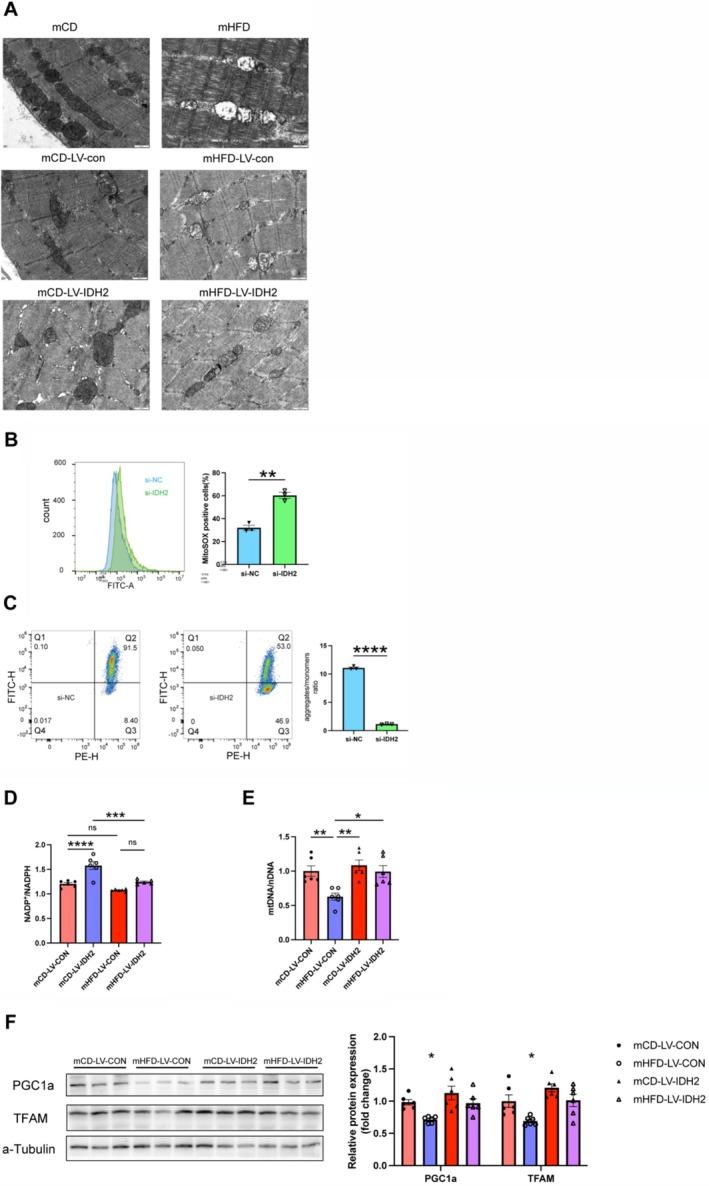
Male and female offspring of prepregnancy obese dams (mHFD) exhibited a significant reduction in slow-twitch oxidative fibres (p < 0.001) and an increase in fast-twitch glycolytic fibres compared with controls. This was accompanied by impaired glucose tolerance (AUC increased by 12.87%, p < 0.01), insulin resistance and mitochondrial dysfunction (mtDNA copy number reduced by 31%, p < 0.01). RNA sequencing identified IDH2 as the most significantly downregulated gene (29.67% decrease, p < 0.001), with protein levels further reduced in male (30.15%, p < 0.01) and female (46.02%, p < 0.0001) offspring. IDH2 knockdown in C2C12 cells impaired mitochondrial biogenesis and led to higher oxidative stress (NADP+/NADPH ratio elevated by 32%, p < 0.01), while IDH2 overexpression restored mitochondrial integrity, enhanced slow-twitch fibre proportion (26.43 ± 0.6936% in mHFD-LV-IDH2, p < 0.01) and improved glucose metabolism (fasting glucose reduced by 14.7%, p < 0.01). ChIP-qPCR revealed increased H3K9me3 enrichment at the IDH2 promoter (2.54-fold in males, 2.55-fold in females, p < 0.0001), suggesting transgenerational epigenetic regulation.
Maternal prepregnancy obesity induces a metabolic shift in offspring skeletal muscle by promoting a slow-to-fast fibre transition and impairing mitochondrial biogenesis. This effect is mediated by IDH2 suppression via H3K9me3 histone modification, contributing to systemic insulin resistance. Targeting IDH2 may represent a potential therapeutic strategy to mitigate metabolic dysfunction in offspring exposed to maternal prepregnancy obesity.
母亲孕前肥胖会使后代易患肥胖症和代谢紊乱,但其对骨骼肌纤维转变的影响尚不清楚。鉴于骨骼肌在全身代谢中起关键作用,我们研究了母亲孕前高脂饮食(HFD)如何影响后代的肌肉纤维组成和代谢功能。
我们建立了孕前给予普通饮食(CD)和孕前给予高脂饮食(HFD)8周的小鼠模型,以比较后代的代谢表型。使用RNA测序、定量逆转录聚合酶链反应和蛋白质免疫印迹法分析后代的骨骼肌,以了解代谢和信号通路的变化。在体外和体内进行了小干扰RNA(siRNA)敲低和慢病毒介导的过表达实验,以验证分子机制。采用染色质免疫沉淀后进行定量聚合酶链反应(ChIP-qPCR)来评估启动子区域的组蛋白修饰水平。
与对照组相比,孕前肥胖母鼠(mHFD)的雄性和雌性后代慢肌氧化纤维显著减少(p < 0.001),快肌糖酵解纤维增加。同时伴有葡萄糖耐量受损(曲线下面积增加12.87%,p < 0.01)、胰岛素抵抗和线粒体功能障碍(线粒体DNA拷贝数减少31%,p < 0.01)。RNA测序确定异柠檬酸脱氢酶2(IDH2)是下调最显著的基因(降低29.67%,p < 0.001),雄性(降低30.15%,p < 0.01)和雌性(降低46.02%,p < 0.0001)后代的蛋白水平进一步降低。在C2C12细胞中敲低IDH2会损害线粒体生物发生,并导致氧化应激增加(烟酰胺腺嘌呤二核苷酸磷酸/还原型烟酰胺腺嘌呤二核苷酸磷酸比值升高32%,p < 0.01),而IDH2过表达可恢复线粒体完整性,提高慢肌纤维比例(mHFD-LV-IDH2组为26.43±0.6936%,p < 0.01)并改善葡萄糖代谢(空腹血糖降低14.7%,p < 0.01)。ChIP-qPCR显示IDH2启动子处的组蛋白H3K9三甲基化(H3K9me3)富集增加(雄性为2.54倍,雌性为2.55倍,p < 0.0001),提示存在跨代表观遗传调控。
母亲孕前肥胖通过促进慢肌纤维向快肌纤维转变和损害线粒体生物发生,诱导后代骨骼肌发生代谢转变。这种效应是通过H3K9me3组蛋白修饰抑制IDH2介导的,导致全身胰岛素抵抗。靶向IDH2可能是减轻暴露于母亲孕前肥胖的后代代谢功能障碍的潜在治疗策略。