• 文献检索
  • 文档翻译
  • 深度研究
  • 学术资讯
  • Suppr Zotero 插件Zotero 插件
  • 邀请有礼
  • 套餐&价格
  • 历史记录
应用&插件
Suppr Zotero 插件Zotero 插件浏览器插件Mac 客户端Windows 客户端微信小程序
定价
高级版会员购买积分包购买API积分包
服务
文献检索文档翻译深度研究API 文档MCP 服务
关于我们
关于 Suppr公司介绍联系我们用户协议隐私条款
关注我们

Suppr 超能文献

核心技术专利:CN118964589B侵权必究
粤ICP备2023148730 号-1Suppr @ 2026

文献检索

告别复杂PubMed语法,用中文像聊天一样搜索,搜遍4000万医学文献。AI智能推荐,让科研检索更轻松。

立即免费搜索

文件翻译

保留排版,准确专业,支持PDF/Word/PPT等文件格式,支持 12+语言互译。

免费翻译文档

深度研究

AI帮你快速写综述,25分钟生成高质量综述,智能提取关键信息,辅助科研写作。

立即免费体验

通过紫色发光二极管照射结合银离子应用和磷酸钙基因转染载体涂层增强种植体周围炎的管理。

Enhanced peri-implantitis management through purple-LED irradiation coupled with silver ion application and calcium phosphate gene transfection carrier coating.

作者信息

Iwabuchi Taito, Tenkumo Taichi, Mokudai Takayuki, Takahashi Masatoshi, Ogawa Toru, Sasaki Keiichi, Yoda Nobuhiro

机构信息

Division of Advanced Prosthetic Dentistry, Tohoku University Graduate School of Dentistry, 4-1 Seiryo-Machi, Aoba-Ku, Sendai, 980-8575, Japan.

Joining and Welding Research Institute, Osaka University, 11-1 Mihogaoka, Ibaraki, 567-0047, Japan.

出版信息

Sci Rep. 2025 Apr 21;15(1):13759. doi: 10.1038/s41598-025-96075-7.

DOI:10.1038/s41598-025-96075-7
PMID:40258901
原文链接:https://pmc.ncbi.nlm.nih.gov/articles/PMC12012141/
Abstract

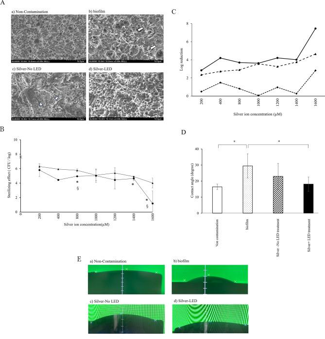
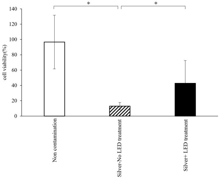
The aim of this study was to investigate the bactericidal effect and recovery of biocompatibility of contaminated titanium surfaces using a combination treatment involving silver, copper, or iron ion application along with 400 nm purple-LED light irradiation. Additionally, the study sought to develop a functional calcium phosphate (CaP) coating treatment on titanium surfaces following disinfection, to promote re-osseointegration. A purple-LED emitting light at 400 nm was utilized to irradiate Staphylococcus aureus suspensions and biofilms in the presence of various concentrations of silver, copper, and iron solutions for 1 min. The bactericidal effect and electron spin resonance (ESR) spectrum were subsequently evaluated. Additionally, the hydrophilicity of the titanium surface and cell viability of MC3T3-E1 cells after combination treatment with silver ion was evaluated. Furthermore, a titanium surface coating with CaP gene transfection carrier containing plasmid DNA was developed using an electric current. The activity of hard tissue formation was then evaluated both in vitro and in vivo post-treatment. The bactericidal effect of the combination treatment with silver ions was attributed to the generation of hydroxyl radicals, whereas the effects from iron and copper treatments were not radical-mediated. The silver treatment significantly restored the hydrophilicity and cell affinity of the titanium surface. Moreover, CaP coating applied via an electric current (30 µA for 5 min) enhanced hard tissue formation activity on the titanium surface in both in vitro and in vivo settings. The combination treatment utilizing silver ions and purple-LED irradiation significantly enhanced bactericidal effects by generating high levels of hydroxyl radicals. Additionally, coating the titanium surface with functionalized CaP promoted early osseointegration, suggesting a promising strategy for improving implant outcomes.

摘要

本研究的目的是探讨采用银、铜或铁离子应用与400纳米紫色发光二极管(LED)光照射相结合的联合处理方法,对受污染钛表面的杀菌效果及生物相容性的恢复情况。此外,该研究还试图在消毒后对钛表面进行功能性磷酸钙(CaP)涂层处理,以促进再骨整合。使用发出400纳米光的紫色LED在不同浓度的银、铜和铁溶液存在下照射金黄色葡萄球菌悬浮液和生物膜1分钟。随后评估杀菌效果和电子自旋共振(ESR)光谱。此外,还评估了银离子联合处理后钛表面的亲水性以及MC3T3-E1细胞的细胞活力。此外,利用电流开发了一种含有质粒DNA的CaP基因转染载体的钛表面涂层。然后在处理后的体外和体内评估硬组织形成活性。银离子联合处理的杀菌作用归因于羟基自由基的产生,而铁和铜处理的作用并非由自由基介导。银处理显著恢复了钛表面的亲水性和细胞亲和力。此外,通过电流(30微安,持续5分钟)施加的CaP涂层在体外和体内环境中均增强了钛表面的硬组织形成活性。银离子与紫色LED照射相结合的联合处理通过产生高水平的羟基自由基显著增强了杀菌效果。此外,用功能化的CaP对钛表面进行涂层促进了早期骨整合,这表明这是一种改善植入物效果的有前景的策略。

https://cdn.ncbi.nlm.nih.gov/pmc/blobs/0526/12012141/7b9167bae8f6/41598_2025_96075_Fig7_HTML.jpg
https://cdn.ncbi.nlm.nih.gov/pmc/blobs/0526/12012141/d100e1f04537/41598_2025_96075_Fig1_HTML.jpg
https://cdn.ncbi.nlm.nih.gov/pmc/blobs/0526/12012141/fc1486fdd292/41598_2025_96075_Fig2_HTML.jpg
https://cdn.ncbi.nlm.nih.gov/pmc/blobs/0526/12012141/23ba8890be07/41598_2025_96075_Fig3_HTML.jpg
https://cdn.ncbi.nlm.nih.gov/pmc/blobs/0526/12012141/aa55823ca56f/41598_2025_96075_Fig4_HTML.jpg
https://cdn.ncbi.nlm.nih.gov/pmc/blobs/0526/12012141/5758850844d8/41598_2025_96075_Fig5_HTML.jpg
https://cdn.ncbi.nlm.nih.gov/pmc/blobs/0526/12012141/92a7cfa648d1/41598_2025_96075_Fig6_HTML.jpg
https://cdn.ncbi.nlm.nih.gov/pmc/blobs/0526/12012141/7b9167bae8f6/41598_2025_96075_Fig7_HTML.jpg
https://cdn.ncbi.nlm.nih.gov/pmc/blobs/0526/12012141/d100e1f04537/41598_2025_96075_Fig1_HTML.jpg
https://cdn.ncbi.nlm.nih.gov/pmc/blobs/0526/12012141/fc1486fdd292/41598_2025_96075_Fig2_HTML.jpg
https://cdn.ncbi.nlm.nih.gov/pmc/blobs/0526/12012141/23ba8890be07/41598_2025_96075_Fig3_HTML.jpg
https://cdn.ncbi.nlm.nih.gov/pmc/blobs/0526/12012141/aa55823ca56f/41598_2025_96075_Fig4_HTML.jpg
https://cdn.ncbi.nlm.nih.gov/pmc/blobs/0526/12012141/5758850844d8/41598_2025_96075_Fig5_HTML.jpg
https://cdn.ncbi.nlm.nih.gov/pmc/blobs/0526/12012141/92a7cfa648d1/41598_2025_96075_Fig6_HTML.jpg
https://cdn.ncbi.nlm.nih.gov/pmc/blobs/0526/12012141/7b9167bae8f6/41598_2025_96075_Fig7_HTML.jpg

相似文献

1
Enhanced peri-implantitis management through purple-LED irradiation coupled with silver ion application and calcium phosphate gene transfection carrier coating.通过紫色发光二极管照射结合银离子应用和磷酸钙基因转染载体涂层增强种植体周围炎的管理。
Sci Rep. 2025 Apr 21;15(1):13759. doi: 10.1038/s41598-025-96075-7.
2
Bactericidal activity and recovery effect of hydroxyl radicals generated by ultraviolet irradiation and silver ion application on an infected titanium surface.紫外线照射和银离子应用产生的羟基自由基对感染钛表面的杀菌活性和恢复效果。
Sci Rep. 2020 May 22;10(1):8553. doi: 10.1038/s41598-020-65411-4.
3
Biofunctionalization of selective laser melted porous titanium using silver and zinc nanoparticles to prevent infections by antibiotic-resistant bacteria.利用银和锌纳米颗粒对选择性激光熔化多孔钛进行生物功能化,以防止抗生素耐药菌感染。
Acta Biomater. 2020 Apr 15;107:325-337. doi: 10.1016/j.actbio.2020.02.044. Epub 2020 Mar 4.
4
Synthesis of new antibacterial composite coating for titanium based on highly ordered nanoporous silica and silver nanoparticles.基于高度有序纳米多孔二氧化硅和银纳米颗粒的钛基新型抗菌复合涂层的合成
Mater Sci Eng C Mater Biol Appl. 2014 Dec;45:146-53. doi: 10.1016/j.msec.2014.08.057. Epub 2014 Sep 4.
5
Nanostructured Ag-substituted fluorhydroxyapatite-TiO coatings for enhanced bactericidal effects and osteoinductivity of Ti for biomedical applications.用于增强钛的杀菌效果和骨诱导性的纳米结构 Ag 取代氟羟基磷灰石-TiO 涂层,用于生物医学应用。
Int J Nanomedicine. 2018 May 3;13:2665-2684. doi: 10.2147/IJN.S162558. eCollection 2018.
6
Enhanced silver loaded antibacterial titanium implant coating with novel hierarchical effect.具有新型分级效应的增强型载银抗菌钛植入物涂层
J Biomater Appl. 2018 Apr;32(9):1289-1299. doi: 10.1177/0885328218755538. Epub 2018 Feb 8.
7
Re-establishment of Biocompatibility of the In Vitro Contaminated Titanium Surface Using Osteoconductive Powders With Air-Abrasive Treatment.使用骨传导粉末结合空气研磨处理重建体外污染钛表面的生物相容性
J Oral Implantol. 2018 Apr;44(2):94-101. doi: 10.1563/aaid-joi-D-17-00128. Epub 2018 Jan 5.
8
Electrophoretic deposition of Ag-Cu-CTS coatings on porous titanium with photothermal-responsive antibacterial effect.具有光热响应抗菌效果的Ag-Cu-CTS涂层在多孔钛上的电泳沉积
J Colloid Interface Sci. 2025 Mar 15;682:1116-1126. doi: 10.1016/j.jcis.2024.11.244. Epub 2024 Dec 6.
9
Antibacterial titanium plate deposited by silver nanoparticles exhibits cell compatibility.载银纳米抗菌钛板具有细胞相容性。
Int J Nanomedicine. 2010 May 13;5:337-42. doi: 10.2147/ijn.s9518.
10
Enhancing antibacterial properties of titanium implants through a novel Ag-TiO-OTS nanocomposite coating: a comprehensive study on resist-killing-disintegrate approach.通过新型 Ag-TiO-OTS 纳米复合涂层提高钛植入物的抗菌性能:一种关于抗生-杀灭-分解方法的综合研究。
J Biomater Sci Polym Ed. 2024 Aug;35(11):1609-1630. doi: 10.1080/09205063.2024.2344332. Epub 2024 Apr 23.

本文引用的文献

1
Erbium-Doped Yttrium Aluminium Garnet (Er:YAG) Lasers in the Treatment of Peri-Implantitis.掺铒钇铝石榴石(Er:YAG)激光治疗种植体周围炎
Cureus. 2025 Jan 31;17(1):e78279. doi: 10.7759/cureus.78279. eCollection 2025 Jan.
2
Development of photodynamic therapy in treating oral diseases.光动力疗法在口腔疾病治疗中的发展
Front Oral Health. 2025 Jan 15;5:1506407. doi: 10.3389/froh.2024.1506407. eCollection 2024.
3
Free radicals and their impact on health and antioxidant defenses: a review.自由基及其对健康和抗氧化防御的影响:综述
Cell Death Discov. 2025 Jan 24;11(1):19. doi: 10.1038/s41420-024-02278-8.
4
Prediction models for the complication incidence and survival rate of dental implants-a systematic review and critical appraisal.牙种植体并发症发生率和生存率的预测模型——系统评价与批判性评估
Int J Implant Dent. 2025 Jan 23;11(1):5. doi: 10.1186/s40729-025-00590-1.
5
The clinical efficacy of laser in the nonsurgical treatment of peri-implantitis: a systematic review and meta-analysis.激光在种植体周围炎非手术治疗中的临床疗效:系统评价和荟萃分析。
Int J Implant Dent. 2024 Nov 14;10(1):54. doi: 10.1186/s40729-024-00570-x.
6
Advancements in colorectal cancer treatment: The role of metal-based and inorganic nanoparticles in modern therapeutic approaches.结直肠癌治疗的进展:金属基和无机纳米粒子在现代治疗方法中的作用。
Pathol Res Pract. 2024 Dec;264:155706. doi: 10.1016/j.prp.2024.155706. Epub 2024 Nov 6.
7
An Innovative Design to Enhance Osteoinductive Efficacy and Biomechanical Behavior of a Titanium Dental Implant.一种增强钛牙种植体骨诱导功效和生物力学行为的创新设计。
Materials (Basel). 2024 May 11;17(10):2276. doi: 10.3390/ma17102276.
8
Germicidal lamps using UV-C radiation may pose health safety issues: a biomolecular analysis of their effects on apoptosis and senescence.杀菌灯使用的紫外线辐射可能会对健康安全造成问题:对其诱导细胞凋亡和衰老的生物分子分析。
Aging (Albany NY). 2024 May 2;16(9):7511-7522. doi: 10.18632/aging.205787.
9
Effectiveness of mechanical and chemical decontamination methods for the treatment of dental implant surfaces affected by peri-implantitis: A systematic review and meta-analysis.机械和化学去污方法治疗受种植体周围炎影响的种植体表面的效果:系统评价和荟萃分析。
Clin Exp Dent Res. 2024 Feb;10(1):e839. doi: 10.1002/cre2.839.
10
Etiology, pathogenesis and treatment of peri-implantitis: A European perspective.种植体周围炎的病因、发病机制及治疗:欧洲视角
Periodontol 2000. 2024 Feb 2. doi: 10.1111/prd.12549.