Suppr超能文献

通过改变人参根内生菌的组成和微生态功能来对抗人参根腐病。

acts against ginseng root rot by modifying the composition and microecological functions of ginseng root endophytes.

作者信息

Hu Yang, Yang Liu-Yang, Lei Meng-Yuan, Yang Yi-Xin, Sun Zhuo, Wang Wan, Han Zhong-Ming, Cheng Lin, Lv Ze-Liang, Han Mei, Yang Li-Min

机构信息

Cultivation Base of State Key Laboratory for Ecological Restoration and Ecosystem Management of Jilin Province, College of Chinese Medicinal Materials, Jilin Agricultural University, Changchun, China.

Changchun Medical College, Changchun, China.

出版信息

Front Microbiol. 2025 Apr 7;16:1561057. doi: 10.3389/fmicb.2025.1561057. eCollection 2025.

Abstract

INTRODUCTION

The endophytic microbiome serves a crucial function as a secondary line of defense against pathogen invasion in plants. This study aimed to clarify the mechanism of action of the ginseng plant growth-promoting rhizobacteria (PGPR) SZ-4 synergizing with endophytic microorganisms in the prevention and control of root rot.

METHODS

Ginseng root samples from a susceptible group (CK) with a disease level of 0-2 and a biocontrol group (BIO) treated with strain SZ-4 were collected. We employed high-throughput sequencing to examine the microbial community structure of ginseng roots at different disease levels, explore beneficial endophytic bacteria, and evaluate the efficacy of strain SZ-4 in mitigating root rot through synergistic interactions with ginseng endophytic flora.

RESULTS

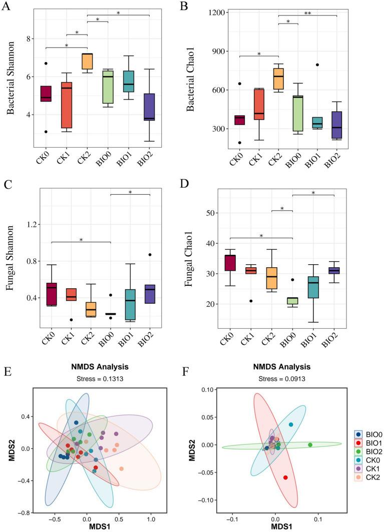
The application of the PGPR SZ-4 biocontrol fungicide has been found to help ginseng resist by modulating the richness and structure of endophytic microbial populations. The endophytic bacteria HY-43 and HY-46 isolated from ginseng roots treated with SZ-4 were identified as based on morphological, physiological, and biochemical characteristics, as well as 16S rDNA and B sequencing analyses. The endophytic bacteria HY-43 and HY-46 were combined with strain SZ-4 to generate the bacterial consortia CS4-43 and CS4-46, respectively. Both CS4-43 and CS4-46 significantly enhanced the inhibitory effects of the single strain SZ-4, as well as HY-43 and HY-46, against ginseng root rot, while also promoting plant growth.

DISCUSSION

These findings offers a theoretical foundation for studying the microecological prevention and control of ginseng diseases as well as new insights for conducting research on the efficient and precise management of plant diseases.

摘要

引言

内生微生物群作为植物抵御病原体入侵的第二道防线发挥着关键作用。本研究旨在阐明人参促生根际细菌(PGPR)SZ-4与内生微生物协同作用防治根腐病的作用机制。

方法

采集病情等级为0-2的易感组(CK)和经菌株SZ-4处理的生物防治组(BIO)的人参根样本。我们采用高通量测序技术研究不同病情水平下人参保根的微生物群落结构,探索有益内生细菌,并评估菌株SZ-4通过与人参内生菌群协同相互作用减轻根腐病的效果。

结果

已发现应用PGPR SZ-4生物防治杀菌剂可通过调节内生微生物种群的丰富度和结构来帮助人参抵抗[病害]。根据形态、生理和生化特征以及16S rDNA和B测序分析,从经SZ-4处理的人参根中分离出的内生细菌HY-43和HY-46被鉴定为[具体细菌种类未给出]。将内生细菌HY-43和HY-46分别与菌株SZ-4组合,生成细菌联合体CS4-43和CS4-46。CS4-43和CS4-46均显著增强了单菌株SZ-4以及HY-43和HY-46对人参根腐病的抑制作用,同时还促进了植物生长。

讨论

这些发现为研究人参病害的微生态防治提供了理论基础,也为开展植物病害高效精准管理研究提供了新的见解。

https://cdn.ncbi.nlm.nih.gov/pmc/blobs/9855/12009907/6e4397ec8797/fmicb-16-1561057-g001.jpg

文献AI研究员

20分钟写一篇综述,助力文献阅读效率提升50倍。

立即体验

用中文搜PubMed

大模型驱动的PubMed中文搜索引擎

马上搜索

文档翻译

学术文献翻译模型,支持多种主流文档格式。

立即体验