Suppr超能文献

使用加权基因共表达网络分析(WGCNA)和机器学习算法鉴定和验证与慢性阻塞性肺疾病(COPD)免疫浸润相关的线粒体相关基因生物标志物。

Identification and verification of mitochondria-related genes biomarkers associated with immune infiltration for COPD using WGCNA and machine learning algorithms.

作者信息

Peng Meijuan, Jiang Chen, Dai Ziyu, Xie Bin, Chen Qiong, Lin Jianing

机构信息

Department of Geriatrics, Respiratory Medicine, Xiangya Hospital, Central South University, No. 87, Xiangya Road, Kaifu District, Changsha, 410008, Hunan, China.

National Clinical Research Center for Geriatric Disorders, Xiangya Hospital, Central South University, Changsha, 410008, China.

出版信息

Sci Rep. 2025 Apr 24;15(1):14347. doi: 10.1038/s41598-025-99002-y.

Abstract

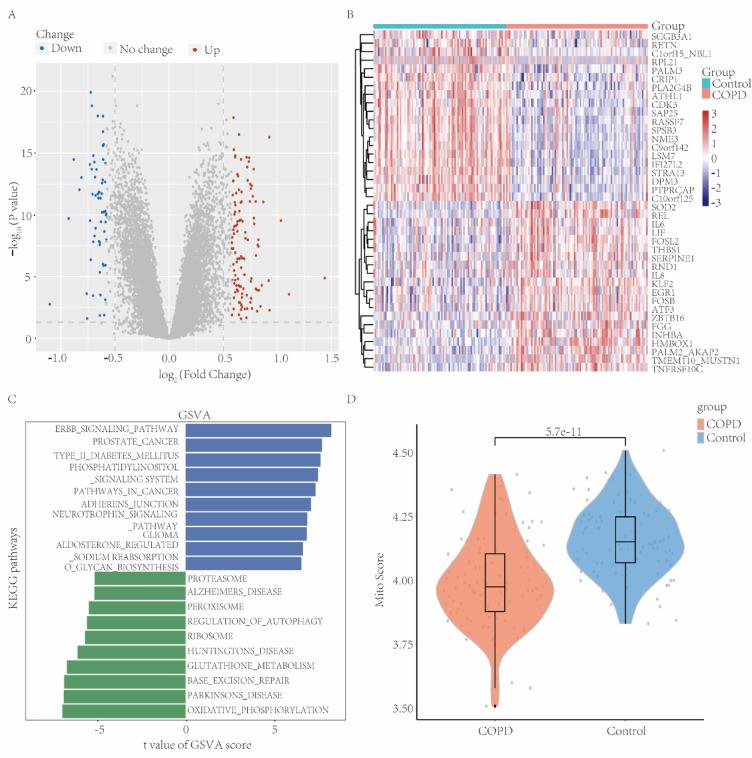
Mitochondrial dysfunction plays a pivotal role in the pathogenesis of chronic obstructive pulmonary disease (COPD). This study combines bioinformatics analysis with machine learning to elucidate potential key mitochondrial-related genes associated with COPD and its immune microenvironment. We utilized the limma package and Weighted Gene Co-expression Network Analysis (WGCNA) to analyze datasets from the Gene Expression Omnibus (GEO) database (GSE57148), identifying 12 key differentially expressed mitochondrial genes (MitoDEGs). Using 12 distinct machine learning algorithms (comprising 143 predictive models), we identified the optimal diagnostic model, which includes five pivotal MitoDEGs: ERN1, FASTK, HIGD1B, NDUFA7 and NDUFB7. The diagnostic specificity and sensitivity of each gene, as well as the diagnostic model itself, were evaluated using Receiver operating characteristic (ROC) curves. This model demonstrated high specificity in the validation cohorts (GSE76925, GSE151052, GSE239897). Expression analysis revealed upregulation of ERN1 and downregulation of FASTK, HIGD1B, NDUFA7 and NDUFB7 in COPD patients. Spearman's correlation analysis indicated a significant association between MitoDEGs and immune cell infiltration, with ERN1 expression positively correlated with neutrophil infiltration and the other genes negatively correlated. The GABA receptor modulator androstenol was identified as a potential therapeutic candidate. In vivo studies confirmed reduced mRNA expression of HIGD1B and NDUFB7 in COPD mice. These findings elucidate mitochondrial-immune interactions in COPD and highlight novel diagnostic and therapeutic targets.

摘要

线粒体功能障碍在慢性阻塞性肺疾病(COPD)的发病机制中起关键作用。本研究将生物信息学分析与机器学习相结合,以阐明与COPD及其免疫微环境相关的潜在关键线粒体相关基因。我们利用limma软件包和加权基因共表达网络分析(WGCNA)来分析来自基因表达综合数据库(GEO)(GSE57148)的数据集,鉴定出12个关键的差异表达线粒体基因(MitoDEGs)。使用12种不同的机器学习算法(包括143个预测模型),我们确定了最佳诊断模型,其中包括5个关键的MitoDEGs:ERN1、FASTK、HIGD1B、NDUFA7和NDUFB7。使用受试者工作特征(ROC)曲线评估每个基因以及诊断模型本身的诊断特异性和敏感性。该模型在验证队列(GSE76925、GSE151052、GSE239897)中显示出高特异性。表达分析显示COPD患者中ERN1上调,FASTK、HIGD1B、NDUFA7和NDUFB7下调。Spearman相关性分析表明MitoDEGs与免疫细胞浸润之间存在显著关联,ERN1表达与中性粒细胞浸润呈正相关,其他基因呈负相关。γ-氨基丁酸受体调节剂雄烯醇被确定为潜在的治疗候选物。体内研究证实COPD小鼠中HIGD1B和NDUFB7的mRNA表达降低。这些发现阐明了COPD中线粒体与免疫的相互作用,并突出了新的诊断和治疗靶点。

https://cdn.ncbi.nlm.nih.gov/pmc/blobs/13f1/12022275/b04abc47a94f/41598_2025_99002_Fig1_HTML.jpg

文献AI研究员

20分钟写一篇综述,助力文献阅读效率提升50倍。

立即体验

用中文搜PubMed

大模型驱动的PubMed中文搜索引擎

马上搜索

文档翻译

学术文献翻译模型,支持多种主流文档格式。

立即体验