Suppr超能文献

植物中二氢黄酮醇4-还原酶(DFR)基因家族的综合进化分析:来自237个物种的见解

A Comprehensive Evolutionary Analysis of the Dihydroflavonol 4-Reductase (DFR) Gene Family in Plants: Insights from 237 Species.

作者信息

Luo Senlin, Wang Shiping, Yang Ling, Luo Kaiyong, Cheng Jia, Ning Ya, Dong Yang, Wang Weibin

机构信息

College of Food Science and Technology, Yunnan Agricultural University, Kunming 650201, China.

Yunnan Provincial Key Laboratory of Biological Big Data, Yunnan Agricultural University, Kunming 650201, China.

出版信息

Genes (Basel). 2025 Mar 29;16(4):396. doi: 10.3390/genes16040396.

Abstract

BACKGROUND

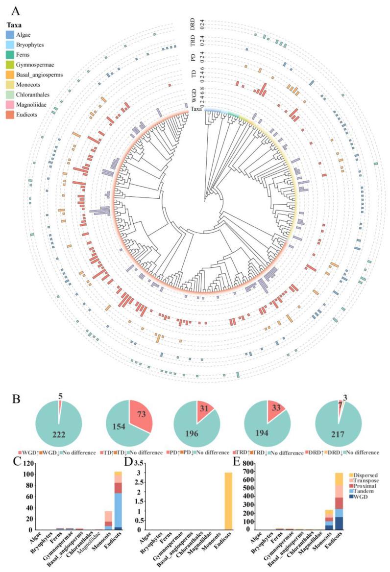
Dihydroflavonol 4-reductase (DFR) is a key enzyme in the flavonoid biosynthetic pathway that regulates anthocyanin and proanthocyanidin accumulation in plants. Although genes have been studied in various species, their origin of the DFR gene family, its distribution across the plant kingdom, and the reasons behind the emergence of different DFR subtypes Methods: This study performed a whole-genome analysis of genes in 237 plant species, including algae, mosses, ferns, gymnosperms, and angiosperms, integrating phylogeny, conserved motifs, duplication mechanisms, positive selection, and expression pattern analyses.

RESULTS

These results indicate that the gene family originated from the common ancestor of extant ferns and seed plants, and the emergence of asparagine (Asn)-type and aspartic (Asp)-type DFRs is associated with gymnosperms. Notably, we report for the first time the presence of Asn-type, Asp-type, and arginine (Arg)-type DFRs in some species, which breaks the previous notion that Arg-type DFRs are exclusive to ferns. Tandem duplication is considered the primary driving force behind the expansion of the family and is associated with the formation of different DFR subtypes. Furthermore, Asn-type DFRs were highly expressed during the early stages of seed development, suggesting their important role in seed development.

CONCLUSIONS

Overall, this study revealed the dynamic evolutionary trajectory of the gene family in plants, providing a theoretical foundation for future research on genes.

摘要

背景

二氢黄酮醇4-还原酶(DFR)是类黄酮生物合成途径中的关键酶,可调节植物中花青素和原花青素的积累。尽管已在各种物种中对该基因进行了研究,但其基因家族的起源、在植物界的分布以及不同DFR亚型出现的原因。方法:本研究对237种植物(包括藻类、苔藓、蕨类、裸子植物和被子植物)中的该基因进行了全基因组分析,整合了系统发育、保守基序、复制机制、正选择和表达模式分析。

结果

这些结果表明,该基因家族起源于现存蕨类植物和种子植物的共同祖先,天冬酰胺(Asn)型和天冬氨酸(Asp)型DFR的出现与裸子植物有关。值得注意的是,我们首次报道了某些物种中存在Asn型、Asp型和精氨酸(Arg)型DFR,这打破了之前认为Arg型DFR仅存在于蕨类植物中的观念。串联重复被认为是该基因家族扩展的主要驱动力,并与不同DFR亚型的形成有关。此外,Asn型DFR在种子发育早期高度表达,表明它们在种子发育中起重要作用。

结论

总体而言,本研究揭示了植物中该基因家族的动态进化轨迹,为未来对该基因的研究提供了理论基础。

https://cdn.ncbi.nlm.nih.gov/pmc/blobs/bc6a/12027299/1df3442e7c57/genes-16-00396-g001.jpg

文献AI研究员

20分钟写一篇综述,助力文献阅读效率提升50倍。

立即体验

用中文搜PubMed

大模型驱动的PubMed中文搜索引擎

马上搜索

文档翻译

学术文献翻译模型,支持多种主流文档格式。

立即体验