• 文献检索
  • 文档翻译
  • 深度研究
  • 学术资讯
  • Suppr Zotero 插件Zotero 插件
  • 邀请有礼
  • 套餐&价格
  • 历史记录
应用&插件
Suppr Zotero 插件Zotero 插件浏览器插件Mac 客户端Windows 客户端微信小程序
定价
高级版会员购买积分包购买API积分包
服务
文献检索文档翻译深度研究API 文档MCP 服务
关于我们
关于 Suppr公司介绍联系我们用户协议隐私条款
关注我们

Suppr 超能文献

核心技术专利:CN118964589B侵权必究
粤ICP备2023148730 号-1Suppr @ 2026

文献检索

告别复杂PubMed语法,用中文像聊天一样搜索,搜遍4000万医学文献。AI智能推荐,让科研检索更轻松。

立即免费搜索

文件翻译

保留排版,准确专业,支持PDF/Word/PPT等文件格式,支持 12+语言互译。

免费翻译文档

深度研究

AI帮你快速写综述,25分钟生成高质量综述,智能提取关键信息,辅助科研写作。

立即免费体验

基于混合多策略协同优化算法和反向传播神经网络的增强型风电功率预测

Enhanced Wind Power Forecasting Using a Hybrid Multi-Strategy Coati Optimization Algorithm and Backpropagation Neural Network.

作者信息

Yang Hua, Shu Zhan, Li Zhonger

机构信息

College of Mathematics and Computer Science, Wuhan Polytechnic University, Wuhan 430023, China.

出版信息

Sensors (Basel). 2025 Apr 12;25(8):2438. doi: 10.3390/s25082438.

DOI:10.3390/s25082438
PMID:40285128
原文链接:https://pmc.ncbi.nlm.nih.gov/articles/PMC12031525/
Abstract

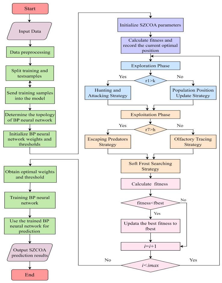
The integration of intermittent wind power into modern grids necessitates highly accurate forecasting models to ensure stability and efficiency. To address the limitations of traditional backpropagation (BP) neural networks, such as slow convergence and susceptibility to local optima, this study proposes a novel hybrid framework: the Multi-Strategy Coati Optimization Algorithm (SZCOA)-optimized BP neural network (SZCOA-BP). The SZCOA integrates three innovative strategies-a population position update mechanism for global exploration, an olfactory tracing strategy to evade local optima, and a soft frost search strategy for refined exploitation-to enhance the optimization efficiency and robustness of BP networks. Evaluated on the CEC2017 benchmark, the SZCOA outperformed state-of-the-art algorithms, including ICOA, DBO, and PSO, achieving superior convergence speed and solution accuracy. Applied to a real-world wind power dataset (912 samples from Alibaba Cloud Tianchi), the SZCOA-BP model attained an ² of 94.437% and reduced the MAE to 10.948, significantly surpassing the standard BP model (²: 81.167%, MAE: 18.891). Comparative analyses with COA-BP, BWO-BP, and other hybrid models further validated its dominance in prediction accuracy and stability. The proposed framework not only advances wind power forecasting but also offers a scalable solution for optimizing complex renewable energy systems, supporting global efforts toward sustainable energy transitions.

摘要

将间歇性风力发电并入现代电网需要高精度的预测模型,以确保稳定性和效率。为解决传统反向传播(BP)神经网络的局限性,如收敛速度慢和易陷入局部最优,本研究提出一种新型混合框架:多策略食蟹猴优化算法(SZCOA)优化的BP神经网络(SZCOA-BP)。SZCOA集成了三种创新策略——用于全局探索的种群位置更新机制、用于规避局部最优的嗅觉追踪策略以及用于精细开发的软霜搜索策略——以提高BP网络的优化效率和鲁棒性。在CEC2017基准测试中,SZCOA优于包括ICOA、DBO和PSO在内的现有算法,实现了更高的收敛速度和求解精度。应用于真实世界的风电数据集(来自阿里云天池的912个样本)时,SZCOA-BP模型的R²达到94.437%,平均绝对误差(MAE)降至10.948,显著超过标准BP模型(R²:81.167%,MAE:18.891)。与COA-BP、BWO-BP和其他混合模型的对比分析进一步验证了其在预测准确性和稳定性方面的优势。所提出的框架不仅推动了风力发电预测,还为优化复杂的可再生能源系统提供了可扩展的解决方案,支持全球可持续能源转型的努力。

https://cdn.ncbi.nlm.nih.gov/pmc/blobs/36ec/12031525/ee4fa39ad383/sensors-25-02438-g012.jpg
https://cdn.ncbi.nlm.nih.gov/pmc/blobs/36ec/12031525/86ace47f0039/sensors-25-02438-g001.jpg
https://cdn.ncbi.nlm.nih.gov/pmc/blobs/36ec/12031525/29d04777da3e/sensors-25-02438-g002.jpg
https://cdn.ncbi.nlm.nih.gov/pmc/blobs/36ec/12031525/8bf6570e60d5/sensors-25-02438-g003.jpg
https://cdn.ncbi.nlm.nih.gov/pmc/blobs/36ec/12031525/41afc4e64d2f/sensors-25-02438-g004.jpg
https://cdn.ncbi.nlm.nih.gov/pmc/blobs/36ec/12031525/bd31046fa321/sensors-25-02438-g005.jpg
https://cdn.ncbi.nlm.nih.gov/pmc/blobs/36ec/12031525/636c4c34356a/sensors-25-02438-g006.jpg
https://cdn.ncbi.nlm.nih.gov/pmc/blobs/36ec/12031525/694bb8bdc59a/sensors-25-02438-g007.jpg
https://cdn.ncbi.nlm.nih.gov/pmc/blobs/36ec/12031525/4da57dd6d4ea/sensors-25-02438-g008.jpg
https://cdn.ncbi.nlm.nih.gov/pmc/blobs/36ec/12031525/b0ffb1214f35/sensors-25-02438-g009.jpg
https://cdn.ncbi.nlm.nih.gov/pmc/blobs/36ec/12031525/5d4c3be3b869/sensors-25-02438-g010.jpg
https://cdn.ncbi.nlm.nih.gov/pmc/blobs/36ec/12031525/6f1fbab6f080/sensors-25-02438-g011.jpg
https://cdn.ncbi.nlm.nih.gov/pmc/blobs/36ec/12031525/ee4fa39ad383/sensors-25-02438-g012.jpg
https://cdn.ncbi.nlm.nih.gov/pmc/blobs/36ec/12031525/86ace47f0039/sensors-25-02438-g001.jpg
https://cdn.ncbi.nlm.nih.gov/pmc/blobs/36ec/12031525/29d04777da3e/sensors-25-02438-g002.jpg
https://cdn.ncbi.nlm.nih.gov/pmc/blobs/36ec/12031525/8bf6570e60d5/sensors-25-02438-g003.jpg
https://cdn.ncbi.nlm.nih.gov/pmc/blobs/36ec/12031525/41afc4e64d2f/sensors-25-02438-g004.jpg
https://cdn.ncbi.nlm.nih.gov/pmc/blobs/36ec/12031525/bd31046fa321/sensors-25-02438-g005.jpg
https://cdn.ncbi.nlm.nih.gov/pmc/blobs/36ec/12031525/636c4c34356a/sensors-25-02438-g006.jpg
https://cdn.ncbi.nlm.nih.gov/pmc/blobs/36ec/12031525/694bb8bdc59a/sensors-25-02438-g007.jpg
https://cdn.ncbi.nlm.nih.gov/pmc/blobs/36ec/12031525/4da57dd6d4ea/sensors-25-02438-g008.jpg
https://cdn.ncbi.nlm.nih.gov/pmc/blobs/36ec/12031525/b0ffb1214f35/sensors-25-02438-g009.jpg
https://cdn.ncbi.nlm.nih.gov/pmc/blobs/36ec/12031525/5d4c3be3b869/sensors-25-02438-g010.jpg
https://cdn.ncbi.nlm.nih.gov/pmc/blobs/36ec/12031525/6f1fbab6f080/sensors-25-02438-g011.jpg
https://cdn.ncbi.nlm.nih.gov/pmc/blobs/36ec/12031525/ee4fa39ad383/sensors-25-02438-g012.jpg

相似文献

1
Enhanced Wind Power Forecasting Using a Hybrid Multi-Strategy Coati Optimization Algorithm and Backpropagation Neural Network.基于混合多策略协同优化算法和反向传播神经网络的增强型风电功率预测
Sensors (Basel). 2025 Apr 12;25(8):2438. doi: 10.3390/s25082438.
2
An improved Coati Optimization Algorithm with multiple strategies for engineering design optimization problems.一种用于工程设计优化问题的具有多种策略的改进型南美浣熊优化算法。
Sci Rep. 2024 Sep 3;14(1):20435. doi: 10.1038/s41598-024-70575-4.
3
A green energy research: forecasting of wind power for a cleaner environment using robust hybrid metaheuristic model.一项绿色能源研究:使用稳健混合元启发式模型预测风力发电以实现更清洁的环境。
Environ Sci Pollut Res Int. 2022 Jul;29(34):50998-51010. doi: 10.1007/s11356-021-16494-7. Epub 2021 Sep 18.
4
Optimizing power generation in a hybrid solar wind energy system using a DFIG-based control approach.使用基于双馈感应发电机的控制方法优化混合太阳能-风能系统中的发电。
Sci Rep. 2025 Mar 27;15(1):10550. doi: 10.1038/s41598-025-95248-8.
5
Fuzzy-based prediction of solar PV and wind power generation for microgrid modeling using particle swarm optimization.基于模糊理论的太阳能光伏和风力发电预测,用于采用粒子群优化算法的微电网建模
Heliyon. 2023 Jan 5;9(1):e12802. doi: 10.1016/j.heliyon.2023.e12802. eCollection 2023 Jan.
6
A novel hybrid methodology for wind speed and solar irradiance forecasting based on improved whale optimized regularized extreme learning machine.一种基于改进鲸鱼优化正则化极限学习机的风速和太阳辐照度预测新混合方法。
Sci Rep. 2024 Dec 30;14(1):31657. doi: 10.1038/s41598-024-83836-z.
7
Feature selection in wind speed forecasting systems based on meta-heuristic optimization.基于启发式优化的风速预测系统中的特征选择。
PLoS One. 2023 Feb 7;18(2):e0278491. doi: 10.1371/journal.pone.0278491. eCollection 2023.
8
Path planning and engineering problems of 3D UAV based on adaptive coati optimization algorithm.基于自适应协同优化算法的三维无人机路径规划与工程问题
Sci Rep. 2024 Dec 28;14(1):30717. doi: 10.1038/s41598-024-76545-0.
9
Multi-step wind speed forecasting based on a hybrid decomposition technique and an improved back-propagation neural network.基于混合分解技术和改进的反向传播神经网络的多步风速预测
Environ Sci Pollut Res Int. 2022 Jul;29(33):49684-49699. doi: 10.1007/s11356-022-19388-4. Epub 2022 Feb 26.
10
Hybrid cheetah particle swarm optimization based optimal hierarchical control of multiple microgrids.基于混合猎豹粒子群优化算法的多微电网最优分层控制
Sci Rep. 2024 Apr 23;14(1):9313. doi: 10.1038/s41598-024-59287-x.

本文引用的文献

1
Prediction Model of Coal Gas Permeability Based on Improved DBO Optimized BP Neural Network.基于改进的DBO优化BP神经网络的煤气渗透率预测模型
Sensors (Basel). 2024 Apr 30;24(9):2873. doi: 10.3390/s24092873.
2
Combined solar power and storage as cost-competitive and grid-compatible supply for China's future carbon-neutral electricity system.太阳能与储能相结合,成为中国未来碳中和电力系统中具有成本竞争力和电网兼容性的供应方式。
Proc Natl Acad Sci U S A. 2021 Oct 19;118(42). doi: 10.1073/pnas.2103471118.