• 文献检索
  • 文档翻译
  • 深度研究
  • 学术资讯
  • Suppr Zotero 插件Zotero 插件
  • 邀请有礼
  • 套餐&价格
  • 历史记录
应用&插件
Suppr Zotero 插件Zotero 插件浏览器插件Mac 客户端Windows 客户端微信小程序
定价
高级版会员购买积分包购买API积分包
服务
文献检索文档翻译深度研究API 文档MCP 服务
关于我们
关于 Suppr公司介绍联系我们用户协议隐私条款
关注我们

Suppr 超能文献

核心技术专利:CN118964589B侵权必究
粤ICP备2023148730 号-1Suppr @ 2026

文献检索

告别复杂PubMed语法,用中文像聊天一样搜索,搜遍4000万医学文献。AI智能推荐,让科研检索更轻松。

立即免费搜索

文件翻译

保留排版,准确专业,支持PDF/Word/PPT等文件格式,支持 12+语言互译。

免费翻译文档

深度研究

AI帮你快速写综述,25分钟生成高质量综述,智能提取关键信息,辅助科研写作。

立即免费体验

热休克蛋白家族A(Hsp70)成员2影响人永生化表皮角质形成细胞系中免疫调节介质的分化和产生。

HSPA2 influences the differentiation and production of immunomodulatory mediators in human immortalized epidermal keratinocyte lines.

作者信息

Gogler Agnieszka, Wilk Agata Małgorzata, Sojka Damian Robert, Adamiec-Organiściok Małgorzata, Matysiak Natalia, Kania Daria, Wiecha Klaudia, Małusecka Ewa, Cortez Alexander Jorge, Zamojski Dawid, Marczyk Michał, Mazurek Agnieszka Maria, Oziębło Sylwia, Scieglinska Dorota

机构信息

Center for Translational Research and Molecular Biology of Cancer, Maria Sklodowska-Curie National Research Institute of Oncology Gliwice Branch, Wybrzeze Armii Krajowej 15, 44-102, Gliwice, Poland.

Department of Biostatistics and Bioinformatics, Maria Sklodowska-Curie National Research Institute of Oncology Gliwice Branch, Wybrzeze Armii Krajowej 15, 44-102, Gliwice, Poland.

出版信息

Cell Death Dis. 2025 Apr 26;16(1):344. doi: 10.1038/s41419-025-07565-5.

DOI:10.1038/s41419-025-07565-5
PMID:40287440
原文链接:https://pmc.ncbi.nlm.nih.gov/articles/PMC12033329/
Abstract

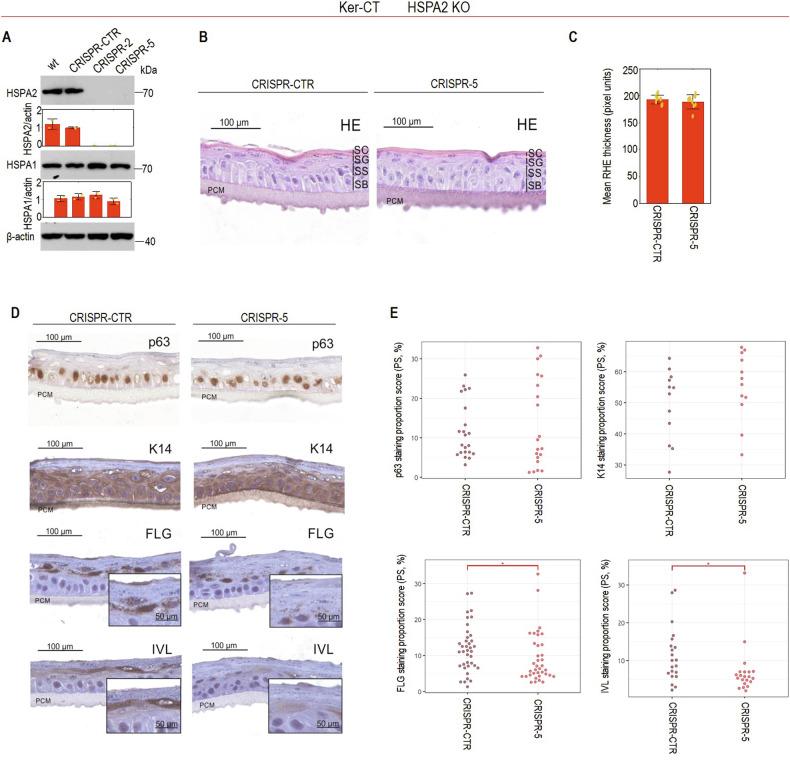
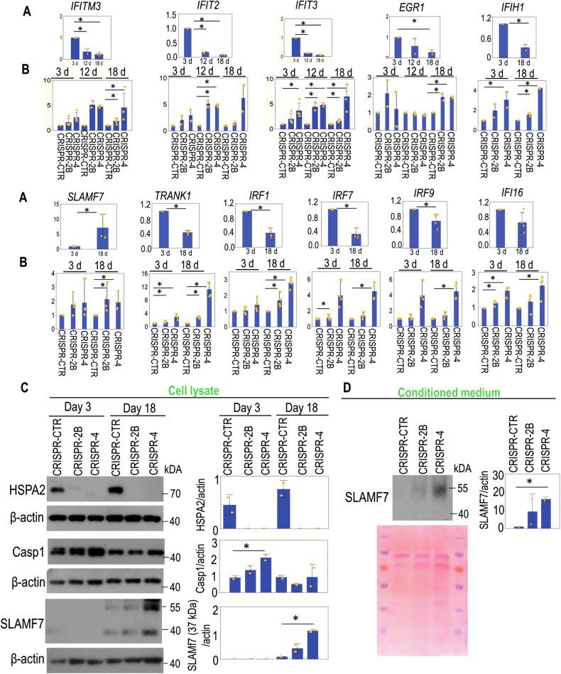
Chaperone proteins constitute a molecular machinery that controls proteostasis. HSPA2 is a heat shock-non-inducible member of the human HSPA/HSP70 family, which includes several highly homologous chaperone proteins. HSPA2 exhibits a cell type-specific expression pattern in the testis, brain, and multilayered epithelia. It is a crucial male fertility-related factor, but its role in somatic cells is poorly understood. Previously, we found that HSPA2 deficiency can impair epidermal keratinocyte differentiation. In this study, we confirmed the crucial role of HSPA2 in keratinocyte differentiation by investigating immortalized keratinocytes cultured in a reconstructed human epidermis model. Moreover, we uncovered the influence of HSPA2 on immunomodulation. Transcriptomic analysis revealed that the total loss of HSPA2 affected the expression of genes related to keratinocyte differentiation and interleukin- and interferon-mediated signaling. The functional analysis confirmed bidirectional changes associated with the loss of HSPA2. The HSPA2 knockout in HaCaT and Ker-CT keratinocytes, but not HSPA2 overproduction, impaired granular layer development as evidenced by reduced levels of late keratinocyte differentiation markers, filaggrin and involucrin, along with structural abnormalities in the upper epidermal layer. Differentiation defects were accompanied by increased mRNA expression and extracellular secretion of keratinocyte-derived pro-inflammatory IL-6 cytokine and CCL2, CCL8, CXCL1, CXCL6, and CXCL10 chemokines. The loss of HSPA2 also led to increased expression of extracellular HSPA1 and interferon-stimulated genes and secretion of immune cell modulator SLAMF7. Knocking down HSPA1 expression in keratinocytes decreased the secretion of IL-6 and CCL5 release, suggesting extracellular HSPA1's role in the HSPA2-regulated molecular network. To summarize, we uncovered the complex homeostatic role of HSPA2 in epidermal keratinocytes. Our results suggest that dysfunction in HSPA2 activity could be an important pathogenicity factor and potential therapeutic target for inflammatory cutaneous diseases.

摘要

伴侣蛋白构成了一个控制蛋白质稳态的分子机制。HSPA2是人类HSPA/HSP70家族中一种热休克非诱导型成员,该家族包括几种高度同源的伴侣蛋白。HSPA2在睾丸、大脑和复层上皮中呈现细胞类型特异性表达模式。它是一个与男性生育力相关的关键因素,但其在体细胞中的作用却知之甚少。此前,我们发现HSPA2缺陷会损害表皮角质形成细胞的分化。在本研究中,我们通过研究在重建的人表皮模型中培养的永生化角质形成细胞,证实了HSPA2在角质形成细胞分化中的关键作用。此外,我们还揭示了HSPA2对免疫调节的影响。转录组分析表明,HSPA2的完全缺失影响了与角质形成细胞分化以及白细胞介素和干扰素介导的信号传导相关基因的表达。功能分析证实了与HSPA2缺失相关的双向变化。HaCaT和Ker-CT角质形成细胞中的HSPA2基因敲除,但不是HSPA2的过量表达,损害了颗粒层的发育,这表现为晚期角质形成细胞分化标志物丝聚蛋白和兜甲蛋白水平降低,以及表皮上层结构异常。分化缺陷伴随着角质形成细胞衍生的促炎白细胞介素-6细胞因子以及CCL2、CCL8、CXCL1、CXCL6和CXCL10趋化因子的mRNA表达增加和细胞外分泌增加。HSPA2的缺失还导致细胞外HSPA1和干扰素刺激基因的表达增加以及免疫细胞调节剂信号淋巴细胞激活分子家族成员7(SLAMF7)的分泌增加。敲低角质形成细胞中HSPA1的表达可减少白细胞介素-6的分泌和CCL5的释放,表明细胞外HSPA1在HSPA2调节的分子网络中的作用。总之,我们揭示了HSPA2在表皮角质形成细胞中的复杂稳态作用。我们的结果表明,HSPA2活性功能障碍可能是炎症性皮肤病的一个重要致病因素和潜在治疗靶点。

https://cdn.ncbi.nlm.nih.gov/pmc/blobs/aeb5/12033329/276eb0f47a72/41419_2025_7565_Fig9_HTML.jpg
https://cdn.ncbi.nlm.nih.gov/pmc/blobs/aeb5/12033329/17ea0d669728/41419_2025_7565_Fig1_HTML.jpg
https://cdn.ncbi.nlm.nih.gov/pmc/blobs/aeb5/12033329/a51cc48ee3d4/41419_2025_7565_Fig2_HTML.jpg
https://cdn.ncbi.nlm.nih.gov/pmc/blobs/aeb5/12033329/1dc8506145d7/41419_2025_7565_Fig3_HTML.jpg
https://cdn.ncbi.nlm.nih.gov/pmc/blobs/aeb5/12033329/589b892a5217/41419_2025_7565_Fig4_HTML.jpg
https://cdn.ncbi.nlm.nih.gov/pmc/blobs/aeb5/12033329/862a7e91955a/41419_2025_7565_Fig5_HTML.jpg
https://cdn.ncbi.nlm.nih.gov/pmc/blobs/aeb5/12033329/18bd24347171/41419_2025_7565_Fig6_HTML.jpg
https://cdn.ncbi.nlm.nih.gov/pmc/blobs/aeb5/12033329/540254a33621/41419_2025_7565_Fig7_HTML.jpg
https://cdn.ncbi.nlm.nih.gov/pmc/blobs/aeb5/12033329/74b141c03035/41419_2025_7565_Fig8_HTML.jpg
https://cdn.ncbi.nlm.nih.gov/pmc/blobs/aeb5/12033329/276eb0f47a72/41419_2025_7565_Fig9_HTML.jpg
https://cdn.ncbi.nlm.nih.gov/pmc/blobs/aeb5/12033329/17ea0d669728/41419_2025_7565_Fig1_HTML.jpg
https://cdn.ncbi.nlm.nih.gov/pmc/blobs/aeb5/12033329/a51cc48ee3d4/41419_2025_7565_Fig2_HTML.jpg
https://cdn.ncbi.nlm.nih.gov/pmc/blobs/aeb5/12033329/1dc8506145d7/41419_2025_7565_Fig3_HTML.jpg
https://cdn.ncbi.nlm.nih.gov/pmc/blobs/aeb5/12033329/589b892a5217/41419_2025_7565_Fig4_HTML.jpg
https://cdn.ncbi.nlm.nih.gov/pmc/blobs/aeb5/12033329/862a7e91955a/41419_2025_7565_Fig5_HTML.jpg
https://cdn.ncbi.nlm.nih.gov/pmc/blobs/aeb5/12033329/18bd24347171/41419_2025_7565_Fig6_HTML.jpg
https://cdn.ncbi.nlm.nih.gov/pmc/blobs/aeb5/12033329/540254a33621/41419_2025_7565_Fig7_HTML.jpg
https://cdn.ncbi.nlm.nih.gov/pmc/blobs/aeb5/12033329/74b141c03035/41419_2025_7565_Fig8_HTML.jpg
https://cdn.ncbi.nlm.nih.gov/pmc/blobs/aeb5/12033329/276eb0f47a72/41419_2025_7565_Fig9_HTML.jpg

相似文献

1
HSPA2 influences the differentiation and production of immunomodulatory mediators in human immortalized epidermal keratinocyte lines.热休克蛋白家族A(Hsp70)成员2影响人永生化表皮角质形成细胞系中免疫调节介质的分化和产生。
Cell Death Dis. 2025 Apr 26;16(1):344. doi: 10.1038/s41419-025-07565-5.
2
Novel role for the testis-enriched HSPA2 protein in regulating epidermal keratinocyte differentiation.富含睾丸的HSPA2蛋白在调节表皮角质形成细胞分化中的新作用。
J Cell Physiol. 2018 Mar;233(3):2629-2644. doi: 10.1002/jcp.26142. Epub 2017 Sep 7.
3
The human testis-enriched HSPA2 interacts with HIF-1α in epidermal keratinocytes, yet HIF-1α stability and HIF-1-dependent gene expression rely on the HSPA (HSP70) activity.人睾丸富集的 HSPA2 与表皮角质形成细胞中的 HIF-1α 相互作用,但 HIF-1α 的稳定性和 HIF-1 依赖性基因表达依赖于 HSPA(HSP70)的活性。
Biochim Biophys Acta Mol Cell Res. 2024 Jun;1871(5):119735. doi: 10.1016/j.bbamcr.2024.119735. Epub 2024 Apr 18.
4
Cell type-dependent modulation of the gene encoding heat shock protein HSPA2 by hypoxia-inducible factor HIF-1: Down-regulation in keratinocytes and up-regulation in HeLa cells.缺氧诱导因子HIF-1对热休克蛋白HSPA2编码基因的细胞类型依赖性调控:角质形成细胞中下调,HeLa细胞中上调。
Biochim Biophys Acta. 2015 Sep;1849(9):1155-69. doi: 10.1016/j.bbagrm.2015.07.004. Epub 2015 Jul 9.
5
Functional redundancy of HSPA1, HSPA2 and other HSPA proteins in non-small cell lung carcinoma (NSCLC); an implication for NSCLC treatment.热休克蛋白家族成员 1、2 和其他 HSPA 蛋白在非小细胞肺癌(NSCLC)中的功能冗余;对 NSCLC 治疗的启示。
Sci Rep. 2019 Oct 7;9(1):14394. doi: 10.1038/s41598-019-50840-7.
6
Heat shock proteins in the physiology and pathophysiology of epidermal keratinocytes.表皮角质细胞生理学和病理生理学中的热休克蛋白。
Cell Stress Chaperones. 2019 Nov;24(6):1027-1044. doi: 10.1007/s12192-019-01044-5. Epub 2019 Nov 16.
7
Differential expression of HSPA1 and HSPA2 proteins in human tissues; tissue microarray-based immunohistochemical study.HSPA1 和 HSPA2 蛋白在人体组织中的差异表达;基于组织微阵列的免疫组织化学研究。
Histochem Cell Biol. 2011 Apr;135(4):337-50. doi: 10.1007/s00418-011-0791-5. Epub 2011 Mar 4.
8
Expression, function, and regulation of the testis-enriched heat shock HSPA2 gene in rodents and humans.啮齿动物和人类中睾丸富集热休克HSPA2基因的表达、功能及调控
Cell Stress Chaperones. 2015 Mar;20(2):221-35. doi: 10.1007/s12192-014-0548-x. Epub 2014 Oct 25.
9
Heat shock protein A2 is a novel extracellular vesicle-associated protein.热休克蛋白 A2 是一种新型细胞外囊泡相关蛋白。
Sci Rep. 2023 Mar 23;13(1):4734. doi: 10.1038/s41598-023-31962-5.
10
Histamine suppresses epidermal keratinocyte differentiation and impairs skin barrier function in a human skin model.组胺抑制表皮角质形成细胞分化,并损害人皮肤模型中的皮肤屏障功能。
Allergy. 2013 Jan;68(1):37-47. doi: 10.1111/all.12051. Epub 2012 Nov 15.

本文引用的文献

1
The lncRNA SNHG26 drives the inflammatory-to-proliferative state transition of keratinocyte progenitor cells during wound healing.长链非编码 RNA SNHG26 在伤口愈合过程中驱动角质细胞祖细胞的炎症向增殖状态的转变。
Nat Commun. 2024 Oct 5;15(1):8637. doi: 10.1038/s41467-024-52783-8.
2
EpidermaQuant: Unsupervised Detection and Quantification of Epidermal Differentiation Markers on H-DAB-Stained Images of Reconstructed Human Epidermis.表皮定量分析:在重建人表皮的苏木精-二氨基联苯胺(H-DAB)染色图像上对表皮分化标志物进行无监督检测和定量分析
Diagnostics (Basel). 2024 Aug 29;14(17):1904. doi: 10.3390/diagnostics14171904.
3
Loss-of-function mutations in Keratin 32 gene disrupt skin immune homeostasis in pityriasis rubra pilaris.
角化蛋白 32 基因突变破坏毛发红糠疹的皮肤免疫稳态。
Nat Commun. 2024 Jul 24;15(1):6259. doi: 10.1038/s41467-024-50481-z.
4
Analysis on promotive effect of rocking culture on keratinocyte differentiation in 3-dimensional reconstitution human epidermis.摇床培养对三维重建人表皮角质形成细胞分化的促进作用分析。
Biosci Biotechnol Biochem. 2024 Jul 22;88(8):932-940. doi: 10.1093/bbb/zbae070.
5
JAK/STAT Inhibition Normalizes Lipid Composition in 3D Human Epidermal Equivalents Challenged with Th2 Cytokines.JAK/STAT 抑制因子可使经 Th2 细胞因子挑战的 3D 人表皮模型中的脂质组成恢复正常。
Cells. 2024 Apr 29;13(9):760. doi: 10.3390/cells13090760.
6
Heat shock protein 72 supports extracellular matrix production in metastatic mammary tumors.热休克蛋白 72 支持转移性乳腺肿瘤细胞外基质的产生。
Cell Stress Chaperones. 2024 Jun;29(3):456-471. doi: 10.1016/j.cstres.2024.04.006. Epub 2024 May 3.
7
The human testis-enriched HSPA2 interacts with HIF-1α in epidermal keratinocytes, yet HIF-1α stability and HIF-1-dependent gene expression rely on the HSPA (HSP70) activity.人睾丸富集的 HSPA2 与表皮角质形成细胞中的 HIF-1α 相互作用,但 HIF-1α 的稳定性和 HIF-1 依赖性基因表达依赖于 HSPA(HSP70)的活性。
Biochim Biophys Acta Mol Cell Res. 2024 Jun;1871(5):119735. doi: 10.1016/j.bbamcr.2024.119735. Epub 2024 Apr 18.
8
Inflammatory Skin Diseases: Focus on the Role of Suppressors of Cytokine Signaling (SOCS) Proteins.炎症性皮肤病:聚焦细胞因子信号转导抑制蛋白(SOCS)的作用。
Cells. 2024 Mar 13;13(6):505. doi: 10.3390/cells13060505.
9
The evolving roles of Wnt signaling in stem cell proliferation and differentiation, the development of human diseases, and therapeutic opportunities.Wnt信号通路在干细胞增殖与分化、人类疾病发展及治疗机会方面不断演变的作用。
Genes Dis. 2023 Jul 22;11(3):101026. doi: 10.1016/j.gendis.2023.04.042. eCollection 2024 May.
10
"Outside-to-inside," "inside-to-outside," and "intrinsic" endogenous pathogenic mechanisms in atopic dermatitis: keratinocytes as the key functional cells involved in both permeability barrier dysfunction and immunological alterations.特应性皮炎的“外-内”、“内-外”和“内在”内源性发病机制:角朊细胞作为涉及渗透性屏障功能障碍和免疫改变的关键功能细胞。
Front Immunol. 2023 Aug 11;14:1239251. doi: 10.3389/fimmu.2023.1239251. eCollection 2023.