• 文献检索
  • 文档翻译
  • 深度研究
  • 学术资讯
  • Suppr Zotero 插件Zotero 插件
  • 邀请有礼
  • 套餐&价格
  • 历史记录
应用&插件
Suppr Zotero 插件Zotero 插件浏览器插件Mac 客户端Windows 客户端微信小程序
定价
高级版会员购买积分包购买API积分包
服务
文献检索文档翻译深度研究API 文档MCP 服务
关于我们
关于 Suppr公司介绍联系我们用户协议隐私条款
关注我们

Suppr 超能文献

核心技术专利:CN118964589B侵权必究
粤ICP备2023148730 号-1Suppr @ 2026

文献检索

告别复杂PubMed语法,用中文像聊天一样搜索,搜遍4000万医学文献。AI智能推荐,让科研检索更轻松。

立即免费搜索

文件翻译

保留排版,准确专业,支持PDF/Word/PPT等文件格式,支持 12+语言互译。

免费翻译文档

深度研究

AI帮你快速写综述,25分钟生成高质量综述,智能提取关键信息,辅助科研写作。

立即免费体验

卡拉纳汉技术与使用抗OX40抗体进行疫苗接种的协同抗肿瘤作用。

The synergistic antitumor effect of Karanahan technology and vaccination using anti-OX40 antibodies.

作者信息

Ruzanova Vera, Proskurina Anastasia, Ritter Genrikh, Dolgova Evgeniya, Oshikhmina Sofya, Kirikovich Svetlana, Levites Evgeniy, Efremov Yaroslav, Taranov Oleg, Ostanin Alexandr, Chernykh Elena, Kolchanov Nikolay, Bogachev Sergey

机构信息

Laboratory of Induced Cellular Processes, Institute of Cytology and Genetics SB RAS, Novosibirsk, 630090, Russia.

Novosibirsk National Research State University, Novosibirsk, 630090, Russia.

出版信息

Oncol Res. 2025 Apr 18;33(5):1229-1248. doi: 10.32604/or.2025.059411. eCollection 2025.

DOI:10.32604/or.2025.059411
PMID:40296901
原文链接:https://pmc.ncbi.nlm.nih.gov/articles/PMC12034020/
Abstract

OBJECTIVES

Currently, there exist two approaches to the treatment of malignant neoplasms: the Karanahan technology and vaccination, which are based on chronometric delivery of therapeutic agents to the tumor depending on the characteristics of tumor cells, as well as the immune status. The main purpose of this study was to experimentally prove the feasibility of combining the Karanahan technology and vaccination with αOX40 antibodies into a single therapeutic platform to achieve a potent additive antitumor therapeutic effect.

METHODS

BALB/c mice grafted with B-cellular lymphoma A20 were treated using the Karanahan technology consisting of intraperitoneal cyclophosphamide administrations and intratumoral DNA injections according to an individually determined therapeutic regimen, together with vaccination with αOX40. A pathomorphological analysis of the organs of experimental animals that died during the initial attempt to combine the two technologies was carried out. An analysis of blood cell populations was performed to determine the safe time for antibody administration: the number of immune cells capable of activating systemic inflammation (CD11b+Ly-6C+, CD11b+Ly-6G+, CD3-NKp46+CD11b+), the presence of Fc receptor and OX40 on the surface of these cells, and the number of neutrophils activated to NETosis were analyzed. Based on the analysis results, the antitumor efficacy of various modes of combining the Karanahan technology and vaccination was studied.

RESULTS

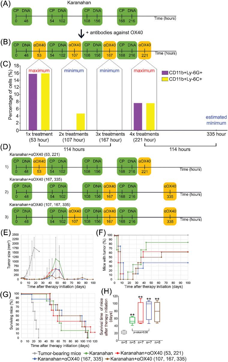
When αOX40 was administered 5 h after each treatment using the Karanahan technology, mass death of mice caused by systemic inflammation and multiple organ failure was observed. The state of blood cells after the treatment using the Karanahan technology at the time points corresponding to antibody injections was analyzed to elucidate the reasons for this effect. It was found that at some time points, there occurs activation of the immune system and a powerful release (up to 16%) of monocytes and granulocytes carrying Fc receptor and OX40 on their surface into blood; when interacting with αOX40, they can activate the lytic potential of these cells. Activation of neutrophils to NETosis was also observed. Based on these findings, a study was carried out in different time regimes to combine the Karanahan technology and αOX40 injections. When αOX40 was injected into the points of minimal release of myeloid cells into the blood, increased survival rate and the greatest antitumor efficacy were observed: 37% of animals survived without relapses on day 100 after experiment initiation. The results obtained indicate that it is possible to combine the Karanahan technology and vaccination with αOX40, with obligatory constant monitoring of the number of myeloid cells in peripheral blood to determine the safe time for antibody injection.

摘要

目的

目前,恶性肿瘤的治疗存在两种方法:卡拉纳汉技术和疫苗接种,这两种方法基于根据肿瘤细胞特征以及免疫状态向肿瘤定时递送治疗药物。本研究的主要目的是通过实验证明将卡拉纳汉技术、疫苗接种与αOX40抗体结合到一个单一治疗平台以实现强效的附加抗肿瘤治疗效果的可行性。

方法

对移植了B细胞淋巴瘤A20的BALB/c小鼠,按照个体确定的治疗方案,采用由腹腔注射环磷酰胺和瘤内注射DNA组成的卡拉纳汉技术进行治疗,并同时接种αOX40疫苗。对在最初尝试将两种技术结合时死亡的实验动物的器官进行病理形态学分析。进行血细胞群体分析以确定抗体给药的安全时间:分析能够激活全身炎症的免疫细胞数量(CD11b+Ly-6C+、CD11b+Ly-6G+、CD3-NKp46+CD11b+)、这些细胞表面Fc受体和OX40的存在情况以及被激活发生中性粒细胞胞外陷阱形成的中性粒细胞数量。基于分析结果,研究了卡拉纳汉技术与疫苗接种不同组合方式的抗肿瘤疗效。

结果

在每次使用卡拉纳汉技术治疗后5小时给予αOX40时,观察到小鼠因全身炎症和多器官衰竭而大量死亡。分析在与抗体注射对应的时间点使用卡拉纳汉技术治疗后血细胞的状态,以阐明这种效应的原因。发现在某些时间点,免疫系统会被激活,并且表面携带Fc受体和OX40的单核细胞和粒细胞会大量释放(高达16%)到血液中;当它们与αOX40相互作用时,可激活这些细胞的溶解潜能。还观察到中性粒细胞被激活发生中性粒细胞胞外陷阱形成。基于这些发现,在不同时间方案下进行了将卡拉纳汉技术与αOX40注射相结合的研究。当在骨髓细胞向血液中释放最少的时间点注射αOX40时,观察到存活率提高且抗肿瘤疗效最佳:在实验开始后第100天,37%的动物存活且无复发。所得结果表明可以将卡拉纳汉技术、疫苗接种与αOX40相结合,但必须持续监测外周血中骨髓细胞数量以确定抗体注射的安全时间。

https://cdn.ncbi.nlm.nih.gov/pmc/blobs/1c4a/12034020/04ee72b2a33b/OncolRes-33-59411-f005.jpg
https://cdn.ncbi.nlm.nih.gov/pmc/blobs/1c4a/12034020/c9716eff0592/OncolRes-33-59411-f001.jpg
https://cdn.ncbi.nlm.nih.gov/pmc/blobs/1c4a/12034020/6c4831c11319/OncolRes-33-59411-f002.jpg
https://cdn.ncbi.nlm.nih.gov/pmc/blobs/1c4a/12034020/743abebd9baf/OncolRes-33-59411-f003.jpg
https://cdn.ncbi.nlm.nih.gov/pmc/blobs/1c4a/12034020/cb164710a3a7/OncolRes-33-59411-f004.jpg
https://cdn.ncbi.nlm.nih.gov/pmc/blobs/1c4a/12034020/04ee72b2a33b/OncolRes-33-59411-f005.jpg
https://cdn.ncbi.nlm.nih.gov/pmc/blobs/1c4a/12034020/c9716eff0592/OncolRes-33-59411-f001.jpg
https://cdn.ncbi.nlm.nih.gov/pmc/blobs/1c4a/12034020/6c4831c11319/OncolRes-33-59411-f002.jpg
https://cdn.ncbi.nlm.nih.gov/pmc/blobs/1c4a/12034020/743abebd9baf/OncolRes-33-59411-f003.jpg
https://cdn.ncbi.nlm.nih.gov/pmc/blobs/1c4a/12034020/cb164710a3a7/OncolRes-33-59411-f004.jpg
https://cdn.ncbi.nlm.nih.gov/pmc/blobs/1c4a/12034020/04ee72b2a33b/OncolRes-33-59411-f005.jpg

相似文献

1
The synergistic antitumor effect of Karanahan technology and vaccination using anti-OX40 antibodies.卡拉纳汉技术与使用抗OX40抗体进行疫苗接种的协同抗肿瘤作用。
Oncol Res. 2025 Apr 18;33(5):1229-1248. doi: 10.32604/or.2025.059411. eCollection 2025.
2
Experimental Comparison of the Efficacy of Two Novel Anticancer Therapies.两种新型抗癌疗法疗效的实验比较。
Anticancer Res. 2021 Jul;41(7):3371-3387. doi: 10.21873/anticanres.15125.
3
Chronometric Administration of Cyclophosphamide and a Double-Stranded DNA-Mix at Interstrand Crosslinks Repair Timing, Called "Karanahan" Therapy, Is Highly Efficient in a Weakly Immunogenic Lewis Carcinoma Model.在链间交联修复时间进行环磷酰胺和双链 DNA 混合物的计时给药,称为“卡拉哈纳”疗法,在弱免疫原性 Lewis 癌模型中非常有效。
Pathol Oncol Res. 2022 May 27;28:1610180. doi: 10.3389/pore.2022.1610180. eCollection 2022.
4
Theoretical premises of a "three in one" therapeutic approach to treat immunogenic and nonimmunogenic cancers: a narrative review.治疗免疫原性和非免疫原性癌症的“三位一体”治疗方法的理论前提:一项叙述性综述
Transl Cancer Res. 2021 Nov;10(11):4958-4972. doi: 10.21037/tcr-21-919.
5
FcγRIIB engagement drives agonistic activity of Fc-engineered αOX40 antibody to stimulate human tumor-infiltrating T cells.FcγRIIB 结合驱动 Fc 工程化 αOX40 抗体的激动剂活性,以刺激人肿瘤浸润性 T 细胞。
J Immunother Cancer. 2020 Sep;8(2). doi: 10.1136/jitc-2020-000816.
6
Radiation Augments the Local Anti-Tumor Effect of Vaccine With CpG-Oligodeoxynucleotides and Anti-OX40 in Immunologically Cold Tumor Models.辐射增强 CpG-寡脱氧核苷酸和抗 OX40 疫苗在免疫冷肿瘤模型中的局部抗肿瘤效应。
Front Immunol. 2021 Nov 15;12:763888. doi: 10.3389/fimmu.2021.763888. eCollection 2021.
7
Enhanced systemic tumor suppression by in situ vaccine combining radiation and OX40 agonist with CpG therapy.原位疫苗联合放射和 OX40 激动剂与 CpG 治疗增强系统肿瘤抑制。
J Transl Med. 2023 Sep 12;21(1):619. doi: 10.1186/s12967-023-04504-w.
8
A Phase I Clinical Trial Adding OX40 Agonism to In Situ Therapeutic Cancer Vaccination in Patients with Low-Grade B-cell Lymphoma Highlights Challenges in Translation from Mouse to Human Studies.一项针对低度B细胞淋巴瘤患者在原位治疗性癌症疫苗接种中添加OX40激动剂的I期临床试验凸显了从小鼠研究转化到人体研究的挑战。
Clin Cancer Res. 2025 Mar 3;31(5):868-880. doi: 10.1158/1078-0432.CCR-24-2770.
9
Idiotype vaccines produced with a non-cytopathic alphavirus self-amplifying RNA vector induce antitumor responses in a murine model of B-cell lymphoma.用无细胞病变的甲病毒自我扩增 RNA 载体生产的独特型疫苗可在 B 细胞淋巴瘤的小鼠模型中诱导抗肿瘤反应。
Sci Rep. 2021 Nov 2;11(1):21427. doi: 10.1038/s41598-021-00787-5.
10
Administration of low-dose combination anti-CTLA4, anti-CD137, and anti-OX40 into murine tumor or proximal to the tumor draining lymph node induces systemic tumor regression.给予低剂量联合抗 CTLA4、抗 CD137 和抗 OX40 进入小鼠肿瘤或肿瘤引流淋巴结附近可诱导全身性肿瘤消退。
Cancer Immunol Immunother. 2018 Jan;67(1):47-60. doi: 10.1007/s00262-017-2059-y. Epub 2017 Sep 13.

本文引用的文献

1
Macrophages in tumor cell migration and metastasis.肿瘤细胞迁移和转移中的巨噬细胞。
Front Immunol. 2024 Nov 1;15:1494462. doi: 10.3389/fimmu.2024.1494462. eCollection 2024.
2
Optimizing cancer therapy: a review of the multifaceted effects of metronomic chemotherapy.优化癌症治疗:节律性化疗多方面效应的综述
Front Cell Dev Biol. 2024 May 15;12:1369597. doi: 10.3389/fcell.2024.1369597. eCollection 2024.
3
Relevance of mutation-derived neoantigens and non-classical antigens for anticancer therapies.突变衍生的新抗原和非经典抗原与癌症治疗的相关性。
Hum Vaccin Immunother. 2024 Dec 31;20(1):2303799. doi: 10.1080/21645515.2024.2303799. Epub 2024 Feb 12.
4
Seasonal patterns of miRNA and mRNA expression profiles in the testes of plateau zokors (Eospalax baileyi).高原鼢鼠(甘肃鼢鼠)睾丸中miRNA和mRNA表达谱的季节性模式
Comp Biochem Physiol Part D Genomics Proteomics. 2023 Dec;48:101143. doi: 10.1016/j.cbd.2023.101143. Epub 2023 Sep 6.
5
Myeloid-derived suppressor cells: Key immunosuppressive regulators and therapeutic targets in cancer.髓源性抑制细胞:癌症中的关键免疫抑制调节因子和治疗靶点。
Pathol Res Pract. 2023 Aug;248:154711. doi: 10.1016/j.prp.2023.154711. Epub 2023 Jul 23.
6
MDSCs in breast cancer: an important enabler of tumor progression and an emerging therapeutic target.乳腺癌中的 MDSCs:肿瘤进展的重要促进因素和新兴治疗靶点。
Front Immunol. 2023 Jul 3;14:1199273. doi: 10.3389/fimmu.2023.1199273. eCollection 2023.
7
Anti-Tumor Strategies by Harnessing the Phagocytosis of Macrophages.通过利用巨噬细胞的吞噬作用实现抗肿瘤策略
Cancers (Basel). 2023 May 11;15(10):2717. doi: 10.3390/cancers15102717.
8
Metronomic Chemotherapy: Anti-Tumor Pathways and Combination with Immune Checkpoint Inhibitors.节拍化疗:抗肿瘤途径及与免疫检查点抑制剂的联合应用
Cancers (Basel). 2023 Apr 26;15(9):2471. doi: 10.3390/cancers15092471.
9
Seasonal effects on cancer incidence and prognosis.季节对癌症发病率和预后的影响。
Acta Oncol. 2023 Feb;62(2):103-109. doi: 10.1080/0284186X.2023.2178325. Epub 2023 Feb 15.
10
Targeting Co-Stimulatory Receptors of the TNF Superfamily for Cancer Immunotherapy.针对 TNF 超家族共刺激受体的癌症免疫疗法。
BioDrugs. 2023 Jan;37(1):21-33. doi: 10.1007/s40259-022-00573-3. Epub 2022 Dec 26.