• 文献检索
  • 文档翻译
  • 深度研究
  • 学术资讯
  • Suppr Zotero 插件Zotero 插件
  • 邀请有礼
  • 套餐&价格
  • 历史记录
应用&插件
Suppr Zotero 插件Zotero 插件浏览器插件Mac 客户端Windows 客户端微信小程序
定价
高级版会员购买积分包购买API积分包
服务
文献检索文档翻译深度研究API 文档MCP 服务
关于我们
关于 Suppr公司介绍联系我们用户协议隐私条款
关注我们

Suppr 超能文献

核心技术专利:CN118964589B侵权必究
粤ICP备2023148730 号-1Suppr @ 2026

文献检索

告别复杂PubMed语法,用中文像聊天一样搜索,搜遍4000万医学文献。AI智能推荐,让科研检索更轻松。

立即免费搜索

文件翻译

保留排版,准确专业,支持PDF/Word/PPT等文件格式,支持 12+语言互译。

免费翻译文档

深度研究

AI帮你快速写综述,25分钟生成高质量综述,智能提取关键信息,辅助科研写作。

立即免费体验

环状RNA_0046599通过与miR-1322竞争以增强NT5DC2表达来促进肝癌进展。

circ_0046599 Promotes HCC Progression by Competing with miR-1322 to Enhance NT5DC2 Expression.

作者信息

Zhang Xiaobo, Li Suxin, Li Luhao, Li Dingyang, Zhao Huashan, Gao Xiaole, Dang Xiaowei

机构信息

Department of Hepatobiliary and Pancreatic Surgery, the First Affiliated Hospital of Zhengzhou University, Zhengzhou, China.

Key Laboratory of Precision Diagnosis and Treatment in General Surgical (Hepatobiliary and Pancreatic) Diseases of Health Commission of Henan Province, Zhengzhou, China.

出版信息

J Cancer. 2025 Mar 31;16(7):2275-2288. doi: 10.7150/jca.103661. eCollection 2025.

DOI:10.7150/jca.103661
PMID:40302808
原文链接:https://pmc.ncbi.nlm.nih.gov/articles/PMC12036087/
Abstract

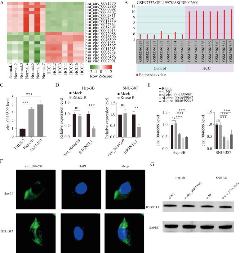
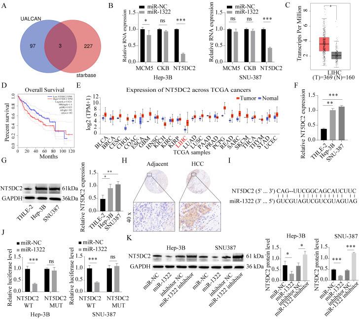
: This study aimed to investigate the impact of circ_0046599 on hepatocellular carcinoma (HCC). Analysis of the GEO dataset identified circ_0046599 as significantly upregulated in HCC, and its impact on cell proliferation, apoptosis, migration, and invasion was assessed. Bioinformatics and dual-luciferase assays identified miR-1322 as a target of circ_0046599, which in turn regulates NT5DC2 expression. In vitro and in vivo experiments confirmed the ceRNA mechanism of circ_0046599 in HCC. circ_0046599 was significantly upregulated in HCC, and predicts a worse survival in HCC patients. Increased expression of circ_0046599 promoted HCC cell proliferation, migration, invasion, and inhibited apoptosis. circ_0046599 bound to miR-1322, which exerted a tumor-suppressive effect in HCC cells. miR-1322 targeted NT5DC2, and circ_0046599 regulated the expression of NT5DC2 by competitively binding to miR-1322. Modulation of NT5DC2 expression affected the oncogenic role of circ_0046599. In experiments, inhibition of circ_0046599 suppressed the growth of xenograft tumors by upregulating miR-1322 expression and suppressing NT5DC2. : circ_0046599 promoted the progression of HCC by competitively binding to miR-1322 and regulating the expression of NT5DC2.

摘要

本研究旨在探讨circ_0046599对肝细胞癌(HCC)的影响。对GEO数据集的分析表明,circ_0046599在HCC中显著上调,并评估了其对细胞增殖、凋亡、迁移和侵袭的影响。生物信息学和双荧光素酶测定确定miR-1322是circ_0046599的靶标,miR-1322进而调节NT5DC2的表达。体外和体内实验证实了circ_0046599在HCC中的ceRNA机制。circ_0046599在HCC中显著上调,并预示HCC患者的生存期较差。circ_0046599表达增加促进了HCC细胞的增殖、迁移、侵袭,并抑制了细胞凋亡。circ_0046599与miR-1322结合,miR-1322在HCC细胞中发挥肿瘤抑制作用。miR-1322靶向NT5DC2,circ_0046599通过竞争性结合miR-1322调节NT5DC2的表达。NT5DC2表达的调节影响了circ_0046599的致癌作用。在实验中,抑制circ_0046599通过上调miR-1322表达和抑制NT5DC2来抑制异种移植肿瘤的生长。circ_0046599通过竞争性结合miR-1322并调节NT5DC2的表达促进了HCC的进展。

https://cdn.ncbi.nlm.nih.gov/pmc/blobs/52ca/12036087/258fe6cd86dc/jcav16p2275g008.jpg
https://cdn.ncbi.nlm.nih.gov/pmc/blobs/52ca/12036087/354ee5c8fc5a/jcav16p2275g001.jpg
https://cdn.ncbi.nlm.nih.gov/pmc/blobs/52ca/12036087/c33ef6d8d3e7/jcav16p2275g002.jpg
https://cdn.ncbi.nlm.nih.gov/pmc/blobs/52ca/12036087/650357ad2aa1/jcav16p2275g003.jpg
https://cdn.ncbi.nlm.nih.gov/pmc/blobs/52ca/12036087/8d33617c7e0f/jcav16p2275g004.jpg
https://cdn.ncbi.nlm.nih.gov/pmc/blobs/52ca/12036087/cac2e59fafaa/jcav16p2275g005.jpg
https://cdn.ncbi.nlm.nih.gov/pmc/blobs/52ca/12036087/af5925c357a6/jcav16p2275g006.jpg
https://cdn.ncbi.nlm.nih.gov/pmc/blobs/52ca/12036087/b3eedef024de/jcav16p2275g007.jpg
https://cdn.ncbi.nlm.nih.gov/pmc/blobs/52ca/12036087/258fe6cd86dc/jcav16p2275g008.jpg
https://cdn.ncbi.nlm.nih.gov/pmc/blobs/52ca/12036087/354ee5c8fc5a/jcav16p2275g001.jpg
https://cdn.ncbi.nlm.nih.gov/pmc/blobs/52ca/12036087/c33ef6d8d3e7/jcav16p2275g002.jpg
https://cdn.ncbi.nlm.nih.gov/pmc/blobs/52ca/12036087/650357ad2aa1/jcav16p2275g003.jpg
https://cdn.ncbi.nlm.nih.gov/pmc/blobs/52ca/12036087/8d33617c7e0f/jcav16p2275g004.jpg
https://cdn.ncbi.nlm.nih.gov/pmc/blobs/52ca/12036087/cac2e59fafaa/jcav16p2275g005.jpg
https://cdn.ncbi.nlm.nih.gov/pmc/blobs/52ca/12036087/af5925c357a6/jcav16p2275g006.jpg
https://cdn.ncbi.nlm.nih.gov/pmc/blobs/52ca/12036087/b3eedef024de/jcav16p2275g007.jpg
https://cdn.ncbi.nlm.nih.gov/pmc/blobs/52ca/12036087/258fe6cd86dc/jcav16p2275g008.jpg

相似文献

1
circ_0046599 Promotes HCC Progression by Competing with miR-1322 to Enhance NT5DC2 Expression.环状RNA_0046599通过与miR-1322竞争以增强NT5DC2表达来促进肝癌进展。
J Cancer. 2025 Mar 31;16(7):2275-2288. doi: 10.7150/jca.103661. eCollection 2025.
2
Aloin decelerates the progression of hepatocellular carcinoma through circ_0011385/miR-149-5p/WT1 axis.芦荟苷通过 circ_0011385/miR-149-5p/WT1 轴减缓肝细胞癌的进展。
Cell Cycle. 2021 Dec;20(23):2476-2493. doi: 10.1080/15384101.2021.1988227. Epub 2021 Oct 31.
3
Circular RNA hsa_circ_0005397 promotes hepatocellular carcinoma progression by regulating the miR-326/PDK2 axis.环状RNA hsa_circ_0005397通过调控miR-326/PDK2轴促进肝细胞癌进展。
J Gene Med. 2021 Jun;23(6):e3332. doi: 10.1002/jgm.3332. Epub 2021 Apr 16.
4
Circ_0091581 Promotes the Progression of Hepatocellular Carcinoma Through Targeting miR-591/FOSL2 Axis.环状RNA_0091581通过靶向miR-591/FOSL2轴促进肝细胞癌进展。
Dig Dis Sci. 2021 Sep;66(9):3074-3085. doi: 10.1007/s10620-020-06641-4. Epub 2020 Oct 11.
5
Depleting circ_0088364 restrained cell growth and motility of human hepatocellular carcinoma via circ_0088364-miR-1270-COL4A1 ceRNA pathway.敲低 circ_0088364 抑制人肝癌细胞的生长和迁移能力是通过 circ_0088364-miR-1270-COL4A1 ceRNA 通路。
Cell Cycle. 2022 Feb;21(3):261-275. doi: 10.1080/15384101.2021.2016196. Epub 2021 Dec 24.
6
Circ_0091579 exerts an oncogenic role in hepatocellular carcinoma via mediating miR-136-5p/TRIM27.环状 RNA 0091579 通过介导 miR-136-5p/TRIM27 在肝癌中发挥致癌作用。
Biomed J. 2022 Dec;45(6):883-895. doi: 10.1016/j.bj.2021.12.009. Epub 2021 Dec 30.
7
Silencing of hsa_circ_0101145 reverses the epithelial-mesenchymal transition in hepatocellular carcinoma via regulation of the miR-548c-3p/LAMC2 axis.hsa_circ_0101145 的沉默通过调节 miR-548c-3p/LAMC2 轴逆转肝癌中的上皮-间充质转化。
Aging (Albany NY). 2020 Jun 18;12(12):11623-11635. doi: 10.18632/aging.103324.
8
Circ_0091579 Knockdown Inhibited HCC Proliferation and Glutamine Metabolism Through miR-1270/YAP1 Axis.环状 RNA 0091579 通过 miR-1270/YAP1 轴抑制 HCC 增殖和谷氨酰胺代谢。
Biochem Genet. 2024 Feb;62(1):208-228. doi: 10.1007/s10528-023-10386-w. Epub 2023 Jun 14.
9
hsa_circ_0000092 promotes hepatocellular carcinoma progression through up-regulating HN1 expression by binding to microRNA-338-3p.hsa_circ_0000092通过与微小RNA-338-3p结合上调HN1表达来促进肝细胞癌进展。
J Cell Mol Med. 2024 Mar;28(6):e15010. doi: 10.1111/jcmm.15010. Epub 2020 Feb 20.
10
Circ_0072995 Promotes Proliferation and Invasion via Regulating miR-1253/EIF4A3 Signaling in HCC.Circ_0072995通过调控miR-1253/EIF4A3信号促进肝癌细胞增殖和侵袭。
Cancer Manag Res. 2021 Aug 3;13:5981-5987. doi: 10.2147/CMAR.S316559. eCollection 2021.

本文引用的文献

1
CircKDM1B promotes hepatocellular carcinoma progression through regulating miR-1322/PRC1 axis.环状KDM1B通过调控miR-1322/PRC1轴促进肝细胞癌进展。
Environ Toxicol. 2023 Aug;38(8):2031-2040. doi: 10.1002/tox.23831. Epub 2023 May 25.
2
CircSMARCC1 facilitates tumor progression by disrupting the crosstalk between prostate cancer cells and tumor-associated macrophages via miR-1322/CCL20/CCR6 signaling.环状 RNA SMARCC1 通过 miR-1322/CCL20/CCR6 信号通路干扰前列腺癌细胞与肿瘤相关巨噬细胞之间的串扰促进肿瘤进展。
Mol Cancer. 2022 Sep 1;21(1):173. doi: 10.1186/s12943-022-01630-9.
3
Mesenchymal stem cell-originated exosomal circDIDO1 suppresses hepatic stellate cell activation by miR-141-3p/PTEN/AKT pathway in human liver fibrosis.
间质干细胞来源的外泌体 circDIDO1 通过 miR-141-3p/PTEN/AKT 通路抑制人肝纤维化中肝星状细胞的激活。
Drug Deliv. 2022 Dec;29(1):440-453. doi: 10.1080/10717544.2022.2030428.
4
The circular RNA circDLG1 promotes gastric cancer progression and anti-PD-1 resistance through the regulation of CXCL12 by sponging miR-141-3p.环状 RNA circDLG1 通过海绵吸附 miR-141-3p 调控 CXCL12 促进胃癌进展和抗 PD-1 耐药。
Mol Cancer. 2021 Dec 15;20(1):166. doi: 10.1186/s12943-021-01475-8.
5
promotes colorectal cancer metastasis through miR-1322/CCL20 axis and M2 polarization.通过 miR-1322/CCL20 轴和 M2 极化促进结直肠癌转移。
Gut Microbes. 2021 Jan-Dec;13(1):1980347. doi: 10.1080/19490976.2021.1980347.
6
Circular RNAs: Emerging Role in Cancer Diagnostics and Therapeutics.环状RNA:在癌症诊断与治疗中的新兴作用
Front Mol Biosci. 2020 Oct 28;7:577938. doi: 10.3389/fmolb.2020.577938. eCollection 2020.
7
is a novel prognostic marker in human hepatocellular carcinoma.是人类肝细胞癌中的一种新型预后标志物。
Oncol Lett. 2020 Oct;20(4):70. doi: 10.3892/ol.2020.11931. Epub 2020 Jul 29.
8
NT5DC2 affects the phosphorylation of tyrosine hydroxylase regulating its catalytic activity.NT5DC2 影响酪氨酸羟化酶的磷酸化,从而调节其催化活性。
J Neural Transm (Vienna). 2020 Dec;127(12):1631-1640. doi: 10.1007/s00702-020-02236-5. Epub 2020 Aug 10.
9
Circular RNA hsa_circ_0096157 contributes to cisplatin resistance by proliferation, cell cycle progression, and suppressing apoptosis of non-small-cell lung carcinoma cells.环状 RNA hsa_circ_0096157 通过促进非小细胞肺癌细胞增殖、细胞周期进程和抑制细胞凋亡来促进顺铂耐药性。
Mol Cell Biochem. 2020 Dec;475(1-2):63-77. doi: 10.1007/s11010-020-03860-1. Epub 2020 Aug 6.
10
NT5DC2 promotes tumor cell proliferation by stabilizing EGFR in hepatocellular carcinoma.NT5DC2 通过稳定肝癌中的 EGFR 促进肿瘤细胞增殖。
Cell Death Dis. 2020 May 7;11(5):335. doi: 10.1038/s41419-020-2549-2.