Gong Qianyuan, Hu Junqing, Pu Chunlan, Zhao Zihao, Guo Yuanbiao
Medical Research Center, The Affiliated Hospital of Southwest Jiaotong University, The Third People's Hospital of Chengdu, Chengdu, Sichuan, 610031, People's Republic of China.
Obesity and Metabolism Medicine-Engineering Integration Laboratory, Department of General Surgery, The Affiliated Hospital of Southwest Jiaotong University, The Third People's Hospital of Chengdu, Chengdu, Sichuan, 610031, People's Republic of China.
J Inflamm Res. 2025 Apr 25;18:5611-5625. doi: 10.2147/JIR.S513823. eCollection 2025.
Recent research has increasingly focused on plant-derived products as potential alternatives to chemotherapeutic agents, aiming to reduce side effects. Among these, plant-derived nanovesicles (NVs) have garnered significant attention for their potential in treating colitis.
In this study, we extracted NVs from the leaves (LNVs) and stems (SNVs) of , a well-known natural anti-cancer plant. The targeting ability of these NVs was evaluated in the mouse colon using an IVIS imaging system. Additionally, we assessed the therapeutic effects of these plant-derived NVs on ulcerative colitis in a mouse model.
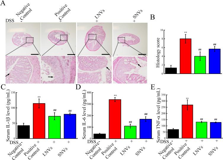
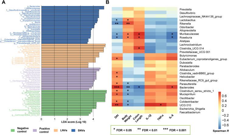
Our findings reveal that the NVs exhibit an ideal vesicle size of 150.0 nm and contain a rich array of lipids, functional proteins, and bioactive small molecules. In vitro anti-inflammatory experiments demonstrated that both LNVs and SNVs enhanced cell viability and reduced levels of pro-inflammatory cytokines. Importantly, neither LNVs nor SNVs induced significant cytotoxicity. In vivo, oral administration of LNVs and SNVs ameliorated colitis-related symptoms in mice and accelerated colitis resolution by suppressing the TLR4/MyD88/NF-κB pathway and reducing levels of pro-inflammatory cytokines, including IL-1β, IL-6, and TNF-α. Furthermore, 16S rDNA sequencing data suggested that LNVs play a crucial role in regulating gut microbiota.
Collectively, our findings suggest that plant-derived NVs from represent a promising novel natural nanomedicine for use as an anti-inflammatory agent in the treatment of colonic diseases.
最近的研究越来越关注植物源产品作为化疗药物的潜在替代品,旨在减少副作用。其中,植物源纳米囊泡(NVs)因其在治疗结肠炎方面的潜力而备受关注。
在本研究中,我们从一种著名的天然抗癌植物的叶子(LNVs)和茎(SNVs)中提取了纳米囊泡。使用IVIS成像系统在小鼠结肠中评估了这些纳米囊泡的靶向能力。此外,我们在小鼠模型中评估了这些植物源纳米囊泡对溃疡性结肠炎的治疗效果。
我们的研究结果表明,纳米囊泡呈现出理想的150.0 nm囊泡大小,并且含有丰富的脂质、功能蛋白和生物活性小分子。体外抗炎实验表明,LNVs和SNVs均提高了细胞活力并降低了促炎细胞因子水平。重要的是,LNVs和SNVs均未诱导明显的细胞毒性。在体内,口服LNVs和SNVs可改善小鼠的结肠炎相关症状,并通过抑制TLR4/MyD88/NF-κB途径和降低促炎细胞因子水平(包括IL-1β、IL-6和TNF-α)加速结肠炎的消退。此外,16S rDNA测序数据表明LNVs在调节肠道微生物群中起关键作用。
总体而言,我们的研究结果表明,来自该植物的植物源纳米囊泡代表了一种有前途的新型天然纳米药物,可用作治疗结肠疾病的抗炎剂。