• 文献检索
  • 文档翻译
  • 深度研究
  • 学术资讯
  • Suppr Zotero 插件Zotero 插件
  • 邀请有礼
  • 套餐&价格
  • 历史记录
应用&插件
Suppr Zotero 插件Zotero 插件浏览器插件Mac 客户端Windows 客户端微信小程序
定价
高级版会员购买积分包购买API积分包
服务
文献检索文档翻译深度研究API 文档MCP 服务
关于我们
关于 Suppr公司介绍联系我们用户协议隐私条款
关注我们

Suppr 超能文献

核心技术专利:CN118964589B侵权必究
粤ICP备2023148730 号-1Suppr @ 2026

文献检索

告别复杂PubMed语法,用中文像聊天一样搜索,搜遍4000万医学文献。AI智能推荐,让科研检索更轻松。

立即免费搜索

文件翻译

保留排版,准确专业,支持PDF/Word/PPT等文件格式,支持 12+语言互译。

免费翻译文档

深度研究

AI帮你快速写综述,25分钟生成高质量综述,智能提取关键信息,辅助科研写作。

立即免费体验

基于MXene的光热响应性可注射水凝胶微球调节物理化学微环境以减轻骨关节炎

MXene-Based Photothermal-Responsive Injectable Hydrogel Microsphere Modulates Physicochemical Microenvironment to Alleviate Osteoarthritis.

作者信息

Gong Zehua, Chen Linjie, Zhou Xiaolei, Zhang Chunwu, Matičić Dražen, Vnuk Dražen, You Zhifeng, Li Linjin, Li Huaqiong

机构信息

Joint Research Centre on Medicine Xiangshan Hospital of Wenzhou Medical University Ningbo China.

Zhejiang Engineering Research Center for Tissue Repair Materials Wenzhou Institute University of Chinese Academy of Sciences Wenzhou China.

出版信息

Smart Med. 2025 Apr 13;4(2):e70006. doi: 10.1002/smmd.70006. eCollection 2025 Jun.

DOI:10.1002/smmd.70006
PMID:40303871
原文链接:https://pmc.ncbi.nlm.nih.gov/articles/PMC11994158/
Abstract

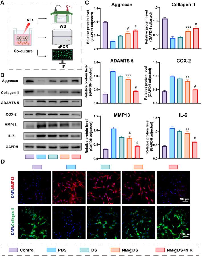
Osteoarthritis (OA) is a physical lubrication microenvironment-inadequate disease accompanied by a sustained chronic chemical inflammation microenvironment and the progression of articular cartilage destruction. Despite the promising OA treatment outcomes observed in the enhancement of lubrication inspired by ball bearings to reduce friction and support loads, the therapeutic effect of near-infrared (NIR) irradiation-based photothermal-responsive controlled release "smart hydrogel microspheres" on OA remains unclear. Here, we prepared MXene/NIPIAM-based photothermal-responsive injectable hydrogel microspheres encapsulating diclofenac sodium using a microfluidic system. Consequently, NIR irradiation-based photothermal-responsive controlled release "smart hydrogel microspheres" demonstrate beneficial therapeutic effects in the treatment of OA by modulating the physical lubrication and chemical chronic inflammation microenvironment, laying the foundation for the application of smart hydrogel microsphere delivery systems loaded with bioactive factors (including agents, cells, and factors) to regulate multiple pathological microenvironments in regenerative medicine.

摘要

骨关节炎(OA)是一种物理润滑微环境不足的疾病,伴有持续的慢性化学炎症微环境以及关节软骨破坏的进展。尽管在受滚珠轴承启发增强润滑以减少摩擦和支撑负荷方面观察到了有前景的OA治疗效果,但基于近红外(NIR)照射的光热响应控释“智能水凝胶微球”对OA的治疗效果仍不清楚。在此,我们使用微流控系统制备了包裹双氯芬酸钠的基于MXene/NIPIAM的光热响应可注射水凝胶微球。因此,基于NIR照射的光热响应控释“智能水凝胶微球”通过调节物理润滑和化学慢性炎症微环境在OA治疗中显示出有益的治疗效果,为负载生物活性因子(包括药物、细胞和因子)的智能水凝胶微球递送系统在再生医学中调节多种病理微环境的应用奠定了基础。

https://cdn.ncbi.nlm.nih.gov/pmc/blobs/e4be/11994158/27d5a1d49beb/SMMD-4-e70006-g007.jpg
https://cdn.ncbi.nlm.nih.gov/pmc/blobs/e4be/11994158/419dc8a1df8d/SMMD-4-e70006-g003.jpg
https://cdn.ncbi.nlm.nih.gov/pmc/blobs/e4be/11994158/683eddbfb3af/SMMD-4-e70006-g006.jpg
https://cdn.ncbi.nlm.nih.gov/pmc/blobs/e4be/11994158/f7c4ebb9eb44/SMMD-4-e70006-g005.jpg
https://cdn.ncbi.nlm.nih.gov/pmc/blobs/e4be/11994158/51cff5642b42/SMMD-4-e70006-g004.jpg
https://cdn.ncbi.nlm.nih.gov/pmc/blobs/e4be/11994158/52e68575bad3/SMMD-4-e70006-g001.jpg
https://cdn.ncbi.nlm.nih.gov/pmc/blobs/e4be/11994158/27d5a1d49beb/SMMD-4-e70006-g007.jpg
https://cdn.ncbi.nlm.nih.gov/pmc/blobs/e4be/11994158/419dc8a1df8d/SMMD-4-e70006-g003.jpg
https://cdn.ncbi.nlm.nih.gov/pmc/blobs/e4be/11994158/683eddbfb3af/SMMD-4-e70006-g006.jpg
https://cdn.ncbi.nlm.nih.gov/pmc/blobs/e4be/11994158/f7c4ebb9eb44/SMMD-4-e70006-g005.jpg
https://cdn.ncbi.nlm.nih.gov/pmc/blobs/e4be/11994158/51cff5642b42/SMMD-4-e70006-g004.jpg
https://cdn.ncbi.nlm.nih.gov/pmc/blobs/e4be/11994158/52e68575bad3/SMMD-4-e70006-g001.jpg
https://cdn.ncbi.nlm.nih.gov/pmc/blobs/e4be/11994158/27d5a1d49beb/SMMD-4-e70006-g007.jpg

相似文献

1
MXene-Based Photothermal-Responsive Injectable Hydrogel Microsphere Modulates Physicochemical Microenvironment to Alleviate Osteoarthritis.基于MXene的光热响应性可注射水凝胶微球调节物理化学微环境以减轻骨关节炎
Smart Med. 2025 Apr 13;4(2):e70006. doi: 10.1002/smmd.70006. eCollection 2025 Jun.
2
Biomimetic injectable hydrogel microspheres with enhanced lubrication and controllable drug release for the treatment of osteoarthritis.具有增强润滑和可控药物释放功能的仿生可注射水凝胶微球用于骨关节炎的治疗。
Bioact Mater. 2021 Mar 26;6(10):3596-3607. doi: 10.1016/j.bioactmat.2021.03.022. eCollection 2021 Oct.
3
Smart MXene/agarose hydrogel with photothermal property for controlled drug release.具有光热性能的智能 MXene/琼脂糖水凝胶用于控制药物释放。
Int J Biol Macromol. 2021 Nov 1;190:693-699. doi: 10.1016/j.ijbiomac.2021.09.037. Epub 2021 Sep 11.
4
Multifunctional injectable hydrogel system as a mild photothermal-assisted therapeutic platform for programmed regulation of inflammation and osteo-microenvironment for enhanced healing of diabetic bone defects .多功能可注射水凝胶系统作为一种温和的光热辅助治疗平台,用于对炎症和骨微环境进行程序性调节,以促进糖尿病性骨缺损的愈合
Theranostics. 2024 Oct 28;14(18):7140-7198. doi: 10.7150/thno.102779. eCollection 2024.
5
Nanoarchitectonics of Cartilage-Targeting Hydrogel Microspheres with Reactive Oxygen Species Responsiveness for the Repair of Osteoarthritis.具有活性氧响应性的软骨靶向水凝胶微球的纳结构设计用于治疗骨关节炎。
ACS Appl Mater Interfaces. 2022 Sep 14;14(36):40711-40723. doi: 10.1021/acsami.2c12703. Epub 2022 Sep 5.
6
Lubricating and Dual-Responsive Injectable Hydrogels Formulated From ZIF-8 Facilitate Osteoarthritis Treatment by Remodeling the Microenvironment.由ZIF-8制备的润滑和双响应性可注射水凝胶通过重塑微环境促进骨关节炎治疗。
Small. 2025 Jan;21(3):e2407885. doi: 10.1002/smll.202407885. Epub 2024 Nov 27.
7
An injectable thermosensitive photothermal-network hydrogel for near-infrared-triggered drug delivery and synergistic photothermal-chemotherapy.一种可注射的温敏光热网络水凝胶,用于近红外触发药物传递和协同光热化疗。
Acta Biomater. 2019 Sep 15;96:281-294. doi: 10.1016/j.actbio.2019.07.024. Epub 2019 Jul 15.
8
[Injectable hydrogel microspheres experimental research for the treatment of osteoarthritis].[用于治疗骨关节炎的可注射水凝胶微球实验研究]
Zhongguo Xiu Fu Chong Jian Wai Ke Za Zhi. 2023 Aug 15;37(8):918-928. doi: 10.7507/1002-1892.202302105.
9
Smart-Responsive Multifunctional Therapeutic System for Improved Regenerative Microenvironment and Accelerated Bone Regeneration via Mild Photothermal Therapy.智能响应多功能治疗系统,通过温和的光热疗法改善再生微环境和加速骨再生。
Adv Sci (Weinh). 2024 Jan;11(2):e2304641. doi: 10.1002/advs.202304641. Epub 2023 Nov 7.
10
Hydrogel microspheres encapsulating lysozyme/MXene for photothermally enhanced antibacterial activity and infected wound healing.水凝胶微球包载溶菌酶/MXene 用于光热增强的抗菌活性和感染伤口愈合。
Int J Biol Macromol. 2024 Nov;279(Pt 4):135527. doi: 10.1016/j.ijbiomac.2024.135527. Epub 2024 Sep 10.

引用本文的文献

1
Hydrogel-Based Microspheres for Intra-Articular Osteoarthritis Therapy: Multifunctional Carriers for Drug Delivery and Cartilage Repair: A Comprehensive Review.用于关节内骨关节炎治疗的水凝胶基微球:用于药物递送和软骨修复的多功能载体:综述
Int J Nanomedicine. 2025 Sep 4;20:10795-10813. doi: 10.2147/IJN.S538490. eCollection 2025.

本文引用的文献

1
Islet cell spheroids produced by a thermally sensitive scaffold: a new diabetes treatment.由热敏支架产生的胰岛细胞球体:一种新的糖尿病治疗方法。
J Nanobiotechnology. 2024 Oct 26;22(1):657. doi: 10.1186/s12951-024-02891-w.
2
Lubricin-Inspired Nanozymes Reconstruct Cartilage Lubrication System with an "In-Out" Strategy.基于润滑素的纳米酶通过“进-出”策略重建软骨润滑系统。
Small Methods. 2024 Oct;8(10):e2400757. doi: 10.1002/smtd.202400757. Epub 2024 Jul 4.
3
Fabrication of hydrogel microspheres microfluidics using inverse electron demand Diels-Alder click chemistry-based tetrazine-norbornene for drug delivery and cell encapsulation applications.
基于逆电子需求 Diels-Alder 点击化学的四嗪-降冰片烯的水凝胶微球的微流控芯片的制备用于药物输送和细胞包封应用。
Biomater Sci. 2023 Jul 12;11(14):4972-4984. doi: 10.1039/d3bm00292f.
4
Calcitriol-Loaded Multifunctional Nanospheres with Superlubricity for Advanced Osteoarthritis Treatment.用于晚期骨关节炎治疗的具有超润滑性的载骨化三醇多功能纳米球。
ACS Nano. 2023 Jul 11;17(13):12842-12861. doi: 10.1021/acsnano.3c04241. Epub 2023 Jun 16.
5
Osteoarthritis: pathogenic signaling pathways and therapeutic targets.骨关节炎:发病信号通路和治疗靶点。
Signal Transduct Target Ther. 2023 Feb 3;8(1):56. doi: 10.1038/s41392-023-01330-w.
6
Lubricants for osteoarthritis treatment: From natural to bioinspired and alternative strategies.用于骨关节炎治疗的润滑剂:从天然到仿生及替代策略
Adv Colloid Interface Sci. 2023 Jan;311:102814. doi: 10.1016/j.cis.2022.102814. Epub 2022 Nov 16.
7
Advances in the development of cyclodextrin-based nanogels/microgels for biomedical applications: Drug delivery and beyond.基于环糊精的纳米凝胶/微凝胶在生物医学应用中的发展进展:药物传递及其他。
Carbohydr Polym. 2022 Dec 1;297:120033. doi: 10.1016/j.carbpol.2022.120033. Epub 2022 Aug 24.
8
Interleukin 1β and lipopolysaccharides induction dictate chondrocyte morphological properties and reduce cellular roughness and adhesion energy comparatively.白细胞介素 1β 和脂多糖诱导决定软骨细胞形态特性,并降低细胞粗糙度和粘附能。
Biointerphases. 2022 Sep 30;17(5):051001. doi: 10.1116/6.0001986.
9
Current understanding of osteoarthritis pathogenesis and relevant new approaches.骨关节炎发病机制的当前认识及相关新方法。
Bone Res. 2022 Sep 20;10(1):60. doi: 10.1038/s41413-022-00226-9.
10
Recent Advancements on Photothermal Conversion and Antibacterial Applications over MXenes-Based Materials.基于MXene材料的光热转换及抗菌应用的最新进展
Nanomicro Lett. 2022 Aug 24;14(1):178. doi: 10.1007/s40820-022-00901-w.