Suppr超能文献

8周中等强度(瑜伽)和高强度(帕梅拉)运动干预后额叶区域多种α波段活动的不同机制。

Distinct Mechanisms of Multiple Alpha-Band Activities in Frontal Regions Following an 8-Week Medium- (Yoga) and High-Intensity (Pamela) Exercise Intervention.

作者信息

Shi Kaixuan, Lei Huipeng, Chen Lulu, Wang Xiaojing, Li Meijia, Haihambo Naem, Zhang Zhizhen, Qu Xuehong, Li Xueyang, Peng Jiazheng, Zikereya Talifu, Han Chuanliang

机构信息

Department of Physical Education, China University of Geosciences, Beijing, China.

Faculty of Psychology and Center for Neuroscience, Vrije Universiteit Brussel, Brussels, Belgium.

出版信息

CNS Neurosci Ther. 2025 May;31(5):e70405. doi: 10.1111/cns.70405.

Abstract

AIM

Long-term moderate- to high-intensity exercise has been shown to significantly enhance overall health such as the improvement of physiological indicators and brain functions. One key aspect of brain activity is alpha-band activity, which encompasses various sub-oscillations within the alpha frequency band. However, the precise functions of these alpha sub-oscillations following different exercise regimens remain unclear.

METHODS

We recruited 58 healthy college students and divided them into four groups: Pamela (high-intensity interval training, HIIT), yoga (moderate-intensity continuous training, MICT), and their corresponding matched control group (no exercise) for each exercise intervention group. Participants in the exercise intervention groups underwent training for up to 8 weeks (HIIT or MICT). Resting-state EEG data were collected before and after training, both with eyes open and closed.

RESULTS

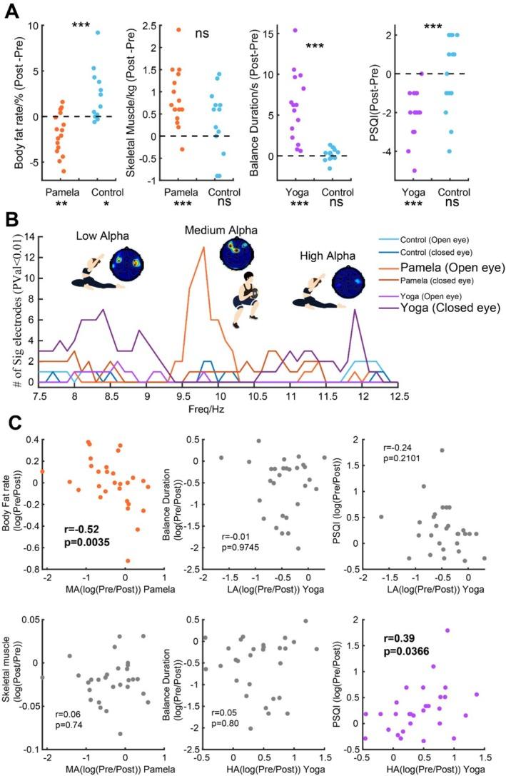
Following HIIT, the Pamela group experienced a significant reduction in body fat percentage and a notable increase in skeletal muscle mass. In terms of neural activity, the main difference was observed in the mid-frequency alpha range in the frontoparietal region during the eyes-open resting state. Conversely, after 8-week yoga training, participants demonstrated a significant improvement in the duration of maintaining balance and sleep quality, and the main neural difference was reflected in the low- and high-frequency alpha band activities in the bilateral frontotemporal regions during the eyes-closed resting state.

CONCLUSION

This study, for the first time, differentiates the effects of long-term moderate- and high-intensity exercise on neural oscillation during different resting states, which highlights that different sub-frequency bands within the alpha frequency band would represent different exercise-related functions.

摘要

目的

长期进行中高强度运动已被证明能显著改善整体健康状况,如生理指标和脑功能的提升。脑活动的一个关键方面是α波活动,它包含α频段内的各种子振荡。然而,不同运动方案后这些α子振荡的确切功能仍不清楚。

方法

我们招募了58名健康大学生,并将他们分为四组:帕梅拉组(高强度间歇训练,HIIT)、瑜伽组(中等强度持续训练,MICT),以及每个运动干预组对应的匹配对照组(不运动)。运动干预组的参与者接受了长达8周的训练(HIIT或MICT)。在训练前后分别收集了睁眼和闭眼时的静息态脑电图数据。

结果

经过HIIT训练后,帕梅拉组的体脂百分比显著降低,骨骼肌质量显著增加。在神经活动方面,主要差异出现在睁眼静息状态下额顶叶区域的中频α范围内。相反,经过8周的瑜伽训练后,参与者在保持平衡的持续时间和睡眠质量方面有显著改善,主要神经差异体现在闭眼静息状态下双侧额颞叶区域的低频和高频α波活动中。

结论

本研究首次区分了长期中高强度运动在不同静息状态下对神经振荡的影响,这突出表明α频段内不同的子频段代表了不同的与运动相关的功能。

https://cdn.ncbi.nlm.nih.gov/pmc/blobs/cc3e/12052955/95a885324f55/CNS-31-e70405-g005.jpg

文献AI研究员

20分钟写一篇综述,助力文献阅读效率提升50倍。

立即体验

用中文搜PubMed

大模型驱动的PubMed中文搜索引擎

马上搜索

文档翻译

学术文献翻译模型,支持多种主流文档格式。

立即体验