• 文献检索
  • 文档翻译
  • 深度研究
  • 学术资讯
  • Suppr Zotero 插件Zotero 插件
  • 邀请有礼
  • 套餐&价格
  • 历史记录
应用&插件
Suppr Zotero 插件Zotero 插件浏览器插件Mac 客户端Windows 客户端微信小程序
定价
高级版会员购买积分包购买API积分包
服务
文献检索文档翻译深度研究API 文档MCP 服务
关于我们
关于 Suppr公司介绍联系我们用户协议隐私条款
关注我们

Suppr 超能文献

核心技术专利:CN118964589B侵权必究
粤ICP备2023148730 号-1Suppr @ 2026

文献检索

告别复杂PubMed语法,用中文像聊天一样搜索,搜遍4000万医学文献。AI智能推荐,让科研检索更轻松。

立即免费搜索

文件翻译

保留排版,准确专业,支持PDF/Word/PPT等文件格式,支持 12+语言互译。

免费翻译文档

深度研究

AI帮你快速写综述,25分钟生成高质量综述,智能提取关键信息,辅助科研写作。

立即免费体验

番茄中TONNEAU1招募基序(TRM)基因家族的全基因组鉴定与表达分析

Genome-Wide Identification and Expression Analysis of TONNEAU1 Recruited Motif (TRM) Gene Family in Tomato.

作者信息

Jia Xinyi, Fu Qingjun, Yang Guohao, Zhang Xinyi, Zhao Xiaoluan, Nie Yingying, Feng Chunying, Gao Jiayi, Zhang Siyu, Li Manman, Wang Haoran, Gong Xue, Han Ying, Li Jingfu, Xu Xiangyang, Jiang Jingbin, Yang Huanhuan

机构信息

Key Laboratory of Biology and Genetic Improvement of Horticultural Crops (Northeast Region), Ministry of Agriculture and Rural Affairs, College of Horticulture and Landscape Architecture, Northeast Agricultural University, Harbin 150030, China.

出版信息

Int J Mol Sci. 2025 Apr 13;26(8):3676. doi: 10.3390/ijms26083676.

DOI:10.3390/ijms26083676
PMID:40332175
原文链接:https://pmc.ncbi.nlm.nih.gov/articles/PMC12027651/
Abstract

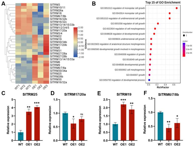
The TONNEAU1 Recruited Motif (TRM) gene family is integral to the growth and development of various plants, playing a particularly critical role in regulating the shape of plant organs. While the functions of the TRM gene family in other plant species have been documented, knowledge regarding the members of the tomato (). SlTRM gene family remains limited, and their specific roles are not yet well understood. In this study, we identified and analyzed 28 members of the SlTRM gene family in tomato using bioinformatics approaches based on the latest whole genome data. Our analysis included the examination of protein structures, physicochemical properties, collinearity analysis, gene structures, conserved motifs, and promoter cis-acting elements of the SlTRM gene family members. The phylogenetic analysis indicated that both tomato and are categorized into five distinct subfamilies. Furthermore, we conducted a three-dimensional structure prediction of 28 SlTRM genes for the first time, utilizing AlphaFold3, a deep learning architecture developed by DeepMind. Subsequently, we analyzed public transcriptome data to assess the tissue specificity of these 28 genes. Additionally, we examined the expression of SlTRM genes using RNA-seq and qRT-PCR techniques. Our analysis revealed that was significantly differentially expressed, leading us to hypothesize that it may be involved in the development of lateral branches in tomatoes. Finally, we predicted the regulatory interaction network of and identified that it interacts with genes such as , , , and . This study serves as a reference for the investigation of the tomato TRM gene family members and introduces a novel perspective on the role of this gene family in the formation of lateral branches in tomatoes, offering both theoretical and practical significance.

摘要

TONNEAU1招募基序(TRM)基因家族对各种植物的生长发育至关重要,在调节植物器官形状方面发挥着尤为关键的作用。虽然TRM基因家族在其他植物物种中的功能已有文献记载,但关于番茄()SlTRM基因家族成员的知识仍然有限,其具体作用尚未得到充分了解。在本研究中,我们基于最新的全基因组数据,采用生物信息学方法在番茄中鉴定并分析了SlTRM基因家族的28个成员。我们的分析包括对SlTRM基因家族成员的蛋白质结构、理化性质、共线性分析、基因结构、保守基序和启动子顺式作用元件的研究。系统发育分析表明,番茄和都被分为五个不同的亚科。此外,我们首次利用DeepMind开发的深度学习架构AlphaFold3对28个SlTRM基因进行了三维结构预测。随后,我们分析了公共转录组数据以评估这28个基因的组织特异性。此外,我们使用RNA-seq和qRT-PCR技术检测了SlTRM基因的表达。我们的分析表明,表达存在显著差异,这使我们推测它可能参与番茄侧枝的发育。最后,我们预测了的调控相互作用网络,并确定它与、、和等基因相互作用。本研究为番茄TRM基因家族成员的研究提供了参考,并为该基因家族在番茄侧枝形成中的作用引入了新的视角,具有理论和实际意义。

https://cdn.ncbi.nlm.nih.gov/pmc/blobs/18ad/12027651/66e3ba018701/ijms-26-03676-g009.jpg
https://cdn.ncbi.nlm.nih.gov/pmc/blobs/18ad/12027651/9886ad4a4eb4/ijms-26-03676-g001.jpg
https://cdn.ncbi.nlm.nih.gov/pmc/blobs/18ad/12027651/6c818907f98b/ijms-26-03676-g002.jpg
https://cdn.ncbi.nlm.nih.gov/pmc/blobs/18ad/12027651/9d20f62eebd5/ijms-26-03676-g003.jpg
https://cdn.ncbi.nlm.nih.gov/pmc/blobs/18ad/12027651/08ba62306b06/ijms-26-03676-g004.jpg
https://cdn.ncbi.nlm.nih.gov/pmc/blobs/18ad/12027651/8563f0c9b5c3/ijms-26-03676-g005.jpg
https://cdn.ncbi.nlm.nih.gov/pmc/blobs/18ad/12027651/99e22e780680/ijms-26-03676-g006.jpg
https://cdn.ncbi.nlm.nih.gov/pmc/blobs/18ad/12027651/ac9e358d9ee6/ijms-26-03676-g007.jpg
https://cdn.ncbi.nlm.nih.gov/pmc/blobs/18ad/12027651/7595243f4c96/ijms-26-03676-g008.jpg
https://cdn.ncbi.nlm.nih.gov/pmc/blobs/18ad/12027651/66e3ba018701/ijms-26-03676-g009.jpg
https://cdn.ncbi.nlm.nih.gov/pmc/blobs/18ad/12027651/9886ad4a4eb4/ijms-26-03676-g001.jpg
https://cdn.ncbi.nlm.nih.gov/pmc/blobs/18ad/12027651/6c818907f98b/ijms-26-03676-g002.jpg
https://cdn.ncbi.nlm.nih.gov/pmc/blobs/18ad/12027651/9d20f62eebd5/ijms-26-03676-g003.jpg
https://cdn.ncbi.nlm.nih.gov/pmc/blobs/18ad/12027651/08ba62306b06/ijms-26-03676-g004.jpg
https://cdn.ncbi.nlm.nih.gov/pmc/blobs/18ad/12027651/8563f0c9b5c3/ijms-26-03676-g005.jpg
https://cdn.ncbi.nlm.nih.gov/pmc/blobs/18ad/12027651/99e22e780680/ijms-26-03676-g006.jpg
https://cdn.ncbi.nlm.nih.gov/pmc/blobs/18ad/12027651/ac9e358d9ee6/ijms-26-03676-g007.jpg
https://cdn.ncbi.nlm.nih.gov/pmc/blobs/18ad/12027651/7595243f4c96/ijms-26-03676-g008.jpg
https://cdn.ncbi.nlm.nih.gov/pmc/blobs/18ad/12027651/66e3ba018701/ijms-26-03676-g009.jpg

相似文献

1
Genome-Wide Identification and Expression Analysis of TONNEAU1 Recruited Motif (TRM) Gene Family in Tomato.番茄中TONNEAU1招募基序(TRM)基因家族的全基因组鉴定与表达分析
Int J Mol Sci. 2025 Apr 13;26(8):3676. doi: 10.3390/ijms26083676.
2
Genome-Wide Identification of PEBP Gene Family in .在. 中全基因组鉴定 PEBP 基因家族
Int J Mol Sci. 2023 May 24;24(11):9185. doi: 10.3390/ijms24119185.
3
Genome-Wide Identification, Characterization and Expression Analysis of the JAZ Gene Family in Resistance to Gray Leaf Spots in Tomato.利用全基因组鉴定、鉴定和表达分析鉴定番茄抗灰叶斑病中的 JAZ 基因家族。
Int J Mol Sci. 2021 Sep 15;22(18):9974. doi: 10.3390/ijms22189974.
4
Genome-wide identification, phylogeny and expression analysis of GRAS gene family in tomato.番茄中GRAS基因家族的全基因组鉴定、系统发育及表达分析
BMC Plant Biol. 2015 Aug 25;15:209. doi: 10.1186/s12870-015-0590-6.
5
Genome-Wide Identification and Expression Profiling Analysis of the CCT Gene Family in and .在 和 中全基因组鉴定和 CCT 基因家族表达谱分析
Genes (Basel). 2024 Oct 28;15(11):1385. doi: 10.3390/genes15111385.
6
Genome-Wide Characterization of the () Zinc Finger Gene Family in and the Functional Analysis of in Shoot Gravitropism.拟南芥和水稻 () 锌指基因家族的全基因组特征及 () 在茎向重性中的功能分析。
Int J Mol Sci. 2024 Sep 27;25(19):10422. doi: 10.3390/ijms251910422.
7
Genome-Wide Identification and Expression Analysis of the () Gene Family in Plant Response to Abiotic Stress in Tomato.番茄非生物胁迫响应中 () 基因家族的全基因组鉴定和表达分析。
Int J Mol Sci. 2024 May 28;25(11):5850. doi: 10.3390/ijms25115850.
8
Genome-Wide Identification and Characterization of Tomato Fatty Acid β-Oxidase Family Genes and .番茄脂肪酸β-氧化酶家族基因的全基因组鉴定和特征分析
Int J Mol Sci. 2024 Feb 14;25(4):2273. doi: 10.3390/ijms25042273.
9
Genome-wide identification, phylogeny and expression analysis of SUN, OFP and YABBY gene family in tomato.番茄 SUN、OFP 和 YABBY 基因家族的全基因组鉴定、系统发育和表达分析。
Mol Genet Genomics. 2013 Apr;288(3-4):111-29. doi: 10.1007/s00438-013-0733-0. Epub 2013 Jan 31.
10
Genome-wide identification and characterization of the thioredoxin (TRX) gene family in tomato (Solanum lycopersicum) and a functional analysis of SlTRX2 under salt stress.番茄(Solanum lycopersicum)中硫氧还蛋白(TRX)基因家族的全基因组鉴定与特征分析以及盐胁迫下SlTRX2的功能分析
Plant Physiol Biochem. 2025 Mar;220:109478. doi: 10.1016/j.plaphy.2025.109478. Epub 2025 Jan 7.

引用本文的文献

1
AlphaFold 3: an unprecedent opportunity for fundamental research and drug development.阿尔法折叠3:基础研究和药物开发的前所未有的机遇。
Precis Clin Med. 2025 Jul 1;8(3):pbaf015. doi: 10.1093/pcmedi/pbaf015. eCollection 2025 Sep.

本文引用的文献

1
The WOX9-WUS modules are indispensable for the maintenance of stem cell homeostasis in Arabidopsis thaliana.WOX9-WUS 模块对于维持拟南芥干细胞内稳态是必不可少的。
Plant J. 2024 Nov;120(3):910-927. doi: 10.1111/tpj.17024. Epub 2024 Sep 13.
2
The tomato WRKY-B transcription factor modulates lateral branching by targeting , , and .番茄WRKY - B转录因子通过靶向……、……和……来调控侧枝生长。 (注:原文中“targeting”后具体内容缺失)
Hortic Res. 2024 Jul 11;11(9):uhae193. doi: 10.1093/hr/uhae193. eCollection 2024 Sep.
3
Accurate structure prediction of biomolecular interactions with AlphaFold 3.
利用 AlphaFold 3 进行生物分子相互作用的精确结构预测。
Nature. 2024 Jun;630(8016):493-500. doi: 10.1038/s41586-024-07487-w. Epub 2024 May 8.
4
TON1 recruiting motif 21 positively regulates the flavonoid metabolic pathway at the translational level in Arabidopsis thaliana.TON1 募集基序 21 在拟南芥中通过翻译水平正向调控类黄酮代谢途径。
Planta. 2024 Feb 8;259(3):65. doi: 10.1007/s00425-024-04337-x.
5
TBtools-II: A "one for all, all for one" bioinformatics platform for biological big-data mining.TBtools-II:一个“一专多能”的生物信息学大数据挖掘平台。
Mol Plant. 2023 Nov 6;16(11):1733-1742. doi: 10.1016/j.molp.2023.09.010. Epub 2023 Sep 22.
6
Genome-Wide Identification of PEBP Gene Family in .在. 中全基因组鉴定 PEBP 基因家族
Int J Mol Sci. 2023 May 24;24(11):9185. doi: 10.3390/ijms24119185.
7
Genome-Wide Identification and Expression Analysis of Cysteine-Rich Polycomb-like Protein (CPP) Gene Family in Tomato.番茄中富含半胱氨酸的多梳样蛋白(CPP)基因家族的全基因组鉴定和表达分析。
Int J Mol Sci. 2023 Mar 17;24(6):5762. doi: 10.3390/ijms24065762.
8
A combinatorial TRM-OFP module bilaterally fine-tunes tomato fruit shape.一个组合的 TRM-OFP 模块双侧微调番茄果实形状。
New Phytol. 2023 Jun;238(6):2393-2409. doi: 10.1111/nph.18855. Epub 2023 Apr 25.
9
Heterotrimeric G protein γ subunit DEP1 synergistically regulates grain quality and yield by modulating the TTP (TON1-TRM-PP2A) complex in rice.异三聚体G蛋白γ亚基DEP1通过调控水稻中的TTP(TON1-TRM-PP2A)复合体协同调节籽粒品质和产量。
J Genet Genomics. 2023 Jul;50(7):528-531. doi: 10.1016/j.jgg.2023.02.009. Epub 2023 Feb 28.
10
MDP25 mediates the fine-tuning of microtubule organization in response to salt stress.MDP25 介导了微管组织对盐胁迫的精细调控。
J Integr Plant Biol. 2022 Jun;64(6):1181-1195. doi: 10.1111/jipb.13264. Epub 2022 May 27.