Suppr超能文献

前列腺癌与代谢综合征:通过生物信息学和临床数据的综合分析探索共同的特征基因

Prostate cancer and metabolic syndrome: exploring shared signature genes through integrative analysis of bioinformatics and clinical data.

作者信息

Guo Maomao, Liang Sudong, Guan Zhenghui, Mao Jingcheng, Xu Zhibin, Zhao Wenchao, Bian Hao, Zhu Jianfeng, Wang Jiangping, Jin Xin, Xia Yuan

机构信息

Department of Urology, The Affiliated Taizhou People's Hospital of Nanjing Medical University, Taizhou, 225300, China.

Department of Hematology, The Affiliated Taizhou People's Hospital of Nanjing Medical University, Taizhou, 225300, China.

出版信息

Discov Oncol. 2025 May 8;16(1):698. doi: 10.1007/s12672-025-02561-9.

Abstract

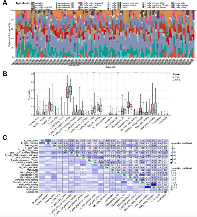
The incidence of both prostate cancer (PCa) and metabolic syndrome (MS) has been steadily increasing due to changes in population structure and lifestyle. These two conditions frequently co-occur, yet their shared pathogenic mechanisms remain unclear. In this study, we utilized bioinformatics and machine learning techniques to analyze public datasets and validated our findings using clinical specimens from our center to identify common signature genes between PCa and MS. We began by screening differentially expressed genes (DEGs) and module genes through Linear models for microarray analysis (Limma) and Weighted Gene Co-expression Network Analysis (WGCNA) of four microarray datasets from the GEO database (PCa: GSE8511, GSE32571, and GSE104749; MS: GSE98895). Comprehensively bioinformatics analyses, including functional enrichment, LASSO, and random forest algorithms, coupled with receiver operating characteristic (ROC) and precision recall curve (PRC) analyses were conducted. We identified 423 DEGs in the PCa dataset and 2481 differentially modular genes in the MS dataset. Among these, 52 intersection genes enriched in immunomodulatory pathways were found. Three common signature genes, namely GPD1L, ACY1, and C12orf75, were identified through LASSO and random forest analyses. Subsequent validation using clinical specimens confirmed differential expression of these genes in PCa, with survival analysis indicating that elevated expression of ACY1 is associated with adverse prognosis in PCa patients. Additionally, immunoinfiltration analysis revealed higher levels of macrophage M0 and activated dendritic cells in PCa tissues. In summary, our study identifies three shared signature genes between PCa and MS, with ACY1 demonstrating adverse prognostic significance in PCa. Our findings provide a foundation for elucidating the pathogenic mechanisms and interplay between PCa and MS, offering novel insights for identifying potential therapeutic targets in PCa.

摘要

由于人口结构和生活方式的变化,前列腺癌(PCa)和代谢综合征(MS)的发病率一直在稳步上升。这两种疾病经常同时出现,但其共同的致病机制仍不清楚。在本研究中,我们利用生物信息学和机器学习技术分析公共数据集,并使用我们中心的临床标本验证我们的发现,以确定PCa和MS之间的共同特征基因。我们首先通过对来自GEO数据库的四个微阵列数据集(PCa:GSE8511、GSE32571和GSE104749;MS:GSE98895)进行微阵列分析的线性模型(Limma)和加权基因共表达网络分析(WGCNA)来筛选差异表达基因(DEGs)和模块基因。进行了包括功能富集、LASSO和随机森林算法在内的综合生物信息学分析,以及受试者操作特征(ROC)和精确召回率曲线(PRC)分析。我们在PCa数据集中鉴定出423个DEGs,在MS数据集中鉴定出2481个差异模块基因。其中,发现了52个富集于免疫调节途径的交集基因。通过LASSO和随机森林分析鉴定出三个共同的特征基因,即GPD1L、ACY1和C12orf75。随后使用临床标本进行的验证证实了这些基因在PCa中的差异表达,生存分析表明ACY1的高表达与PCa患者的不良预后相关。此外,免疫浸润分析显示PCa组织中巨噬细胞M0和活化树突状细胞的水平较高。总之,我们的研究确定了PCa和MS之间的三个共同特征基因,其中ACY1在PCa中显示出不良预后意义。我们的发现为阐明PCa和MS之间的致病机制及相互作用提供了基础,为确定PCa潜在治疗靶点提供了新的见解。

https://cdn.ncbi.nlm.nih.gov/pmc/blobs/bd7e/12061810/51fd945b2c85/12672_2025_2561_Fig1_HTML.jpg

文献检索

告别复杂PubMed语法,用中文像聊天一样搜索,搜遍4000万医学文献。AI智能推荐,让科研检索更轻松。

立即免费搜索

文件翻译

保留排版,准确专业,支持PDF/Word/PPT等文件格式,支持 12+语言互译。

免费翻译文档

深度研究

AI帮你快速写综述,25分钟生成高质量综述,智能提取关键信息,辅助科研写作。

立即免费体验