Division of Rheumatology, Huashan Hospital, Fudan University, Shanghai, China.
Institute of Rheumatology, Immunology and Allergy, Fudan University, Shanghai, China.
Front Immunol. 2022 Oct 19;13:1015882. doi: 10.3389/fimmu.2022.1015882. eCollection 2022.
Systemic lupus erythematosus (SLE) is one of the most prevalent systemic autoimmune diseases, and metabolic syndrome (MetS) is the most common metabolic disorder that contains hypertension, dyslipidemia, and obesity. Despite clinical evidence suggested potential associations between SLE and MetS, the underlying pathogenesis is yet unclear.
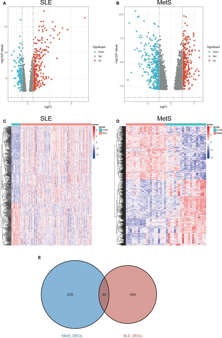
The microarray data sets of SLE and MetS were obtained from the Gene Expression Omnibus (GEO) database. To identify the shared genes between SLE and MetS, the Differentially Expressed Genes (DEGs) analysis and the weighted gene co-expression network analysis (WGCNA) were conducted. Then, the GO and KEGG analyses were performed, and the protein-protein interaction (PPI) network was constructed. Next, Random Forest and LASSO algorithms were used to screen shared hub genes, and a diagnostic model was built using the machine learning technique XG-Boost. Subsequently, CIBERSORT and GSVA were used to estimate the correlation between shared hub genes and immune infiltration as well as metabolic pathways. Finally, the significant hub genes were verified using single-cell RNA sequencing (scRNA-seq) data.
Using limma and WGCNA, we identified 153 shared feature genes, which were enriched in immune- and metabolic-related pathways. Further, 20 shared hub genes were screened and successfully used to build a prognostic model. Those shared hub genes were associated with immunological and metabolic processes in peripheral blood. The scRNA-seq results verified that and , possessing the highest diagnostic efficacy, were mainly expressed by monocytes. Additionally, they showed positive correlations with the pathways for the metabolism of xenobiotics and cholesterol, both of which were proven to be active in this comorbidity, and shown to be concentrated in monocytes.
This study identified shared hub genes and constructed an effective diagnostic model in SLE and MetS. and had a positive correlation with cholesterol and xenobiotic metabolism. Both of these two biomarkers and metabolic pathways were potentially linked to monocytes, which provides novel insights into the pathogenesis and combined therapy of SLE comorbidity with MetS.
系统性红斑狼疮(SLE)是最常见的自身免疫性疾病之一,而代谢综合征(MetS)是最常见的代谢紊乱,包含高血压、血脂异常和肥胖。尽管临床证据表明 SLE 和 MetS 之间存在潜在关联,但潜在的发病机制尚不清楚。
从基因表达综合数据库(GEO)中获取 SLE 和 MetS 的微阵列数据集。为了鉴定 SLE 和 MetS 之间的共享基因,进行了差异表达基因(DEGs)分析和加权基因共表达网络分析(WGCNA)。然后进行 GO 和 KEGG 分析,并构建蛋白质-蛋白质相互作用(PPI)网络。接下来,使用随机森林和 LASSO 算法筛选共享枢纽基因,并使用机器学习技术 XG-Boost 构建诊断模型。随后,使用 CIBERSORT 和 GSVA 估计共享枢纽基因与免疫浸润和代谢途径之间的相关性。最后,使用单细胞 RNA 测序(scRNA-seq)数据验证显著枢纽基因。
使用 limma 和 WGCNA,我们鉴定了 153 个共享特征基因,这些基因富集在免疫和代谢相关途径中。进一步筛选出 20 个共享枢纽基因,并成功用于构建预后模型。这些共享枢纽基因与外周血中的免疫和代谢过程相关。scRNA-seq 结果验证了 和 ,这两个基因具有最高的诊断效果,主要由单核细胞表达。此外,它们与异生物质和胆固醇代谢途径呈正相关,这两种途径在这种合并症中被证明是活跃的,并且集中在单核细胞中。
本研究鉴定了 SLE 和 MetS 中的共享枢纽基因,并构建了一个有效的诊断模型。 和 与胆固醇和异生物质代谢呈正相关。这两个生物标志物和代谢途径可能与单核细胞有关,为 SLE 合并 MetS 的发病机制和联合治疗提供了新的见解。