• 文献检索
  • 文档翻译
  • 深度研究
  • 学术资讯
  • Suppr Zotero 插件Zotero 插件
  • 邀请有礼
  • 套餐&价格
  • 历史记录
应用&插件
Suppr Zotero 插件Zotero 插件浏览器插件Mac 客户端Windows 客户端微信小程序
定价
高级版会员购买积分包购买API积分包
服务
文献检索文档翻译深度研究API 文档MCP 服务
关于我们
关于 Suppr公司介绍联系我们用户协议隐私条款
关注我们

Suppr 超能文献

核心技术专利:CN118964589B侵权必究
粤ICP备2023148730 号-1Suppr @ 2026

文献检索

告别复杂PubMed语法,用中文像聊天一样搜索,搜遍4000万医学文献。AI智能推荐,让科研检索更轻松。

立即免费搜索

文件翻译

保留排版,准确专业,支持PDF/Word/PPT等文件格式,支持 12+语言互译。

免费翻译文档

深度研究

AI帮你快速写综述,25分钟生成高质量综述,智能提取关键信息,辅助科研写作。

立即免费体验

纯化的(山茱萸)李果实果胶的模拟胃肠消化及体外粪便发酵

Simulated Gastrointestinal Digestion and In Vitro Fecal Fermentation of Purified (Maxim.) Li Fruit Pectin.

作者信息

Xu Qingrui, Lv Yiyi, Yuan Xiaohui, Huang Guichun, Guo Zhongxia, Tan Jiana, Qiu Shuyi, Wang Xiaodan, Wei Chaoyang

机构信息

Key Laboratory of Fermentation Engineering and Biological Pharmacy of Guizhou Province, School of Liquor and Food Engineering, Guizhou University, Guiyang 550025, China.

Key Laboratory of Plant Resource Conservation and Germplasm Innovation in Mountainous Region (Ministry of Education), Institute of Agro-Bioengineering, College of Life Sciences, Guizhou University, Guiyang 550025, China.

出版信息

Foods. 2025 Apr 27;14(9):1529. doi: 10.3390/foods14091529.

DOI:10.3390/foods14091529
PMID:40361612
原文链接:https://pmc.ncbi.nlm.nih.gov/articles/PMC12071275/
Abstract

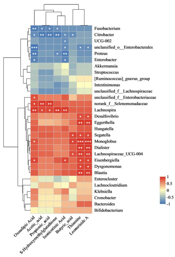
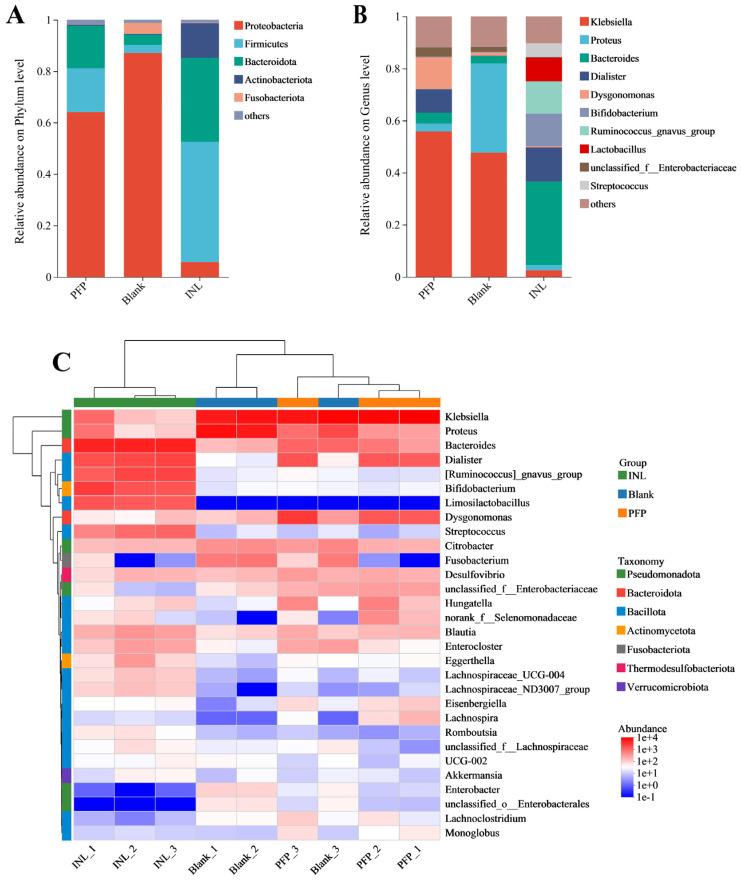
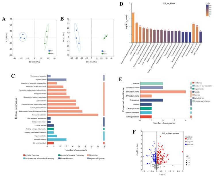
, an underutilized wild plant, has been found to have a high nutritional value. This study used simulated digestion and fecal fermentation models to investigate the digestive properties of the purified acidic pectin polysaccharide of and its impact on the gut microbiota and metabolites. polysaccharide (PFP) is mainly composed of rhamnose (Rha), galacturonic acid (GalA), glucose (Glc), galactose (Gal), and arabinose (Ara), with a molecular weight (Mw) of 851.25 kDa. Following simulated digestion, the Mw of PFP remained consistent. The reduced sugar content showed minimal change, suggesting that PFP exhibits resistance to gastrointestinal digestion and can effectively reach the colon. Following fecal fermentation, the molecular weight, monosaccharide, and carbohydrate contents of PFP decreased, while the short-chain fatty acid content increased. This suggests that PFP is susceptible to degradation by microorganisms and can be metabolized into acetic acid and -butyric acid, contributing to the regulation of intestinal health. Meanwhile, PFP promotes the reproduction of beneficial bacteria such as , , and , inhibits the growth of harmful bacteria like , and generates metabolites such as thiamine, leonuriside A, oxoadipic acid, S-hydroxymethylglutathione, and isonicotinic acid, which exert beneficial effects on human health. These results indicate that PFP has great potential in regulating the gut microbiota and generating beneficial metabolites to promote intestinal functional health and can be used as a prebiotic to prevent diseases by improving intestinal health.

摘要

一种未得到充分利用的野生植物,已被发现具有很高的营养价值。本研究使用模拟消化和粪便发酵模型,研究了该植物纯化酸性果胶多糖的消化特性及其对肠道微生物群和代谢物的影响。该植物多糖(PFP)主要由鼠李糖(Rha)、半乳糖醛酸(GalA)、葡萄糖(Glc)、半乳糖(Gal)和阿拉伯糖(Ara)组成,分子量(Mw)为851.25 kDa。模拟消化后,PFP的Mw保持一致。还原糖含量变化极小,表明PFP对胃肠道消化具有抗性,能够有效到达结肠。粪便发酵后,PFP的分子量、单糖和碳水化合物含量降低,而短链脂肪酸含量增加。这表明PFP易被微生物降解,并可代谢为乙酸和丁酸,有助于调节肠道健康。同时,PFP促进了如双歧杆菌、嗜酸乳杆菌和粪肠球菌等有益菌的繁殖,抑制了如大肠杆菌等有害菌的生长,并产生了硫胺素、益母草苷A、氧代己二酸、S-羟甲基谷胱甘肽和异烟酸等代谢物,这些对人体健康发挥有益作用。这些结果表明,PFP在调节肠道微生物群和产生有益代谢物以促进肠道功能健康方面具有巨大潜力,并且可以用作益生元,通过改善肠道健康来预防疾病。

https://cdn.ncbi.nlm.nih.gov/pmc/blobs/a51a/12071275/0e0e5f5421a8/foods-14-01529-g011.jpg
https://cdn.ncbi.nlm.nih.gov/pmc/blobs/a51a/12071275/f50f4eae57e5/foods-14-01529-g001.jpg
https://cdn.ncbi.nlm.nih.gov/pmc/blobs/a51a/12071275/017ccf4fd4c9/foods-14-01529-g002.jpg
https://cdn.ncbi.nlm.nih.gov/pmc/blobs/a51a/12071275/f467bdcd9aa6/foods-14-01529-g003.jpg
https://cdn.ncbi.nlm.nih.gov/pmc/blobs/a51a/12071275/8a6a4d30077c/foods-14-01529-g004.jpg
https://cdn.ncbi.nlm.nih.gov/pmc/blobs/a51a/12071275/084bc5bb69ca/foods-14-01529-g005.jpg
https://cdn.ncbi.nlm.nih.gov/pmc/blobs/a51a/12071275/574c6ddecc5f/foods-14-01529-g006.jpg
https://cdn.ncbi.nlm.nih.gov/pmc/blobs/a51a/12071275/c528237f6f3e/foods-14-01529-g007.jpg
https://cdn.ncbi.nlm.nih.gov/pmc/blobs/a51a/12071275/0377447b01b0/foods-14-01529-g008.jpg
https://cdn.ncbi.nlm.nih.gov/pmc/blobs/a51a/12071275/6970a87494fe/foods-14-01529-g009.jpg
https://cdn.ncbi.nlm.nih.gov/pmc/blobs/a51a/12071275/6c3c96a31281/foods-14-01529-g010.jpg
https://cdn.ncbi.nlm.nih.gov/pmc/blobs/a51a/12071275/0e0e5f5421a8/foods-14-01529-g011.jpg
https://cdn.ncbi.nlm.nih.gov/pmc/blobs/a51a/12071275/f50f4eae57e5/foods-14-01529-g001.jpg
https://cdn.ncbi.nlm.nih.gov/pmc/blobs/a51a/12071275/017ccf4fd4c9/foods-14-01529-g002.jpg
https://cdn.ncbi.nlm.nih.gov/pmc/blobs/a51a/12071275/f467bdcd9aa6/foods-14-01529-g003.jpg
https://cdn.ncbi.nlm.nih.gov/pmc/blobs/a51a/12071275/8a6a4d30077c/foods-14-01529-g004.jpg
https://cdn.ncbi.nlm.nih.gov/pmc/blobs/a51a/12071275/084bc5bb69ca/foods-14-01529-g005.jpg
https://cdn.ncbi.nlm.nih.gov/pmc/blobs/a51a/12071275/574c6ddecc5f/foods-14-01529-g006.jpg
https://cdn.ncbi.nlm.nih.gov/pmc/blobs/a51a/12071275/c528237f6f3e/foods-14-01529-g007.jpg
https://cdn.ncbi.nlm.nih.gov/pmc/blobs/a51a/12071275/0377447b01b0/foods-14-01529-g008.jpg
https://cdn.ncbi.nlm.nih.gov/pmc/blobs/a51a/12071275/6970a87494fe/foods-14-01529-g009.jpg
https://cdn.ncbi.nlm.nih.gov/pmc/blobs/a51a/12071275/6c3c96a31281/foods-14-01529-g010.jpg
https://cdn.ncbi.nlm.nih.gov/pmc/blobs/a51a/12071275/0e0e5f5421a8/foods-14-01529-g011.jpg

相似文献

1
Simulated Gastrointestinal Digestion and In Vitro Fecal Fermentation of Purified (Maxim.) Li Fruit Pectin.纯化的(山茱萸)李果实果胶的模拟胃肠消化及体外粪便发酵
Foods. 2025 Apr 27;14(9):1529. doi: 10.3390/foods14091529.
2
Characterization and in vitro simulated gastrointestinal digestion and fermentation of Mentha haplocalyx polysaccharide.夏薄荷多糖的特性及其在体外模拟胃肠道消化和发酵的研究。
Int J Biol Macromol. 2022 Dec 1;222(Pt A):360-372. doi: 10.1016/j.ijbiomac.2022.09.168. Epub 2022 Sep 21.
3
In vitro simulated digestion and fermentation characteristics of pectic polysaccharides from fresh passion fruit (Passiflora edulis f. flavicarpa L.) peel.新鲜西番莲(Passiflora edulis f. flavicarpa L.)果皮中果胶多糖的体外模拟消化和发酵特性
Food Chem. 2024 Sep 15;452:139606. doi: 10.1016/j.foodchem.2024.139606. Epub 2024 May 11.
4
The ameliorative effect of the Pyracantha fortuneana (Maxim.) H. L. Li extract on intestinal barrier dysfunction through modulating glycolipid digestion and gut microbiota in high fat diet-fed rats.火棘提取物通过调节高脂饮食喂养大鼠的糖脂消化和肠道菌群改善肠道屏障功能。
Food Funct. 2019 Oct 16;10(10):6517-6532. doi: 10.1039/c9fo01599j.
5
In vitro simulated digestion and fermentation characteristics of polysaccharide from oyster (Crassostrea gigas), and its effects on the gut microbiota.牡蛎(Crassostrea gigas)多糖的体外模拟消化和发酵特性及其对肠道微生物群的影响。
Food Res Int. 2021 Nov;149:110646. doi: 10.1016/j.foodres.2021.110646. Epub 2021 Aug 11.
6
In vitro gastrointestinal digestion and fecal fermentation behaviors of pectin from feijoa (Acca sellowiana) peel and its impact on gut microbiota.番石榴皮果胶的体外胃肠道消化和粪便发酵行为及其对肠道微生物群的影响。
Food Res Int. 2024 Dec;197(Pt 2):115301. doi: 10.1016/j.foodres.2024.115301. Epub 2024 Nov 8.
7
In vitro simulated digestion and fecal fermentation of polysaccharides from loquat leaves: Dynamic changes in physicochemical properties and impacts on human gut microbiota.在体模拟消化和粪便发酵对枇杷叶多糖的影响:理化性质的动态变化及其对人体肠道微生物群的影响。
Int J Biol Macromol. 2021 Jan 31;168:733-742. doi: 10.1016/j.ijbiomac.2020.11.130. Epub 2020 Nov 21.
8
Fecal fermentation characteristics of Rheum tanguticum polysaccharide and its effect on the modulation of gut microbial composition.唐古特大黄多糖的粪便发酵特性及其对肠道微生物组成调节的影响。
Chin Med. 2022 Jun 23;17(1):79. doi: 10.1186/s13020-022-00631-6.
9
Morphological Characteristics and Comparative Chloroplast Genome Analyses between Red and White Flower Phenotypes of (Maxim.) Li (Rosaceae), with Implications for Taxonomy and Phylogeny.《蔷薇属(Maxim.)红、白花色表型的形态特征及叶绿体基因组比较分析及其对分类学和系统发育的意义》
Genes (Basel). 2022 Dec 18;13(12):2404. doi: 10.3390/genes13122404.
10
digestive characteristics and microbial degradation of polysaccharides from lotus leaves and related effects on the modulation of intestinal microbiota.荷叶多糖的消化特性、微生物降解及其对肠道微生物群调节的相关影响
Curr Res Food Sci. 2022 Apr 21;5:752-762. doi: 10.1016/j.crfs.2022.04.004. eCollection 2022.

本文引用的文献

1
Effects of molecular weight on simulated digestion and fecal fermentation of polysaccharides from longan pulp in vitro.分子量对龙眼果肉多糖体外模拟消化及粪便发酵的影响
Int J Biol Macromol. 2025 May;306(Pt 3):141711. doi: 10.1016/j.ijbiomac.2025.141711. Epub 2025 Mar 3.
2
Polysaccharides extracted from Polygonatum sibiricum alleviate intestine-liver-kidney axis injury induced by citrinin and alcohol co-exposure in mice.从黄精中提取的多糖可减轻桔霉素和酒精共同暴露诱导的小鼠肠-肝-肾轴损伤。
Food Chem Toxicol. 2025 Mar;197:115314. doi: 10.1016/j.fct.2025.115314. Epub 2025 Feb 7.
3
In vitro simulated digestion and fermentation characteristics of pectic polysaccharides from fresh passion fruit (Passiflora edulis f. flavicarpa L.) peel.
新鲜西番莲(Passiflora edulis f. flavicarpa L.)果皮中果胶多糖的体外模拟消化和发酵特性
Food Chem. 2024 Sep 15;452:139606. doi: 10.1016/j.foodchem.2024.139606. Epub 2024 May 11.
4
Characterization and prebiotic potential of polysaccharides from Rosa roxburghii Tratt pomace by ultrasound-assisted extraction.超声辅助提取对渣蔷薇多糖的性质及益生元潜力的研究。
Int J Biol Macromol. 2024 May;268(Pt 2):131910. doi: 10.1016/j.ijbiomac.2024.131910. Epub 2024 Apr 26.
5
Gut microbiota disturbances in hospitalized older adults with malnutrition and clinical outcomes.住院老年营养不良患者的肠道微生物群紊乱与临床结局。
Nutrition. 2024 Jun;122:112369. doi: 10.1016/j.nut.2024.112369. Epub 2024 Feb 1.
6
In vitro digestion and fecal fermentation of basidiospore-derived exopolysaccharides from Naematelia aurantialba.来自橙黄疣柄牛肝菌的担孢子衍生胞外多糖的体外消化和粪便发酵
Int J Biol Macromol. 2024 Mar;261(Pt 1):129756. doi: 10.1016/j.ijbiomac.2024.129756. Epub 2024 Jan 28.
7
New insight into pectic fractions of cell wall: Impact of extraction on pectin structure and in vitro gut fermentation.深入了解细胞壁中的果胶组分:提取方法对果胶结构和体外肠道发酵的影响。
Int J Biol Macromol. 2023 Dec 31;253(Pt 8):127515. doi: 10.1016/j.ijbiomac.2023.127515. Epub 2023 Oct 21.
8
Effects of in vitro fermentation of Atractylodes chinensis (DC.) Koidz. polysaccharide on fecal microbiota and metabolites in patients with type 2 diabetes mellitus.白术多糖体外发酵对2型糖尿病患者粪便微生物群和代谢产物的影响
Int J Biol Macromol. 2023 Dec 31;253(Pt 3):126860. doi: 10.1016/j.ijbiomac.2023.126860. Epub 2023 Sep 14.
9
Simulated gastrointestinal digestion and gut microbiota fermentation of polysaccharides from Agaricus bisporus.双孢蘑菇多糖的模拟胃肠道消化和肠道微生物发酵。
Food Chem. 2023 Aug 30;418:135849. doi: 10.1016/j.foodchem.2023.135849. Epub 2023 Mar 15.
10
In Vitro Digestion and Fecal Fermentation of Peach Gum Polysaccharides with Different Molecular Weights and Their Impacts on Gut Microbiota.不同分子量桃胶多糖的体外消化和粪便发酵及其对肠道微生物群的影响
Foods. 2022 Dec 8;11(24):3970. doi: 10.3390/foods11243970.