Suppr超能文献

LINC00672的过表达通过上调GPNMB促进阿尔茨海默病中的自噬。

Overexpression of LINC00672 promotes autophagy in Alzheimer's disease by upregulating GPNMB.

作者信息

Gao Lingyi, Hu Shijun, Lv Yan, Zheng Guoxian, Lin Zhichuan

机构信息

Department of Emergency, Hainan General Hospital, Haikou, China.

Department of Neurology, Hainan General Hospital, Haikou, China.

出版信息

PLoS One. 2025 May 14;20(5):e0322708. doi: 10.1371/journal.pone.0322708. eCollection 2025.

Abstract

BACKGROUND

Alzheimer's disease (AD) is an irreversible neurodegenerative brain disorder, and autophagy crafts a new dawn on AD therapeutics. However, whether LINC00672 exerts its biological effects involvement in autophagy-mediated mechanisms in AD remain obscure.

METHODS

SH-SY5Y cells were treated with Amyloid Beta 1-42 (Aβ1-42, Aβ), while an AD mouse model was established using streptozotocin (STZ). The effects of LINC00672 overexpression on cell proliferation, apoptosis, and autophagy were evaluated in Aβ-stimulated SH-SY5Y cells. Besides, the impact of LINC00672 on cognitive function and pathological changes of the hippocampal tissues were validated in AD mice. Additionally, the interaction between LINC00672 overexpression and GPNMB silencing were determined in vitro.

RESULTS

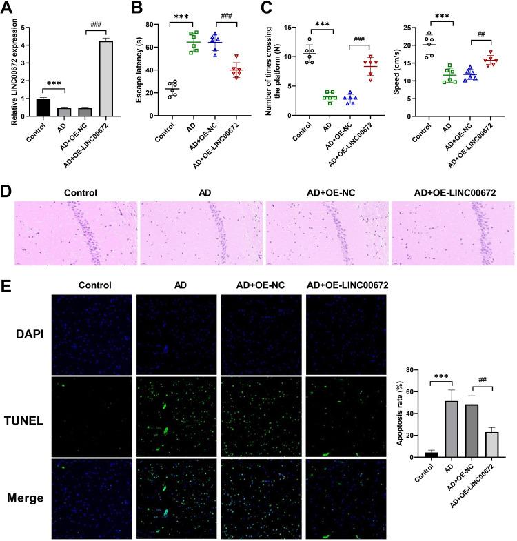
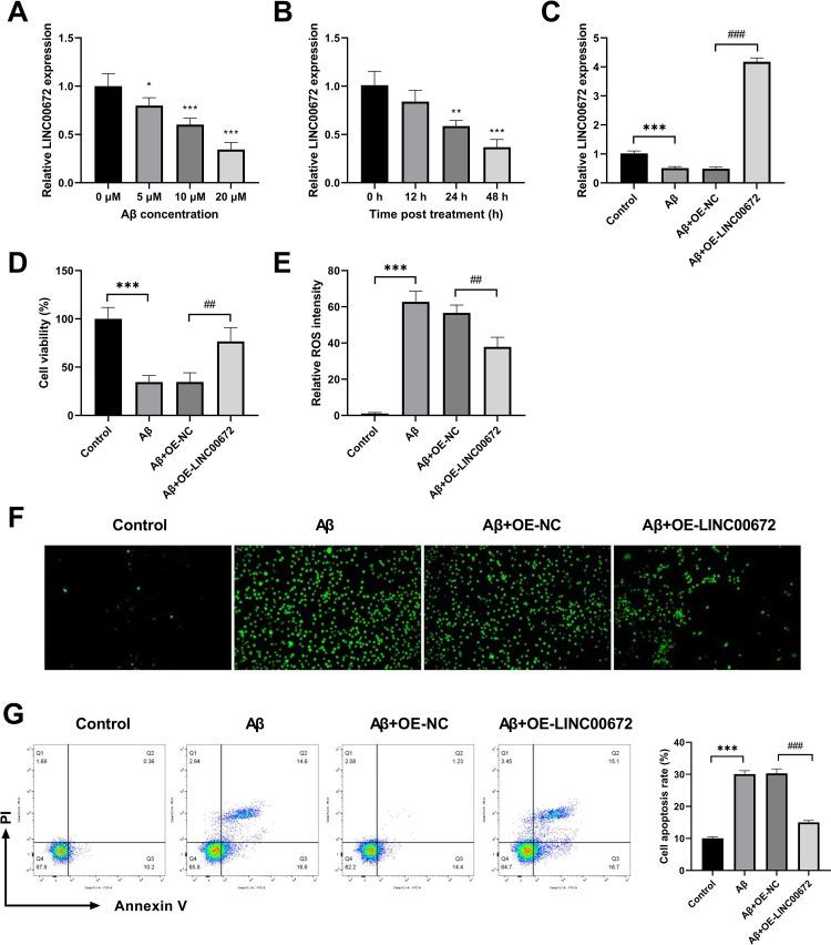
Aβ stimulation diminished viability, augmented apoptosis, restricted the activation of autophagy in SH-SY5Y cells, while these alterations were partially abolished by LINC00672 overexpression. Furthermore, LINC00672 upregulation could improve cognitive impairment, and attenuate neuronal damage and even death in the STZ-treated AD mice. Additionally, GPNMB knockdown aggravated the improved neuronal injury and relatively restrained autophagy in Aβ-stimulated cells after LINC00672 overexpression.

CONCLUSIONS

LINC00672 exerted a protective effect in the AD progression by upregulating GPNMB to promote autophagy.

摘要

背景

阿尔茨海默病(AD)是一种不可逆的神经退行性脑疾病,自噬为AD治疗带来了新曙光。然而,LINC00672是否通过参与自噬介导的机制发挥其生物学效应在AD中仍不清楚。

方法

用β淀粉样蛋白1-42(Aβ1-42,Aβ)处理SH-SY5Y细胞,同时使用链脲佐菌素(STZ)建立AD小鼠模型。在Aβ刺激的SH-SY5Y细胞中评估LINC00672过表达对细胞增殖、凋亡和自噬的影响。此外,在AD小鼠中验证LINC00672对海马组织认知功能和病理变化的影响。另外,在体外确定LINC00672过表达与GPNMB沉默之间的相互作用。

结果

Aβ刺激降低了SH-SY5Y细胞的活力,增加了细胞凋亡,抑制了自噬的激活,而LINC00672过表达部分消除了这些改变。此外,LINC00672上调可改善STZ处理的AD小鼠的认知障碍,并减轻神经元损伤甚至死亡。另外,在LINC00672过表达后,GPNMB敲低加重了Aβ刺激细胞中改善的神经元损伤并相对抑制了自噬。

结论

LINC00672通过上调GPNMB促进自噬在AD进展中发挥保护作用。

https://cdn.ncbi.nlm.nih.gov/pmc/blobs/6927/12077738/ce9876c5e8a3/pone.0322708.g001.jpg

文献检索

告别复杂PubMed语法,用中文像聊天一样搜索,搜遍4000万医学文献。AI智能推荐,让科研检索更轻松。

立即免费搜索

文件翻译

保留排版,准确专业,支持PDF/Word/PPT等文件格式,支持 12+语言互译。

免费翻译文档

深度研究

AI帮你快速写综述,25分钟生成高质量综述,智能提取关键信息,辅助科研写作。

立即免费体验