Kalniņa Zane, Liekniņa Ilva, Koteloviča Svetlana, Petrovska Ramona, Žvinys Gediminas, Petrosiute Agne, Zubrienė Asta, Laugalis Matīss Toms, Skeltona Vendija, Jansons Juris, Kreishmane Madara, Čapkauskaitė Edita, Matulis Daumantas, Tārs Kaspars
Latvian Biomedical Research and Study Centre, Riga, Latvia.
Faculty of Medicine and Life Sciences, University of Latvia, Riga, Latvia.
FEBS Open Bio. 2025 Aug;15(8):1285-1302. doi: 10.1002/2211-5463.70052. Epub 2025 May 15.
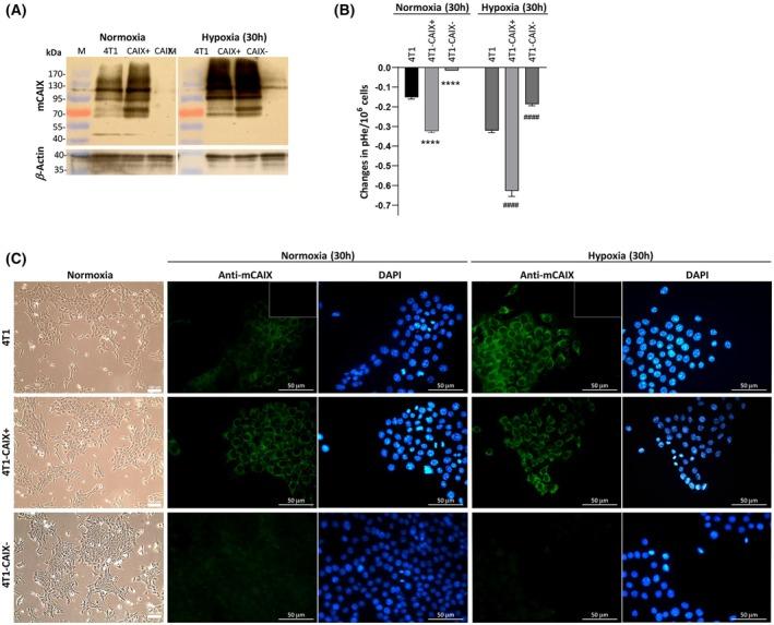
Triple-negative breast cancer (TNBC) is the most aggressive type of breast cancer, for which targeted treatment is currently lacking. Carbonic anhydrase IX (CAIX) is a known cancer target due to its selective overexpression in hypoxia, a hallmark of many solid cancers including TNBC. This study aimed to develop a robust murine TNBC cell line 4T1-based model system that could be used in the comprehensive preclinical evaluation of targeting CAIX. The model is based on the original 4T1 breast cancer cell line and two genetically edited versions of it-one with biallelic CRISPR/Cas9-mediated Car9 inactivation and another with constitutively expressed Car9, thus ensuring negative and positive controls for CAIX production in the model system, respectively. The generated cell lines were validated for CAIX production and characterised functionally in vitro and in vivo after orthotopic implantation in syngeneic BALB/c mice. Results demonstrated significantly reduced primary tumour growth and metastatic progression rates in animals with CAIX-deficient tumours, while the CAIX-expressing tumours had vascularised phenotypes with prominent central areas of coagulative necrosis. The differential CAIX expression levels in the model were preserved during tumour growth in syngeneic mice, as verified by in vivo imaging using a novel high-affinity CAIX-specific near-infrared (NIR) fluorescent imaging probe, GZ22-4. Constitutive overexpression of autologous CAIX did not elicit specific autoantibody responses in vivo, demonstrating the suitability of this model for evaluating the efficacy of anti-CAIX vaccination as a therapeutic strategy. The in vivo study was repeated as an independent experiment and demonstrated good robustness of the developed model.
三阴性乳腺癌(TNBC)是最具侵袭性的乳腺癌类型,目前缺乏针对它的靶向治疗。碳酸酐酶IX(CAIX)因其在缺氧状态下的选择性过表达而成为已知的癌症靶点,缺氧是包括TNBC在内的许多实体癌的一个标志。本研究旨在开发一种基于稳健的小鼠TNBC细胞系4T1的模型系统,可用于对靶向CAIX进行全面的临床前评估。该模型基于原始的4T1乳腺癌细胞系及其两个基因编辑版本——一个是通过双等位基因CRISPR/Cas9介导的Car9失活,另一个是组成性表达Car9,从而分别确保模型系统中CAIX产生的阴性和阳性对照。对所产生的细胞系进行CAIX产生的验证,并在同基因BALB/c小鼠原位植入后进行体外和体内功能表征。结果表明,CAIX缺陷肿瘤的动物原发性肿瘤生长和转移进展率显著降低,而表达CAIX的肿瘤具有血管化表型,中央有明显的凝固性坏死区域。通过使用新型高亲和力CAIX特异性近红外(NIR)荧光成像探针GZ22-4进行体内成像验证,模型中不同的CAIX表达水平在同基因小鼠肿瘤生长过程中得以保留。自体CAIX的组成性过表达在体内未引发特异性自身抗体反应,表明该模型适用于评估抗CAIX疫苗接种作为一种治疗策略的疗效。体内研究作为一项独立实验重复进行,结果表明所开发模型具有良好的稳健性。