• 文献检索
  • 文档翻译
  • 深度研究
  • 学术资讯
  • Suppr Zotero 插件Zotero 插件
  • 邀请有礼
  • 套餐&价格
  • 历史记录
应用&插件
Suppr Zotero 插件Zotero 插件浏览器插件Mac 客户端Windows 客户端微信小程序
定价
高级版会员购买积分包购买API积分包
服务
文献检索文档翻译深度研究API 文档MCP 服务
关于我们
关于 Suppr公司介绍联系我们用户协议隐私条款
关注我们

Suppr 超能文献

核心技术专利:CN118964589B侵权必究
粤ICP备2023148730 号-1Suppr @ 2026

文献检索

告别复杂PubMed语法,用中文像聊天一样搜索,搜遍4000万医学文献。AI智能推荐,让科研检索更轻松。

立即免费搜索

文件翻译

保留排版,准确专业,支持PDF/Word/PPT等文件格式,支持 12+语言互译。

免费翻译文档

深度研究

AI帮你快速写综述,25分钟生成高质量综述,智能提取关键信息,辅助科研写作。

立即免费体验

来自苏丹的全面线粒体基因组学:对遗传多样性、进化动态和宿主适应性的见解。

Comprehensive mitochondrial genomics of from Sudan: insights into genetic diversity, evolutionary dynamics, and host adaptation.

作者信息

Salim Bashir, Mohamed Nouh S, Ibrahim Kamal, Alasmari Saeed, Chatanga Elisha, Ohari Yuma, Nonaka Nariaki, Alsaad Mohammad A, Almathen Faisal, Nakao Ryo

机构信息

Camel Research Center, King Faisal University, Al-Hasa, Saudi Arabia.

Molecular Biology Unit, Sirius Training and Research Center, Khartoum, Sudan.

出版信息

Front Vet Sci. 2025 May 1;12:1577469. doi: 10.3389/fvets.2025.1577469. eCollection 2025.

DOI:10.3389/fvets.2025.1577469
PMID:40376098
原文链接:https://pmc.ncbi.nlm.nih.gov/articles/PMC12078297/
Abstract

INTRODUCTION

This study presents a comprehensive analysis of the complete mitochondrial genomes of isolated from cattle, sheep, and goats in Sudan, aiming to provide new insights into genetic diversity, evolutionary dynamics, and host adaptation.

METHODS

Mitochondrial genomes were sequenced using high-throughput Illumina MiSeq technology, yielding sequences of 14,483 bp, slightly longer than the reference genome (14,478 bp). A sliding window analysis was conducted to assess nucleotide diversity, and phylogenetic analyses were performed using complete mitochondrial sequences, including and excluding non-coding regions.

RESULTS

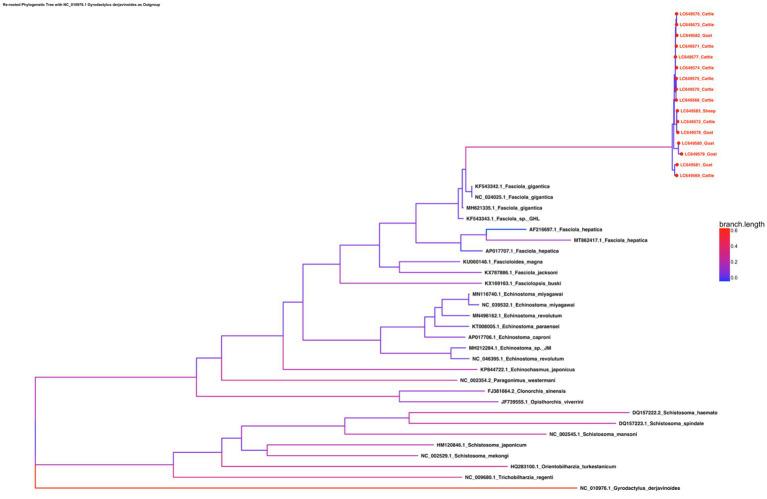
Key genetic variations were observed, including a non-canonical start codon (GTG) in the ND5 gene and an alternative stop codon (TAA) in ND4. Length polymorphisms in ND4L and suggested potential mitochondrial efficiency adaptations. Non-coding regions showed minor length differences, with the long non-coding region extending by 20 bp and the short by 4 bp. Sliding window analysis identified ND4 and ND5 as the most variable genes, while , were the most conserved. Phylogenetic analysis showed distinct clustering of Sudanese isolates with strong bootstrap support. Excluding the D-loop preserved phylogenetic structure, while D-loop-specific analysis revealed high variability, particularly in the sheep isolate.

DISCUSSION

These findings highlight significant genetic variation and evolutionary divergence among isolates in Sudan. The observed diversity, particularly within non-coding and variable coding regions, underscores the influence of regional evolutionary pressures and host-associated adaptations. This work enhances understanding of 's genetic landscape and supports the development of more targeted molecular surveillance and control strategies for fascioliasis in endemic regions.

摘要

引言

本研究对从苏丹的牛、绵羊和山羊中分离出的[具体寄生虫名称未给出]的完整线粒体基因组进行了全面分析,旨在为遗传多样性、进化动态和宿主适应性提供新的见解。

方法

使用高通量Illumina MiSeq技术对线粒体基因组进行测序,得到14,483 bp的序列,略长于参考基因组(14,478 bp)。进行滑动窗口分析以评估核苷酸多样性,并使用完整的线粒体序列进行系统发育分析,包括包含和排除非编码区域的情况。

结果

观察到关键的遗传变异,包括ND5基因中的非标准起始密码子(GTG)和ND4中的替代终止密码子(TAA)。ND4L和[具体基因未给出]中的长度多态性表明潜在的线粒体效率适应性。非编码区域显示出较小的长度差异,长非编码区域延长了20 bp,短非编码区域缩短了4 bp。滑动窗口分析确定ND4和ND5是最可变的基因,而[具体基因未给出]、[具体基因未给出]是最保守的。系统发育分析显示苏丹[具体寄生虫名称未给出]分离株有明显的聚类,具有很强的自展支持。排除D环保留了系统发育结构,而D环特异性分析显示出高变异性,特别是在绵羊分离株中。

讨论

这些发现突出了苏丹[具体寄生虫名称未给出]分离株之间显著的遗传变异和进化分歧。观察到的多样性,特别是在非编码和可变编码区域内,强调了区域进化压力和宿主相关适应性的影响。这项工作增进了对[具体寄生虫名称未给出]遗传景观的理解,并支持为流行地区的肝片吸虫病制定更有针对性的分子监测和控制策略。

https://cdn.ncbi.nlm.nih.gov/pmc/blobs/1a35/12078297/7b97b52d8113/fvets-12-1577469-g004.jpg
https://cdn.ncbi.nlm.nih.gov/pmc/blobs/1a35/12078297/d46316b74612/fvets-12-1577469-g001.jpg
https://cdn.ncbi.nlm.nih.gov/pmc/blobs/1a35/12078297/40425130c83b/fvets-12-1577469-g002.jpg
https://cdn.ncbi.nlm.nih.gov/pmc/blobs/1a35/12078297/871d257a3f06/fvets-12-1577469-g003.jpg
https://cdn.ncbi.nlm.nih.gov/pmc/blobs/1a35/12078297/7b97b52d8113/fvets-12-1577469-g004.jpg
https://cdn.ncbi.nlm.nih.gov/pmc/blobs/1a35/12078297/d46316b74612/fvets-12-1577469-g001.jpg
https://cdn.ncbi.nlm.nih.gov/pmc/blobs/1a35/12078297/40425130c83b/fvets-12-1577469-g002.jpg
https://cdn.ncbi.nlm.nih.gov/pmc/blobs/1a35/12078297/871d257a3f06/fvets-12-1577469-g003.jpg
https://cdn.ncbi.nlm.nih.gov/pmc/blobs/1a35/12078297/7b97b52d8113/fvets-12-1577469-g004.jpg

相似文献

1
Comprehensive mitochondrial genomics of from Sudan: insights into genetic diversity, evolutionary dynamics, and host adaptation.来自苏丹的全面线粒体基因组学:对遗传多样性、进化动态和宿主适应性的见解。
Front Vet Sci. 2025 May 1;12:1577469. doi: 10.3389/fvets.2025.1577469. eCollection 2025.
2
Intra- and interspecies variation and population dynamics of Fasciola gigantica among ruminants in Sudan.巨片形吸虫在苏丹反刍动物中的种内和种间变异及种群动态。
Parasitol Res. 2024 May 14;123(5):210. doi: 10.1007/s00436-024-08201-5.
3
Assessment of genetic markers for multilocus sequence typing (MLST) of Fasciola isolates from Iran.评估来自伊朗的 Fasciola 分离株的多位点序列分型(MLST)的遗传标记。
Vet Med Sci. 2023 Mar;9(2):924-933. doi: 10.1002/vms3.995. Epub 2022 Nov 7.
4
Genetic diversity and population structure of Fasciola gigantica isolated from cattle in Malawi.从马拉维牛体内分离出的巨片吸虫的遗传多样性和种群结构
Vet Res Commun. 2025 Apr 1;49(3):157. doi: 10.1007/s11259-025-10717-9.
5
Fasciola spp. in Armenia: Genetic diversity in a global context.亚美尼亚的片形吸虫属:全球背景下的遗传多样性
Vet Parasitol. 2019 Apr;268:21-31. doi: 10.1016/j.vetpar.2019.02.009. Epub 2019 Mar 1.
6
Comparative analysis of the mitochondrial proteins reveals complex structural and functional relationships in Fasciola species.比较分析线粒体蛋白揭示了 Fasciola 物种中复杂的结构和功能关系。
Microb Pathog. 2021 Mar;152:104754. doi: 10.1016/j.micpath.2021.104754. Epub 2021 Jan 25.
7
Molecular characterization of Fasciola gigantica from Mauritania based on mitochondrial and nuclear ribosomal DNA sequences.基于线粒体和核核糖体 DNA 序列对来自毛里塔尼亚的巨型片形吸虫的分子特征进行描述。
Exp Parasitol. 2011 Oct;129(2):127-36. doi: 10.1016/j.exppara.2011.07.002. Epub 2011 Jul 8.
8
Genetic Characterization of Cambodian Fasciola gigantica and Dispersal Direction of the Species in Asia.柬埔寨巨型片形吸虫的遗传特征及其在亚洲的扩散方向。
Vet Parasitol. 2019 Sep;273:45-51. doi: 10.1016/j.vetpar.2019.07.013. Epub 2019 Jul 31.
9
Molecular Differentiation of Fasciola Species and Characterization of Genetic Diversity of F. gigantica Using NADH Dehydrogenase I (ND1) Gene in the Endemic Areas of Iran.
Iran J Parasitol. 2015 Jan-Mar;10(1):9-18.
10
High-throughput sequencing of Fasciola spp. shows co-infection and intermediate forms in Balochistan, but only Fasciola gigantica in the Punjab province of Pakistan.对 Fasciola spp. 的高通量测序显示,在俾路支省存在混合感染和中间形态,但在巴基斯坦旁遮普省仅存在 Fasciola gigantica。
Infect Genet Evol. 2021 Oct;94:105012. doi: 10.1016/j.meegid.2021.105012. Epub 2021 Jul 22.

本文引用的文献

1
Intra- and interspecies variation and population dynamics of Fasciola gigantica among ruminants in Sudan.巨片形吸虫在苏丹反刍动物中的种内和种间变异及种群动态。
Parasitol Res. 2024 May 14;123(5):210. doi: 10.1007/s00436-024-08201-5.
2
Non-AUG translation initiation in mammals.哺乳动物中的非 AUG 翻译起始。
Genome Biol. 2022 May 9;23(1):111. doi: 10.1186/s13059-022-02674-2.
3
Genetic analysis of praziquantel response in schistosome parasites implicates a transient receptor potential channel.寄生虫对吡喹酮反应的遗传分析提示一个瞬时受体电位通道的作用。
Sci Transl Med. 2021 Dec 22;13(625):eabj9114. doi: 10.1126/scitranslmed.abj9114.
4
High-quality reference genome of Fasciola gigantica: Insights into the genomic signatures of transposon-mediated evolution and specific parasitic adaption in tropical regions.巨型片形吸虫高质量参考基因组:揭示转座子介导进化和热带地区特定寄生适应的基因组特征。
PLoS Negl Trop Dis. 2021 Oct 5;15(10):e0009750. doi: 10.1371/journal.pntd.0009750. eCollection 2021 Oct.
5
Mitogenomes Reveal Alternative Initiation Codons and Lineage-Specific Gene Order Conservation in Echinoderms.后生动物线粒体基因组揭示了替代起始密码子和种系特异性基因顺序的保守性。
Mol Biol Evol. 2021 Mar 9;38(3):981-985. doi: 10.1093/molbev/msaa262.
6
Non-AUG start codons: Expanding and regulating the small and alternative ORFeome.非 AUG 起始密码子:扩展和调控小 ORF 和替代 ORFeome。
Exp Cell Res. 2020 Jun 1;391(1):111973. doi: 10.1016/j.yexcr.2020.111973. Epub 2020 Mar 21.
7
[Complete mitochondrial genomes of in China and phylogenetic analysis of various geographical isolates].[中国[具体物种名称未给出]的完整线粒体基因组及不同地理分离株的系统发育分析] (备注:原文中“in China”前缺少具体物种,翻译时按要求保留原文格式)
Zhongguo Xue Xi Chong Bing Fang Zhi Za Zhi. 2020 Jan 2;32(1):28-35. doi: 10.16250/j.32.1374.2019238.
8
Genomes of Fasciola hepatica from the Americas Reveal Colonization with Neorickettsia Endobacteria Related to the Agents of Potomac Horse and Human Sennetsu Fevers.来自美洲的肝片吸虫基因组揭示了其与波托马克马热和人类森内茨热病原体相关的新立克次氏体内生菌的定殖情况。
PLoS Genet. 2017 Jan 6;13(1):e1006537. doi: 10.1371/journal.pgen.1006537. eCollection 2017 Jan.
9
The Fasciola hepatica genome: gene duplication and polymorphism reveals adaptation to the host environment and the capacity for rapid evolution.肝片吸虫基因组:基因复制与多态性揭示其对宿主环境的适应性及快速进化能力。
Genome Biol. 2015 Apr 3;16(1):71. doi: 10.1186/s13059-015-0632-2.
10
Complete mitochondrial genomes of the 'intermediate form' of Fasciola and Fasciola gigantica, and their comparison with F. hepatica.布氏姜片吸虫及巨片形吸虫“中间型”的完整线粒体基因组及其与肝片形吸虫的比较。
Parasit Vectors. 2014 Mar 31;7:150. doi: 10.1186/1756-3305-7-150.