Suppr超能文献

社区耐甲氧西林金黄色葡萄球菌动态网络驱动医院传播。

Dynamic Networks of Methicillin-Resistant in Communities Drive Hospital Transmission.

作者信息

Cohen Scott A, Tagliamonte Massimiliano S, Mavian Carla, Iovine Nicole M, Zhai Yuting, Jeong Kwangcheol C, Prosperi Mattia, Tyndall J Adrian, Salemi Marco, Morris J Glenn

机构信息

Emerging Pathogens Institute, University of Florida, Gainesville, Florida, USA.

Department of Epidemiology, College of Public Health and Health Professions and College of Medicine, University of Florida, Gainesville, Florida, USA.

出版信息

Open Forum Infect Dis. 2025 Apr 29;12(5):ofaf264. doi: 10.1093/ofid/ofaf264. eCollection 2025 May.

Abstract

BACKGROUND

Although methicillin-resistant (MRSA) transmission has traditionally been viewed separately in hospital and community settings, this distinction is increasingly blurred. We used whole-genome sequencing and epidemiologic analyses to characterize the movement of MRSA across these interfaces in a rural-urban population.

METHODS

Serial cross-sectional sampling of MRSA isolates occurred at a tertiary care hospital between 2010 and 2019. Community-onset MRSA was prospectively isolated from patients presenting to the emergency department with acute skin and soft tissue infections (SSTIs), while hospital-onset MRSA was sampled before (2010), during (2015-2017), and after (2019) this community collection period. MRSA transmission was assessed using a joint application of epidemiological approaches and phylodynamic analysis of whole-genome sequences.

RESULTS

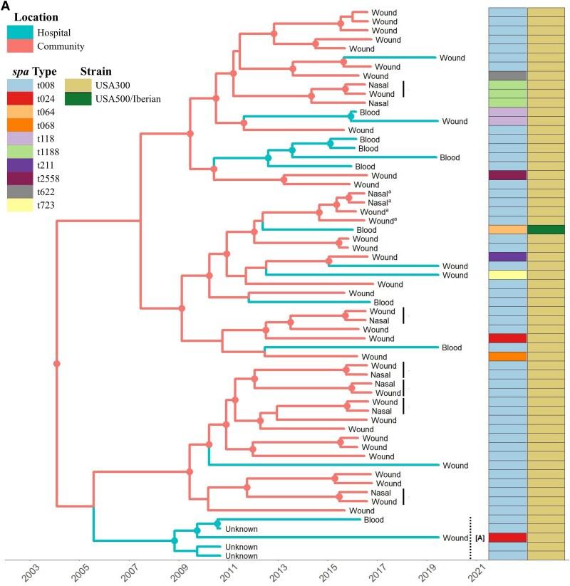
After whole-genome sequencing on community and hospital MRSA isolates, phylogenetic analysis revealed 2 major clades distinguished by clonal complex (CC) CC8/t008 and CC5/t002 types. Multiple independent introductions of MRSA lineages from the community to the hospital were observed. Geographic clustering of community-onset MRSA was uniquely present outside of the urban center. Subjects with rural residence or livestock exposure were more likely to have community-onset MRSA SSTI compared with those with non-MRSA SSTI.

CONCLUSIONS

MRSA transmission in hospital settings was introduced from strains with ancestral origins in community settings. Although community-onset MRSA transmission appears sustained with limited influence from hospital strains, more comprehensive surveillance is required to quantify this relationship. Nosocomial MRSA outbreak prevention strategies should target unique aspects of the community in addition to the hospital, particularly hot spots, risk behaviors, and strain reservoirs.

摘要

背景

尽管耐甲氧西林金黄色葡萄球菌(MRSA)的传播传统上在医院和社区环境中被分别看待,但这种区分正日益模糊。我们使用全基因组测序和流行病学分析来描述MRSA在城乡人群中跨这些界面的传播情况。

方法

2010年至2019年期间,在一家三级护理医院对MRSA分离株进行了连续横断面抽样。前瞻性地从因急性皮肤和软组织感染(SSTIs)到急诊科就诊的患者中分离出社区获得性MRSA,而医院获得性MRSA则在该社区收集期之前(2010年)、期间(2015 - 2017年)和之后(2019年)进行抽样。使用流行病学方法和全基因组序列的系统发育动力学分析联合评估MRSA的传播。

结果

对社区和医院MRSA分离株进行全基因组测序后,系统发育分析揭示了以克隆复合体(CC)CC8/t008和CC5/t002类型区分的2个主要分支。观察到多个MRSA谱系从社区独立引入医院。社区获得性MRSA的地理聚集在城市中心以外地区独特存在。与非MRSA SSTI患者相比,农村居民或有牲畜接触史的受试者更有可能发生社区获得性MRSA SSTI。

结论

医院环境中的MRSA传播是由社区环境中具有祖传起源的菌株引入的。尽管社区获得性MRSA传播似乎持续存在,受医院菌株的影响有限,但需要更全面的监测来量化这种关系。医院MRSA暴发预防策略除针对医院外,还应针对社区的独特方面,特别是热点地区、风险行为和菌株储存库。

https://cdn.ncbi.nlm.nih.gov/pmc/blobs/2aa8/12079653/153a0f0437e3/ofaf264f1.jpg

文献检索

告别复杂PubMed语法,用中文像聊天一样搜索,搜遍4000万医学文献。AI智能推荐,让科研检索更轻松。

立即免费搜索

文件翻译

保留排版,准确专业,支持PDF/Word/PPT等文件格式,支持 12+语言互译。

免费翻译文档

深度研究

AI帮你快速写综述,25分钟生成高质量综述,智能提取关键信息,辅助科研写作。

立即免费体验