• 文献检索
  • 文档翻译
  • 深度研究
  • 学术资讯
  • Suppr Zotero 插件Zotero 插件
  • 邀请有礼
  • 套餐&价格
  • 历史记录
应用&插件
Suppr Zotero 插件Zotero 插件浏览器插件Mac 客户端Windows 客户端微信小程序
定价
高级版会员购买积分包购买API积分包
服务
文献检索文档翻译深度研究API 文档MCP 服务
关于我们
关于 Suppr公司介绍联系我们用户协议隐私条款
关注我们

Suppr 超能文献

核心技术专利:CN118964589B侵权必究
粤ICP备2023148730 号-1Suppr @ 2026

文献检索

告别复杂PubMed语法,用中文像聊天一样搜索,搜遍4000万医学文献。AI智能推荐,让科研检索更轻松。

立即免费搜索

文件翻译

保留排版,准确专业,支持PDF/Word/PPT等文件格式,支持 12+语言互译。

免费翻译文档

深度研究

AI帮你快速写综述,25分钟生成高质量综述,智能提取关键信息,辅助科研写作。

立即免费体验

用于再生医学应用的可生物降解产氧微针贴片

Biodegradable Oxygen-Generating Microneedle Patches for Regenerative Medicine Applications.

作者信息

Barnum Lindsay, Samandari Mohamadmahdi, Suhail Yasir, Toro Steven, Novin Ashkan, Ghelich Pejman, Quint Jacob, Saeedinejad Farnooosh, Komma Manu, Tamayol Ali

机构信息

Department of Biomedical Engineering University of Connecticut Health Center Farmington CT 06030 USA.

Department of Biomedical Engineering University of Connecticut Storrs CT 06269 USA.

出版信息

Adv Nanobiomed Res. 2025 Jan;5(1):2400093. doi: 10.1002/anbr.202400093. Epub 2024 Nov 27.

DOI:10.1002/anbr.202400093
PMID:40376482
原文链接:https://pmc.ncbi.nlm.nih.gov/articles/PMC12077069/
Abstract

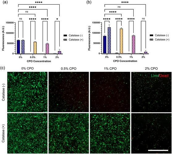
Upon injury, regenerating skin is metabolically active and requires oxygen for physiological processes related to wound healing. Such processes can be halted in hypoxic conditions common in chronic wounds. Microneedle arrays (MNAs) have been demonstrated to improve therapeutic delivery and wound healing. Recently, few studies have explored the use of oxygen-releasing MNAs; however, they involve complex manufacturing and handling and fail to eliminate cytotoxic byproducts. To address these challenges, biodegradable and mechanically robust gelatin methacryloyl-based MNAs are developed that can penetrate the tissue and release oxygen upon exposure to interstitial fluid and wound exudates. The oxygen release rate and biocompatibility of the developed MNAs with different compositions are evaluated and optimized. Interestingly, in vitro studies demonstrate that the optimized compositions can release oxygen at therapeutic levels and significantly increase viability of chronically hypoxic cells to match that of normoxic cells. In vivo studies further confirm that the optimized oxygen-generating MNAs do not cause any harm or impair healing in a murine model of acute skin injury. Additionally, transcriptomic analysis reveals upregulation of key pathways related to fibroblast motility, lipid metabolism, and a marked reduction in inflammatory signaling, all of which contribute to improved wound healing. The developed strategy can introduce new opportunities in elimination of hypoxia and therefore treatment of chronic wounds.

摘要

受伤后,再生皮肤代谢活跃,伤口愈合相关的生理过程需要氧气。在慢性伤口常见的缺氧条件下,这些过程可能会停止。微针阵列(MNAs)已被证明可改善治疗药物递送和伤口愈合。最近,很少有研究探索使用释氧微针阵列;然而,它们涉及复杂的制造和处理,并且无法消除细胞毒性副产物。为应对这些挑战,开发了可生物降解且机械性能强大的甲基丙烯酰化明胶基微针阵列,其能够穿透组织并在接触组织液和伤口渗出液时释放氧气。对不同组成的已开发微针阵列的氧气释放速率和生物相容性进行了评估和优化。有趣的是,体外研究表明,优化后的组成能够以治疗水平释放氧气,并显著提高长期缺氧细胞的活力,使其与常氧细胞的活力相当。体内研究进一步证实,优化后的产氧微针阵列在急性皮肤损伤小鼠模型中不会造成任何伤害或损害愈合。此外,转录组分析显示与成纤维细胞运动、脂质代谢相关的关键通路上调,炎症信号显著减少,所有这些都有助于改善伤口愈合。所开发的策略可为消除缺氧从而治疗慢性伤口带来新的机遇。

https://cdn.ncbi.nlm.nih.gov/pmc/blobs/d3d0/12077069/946667228ac4/ANBR-5-2400093-g005.jpg
https://cdn.ncbi.nlm.nih.gov/pmc/blobs/d3d0/12077069/c2aeaf8d323b/ANBR-5-2400093-g003.jpg
https://cdn.ncbi.nlm.nih.gov/pmc/blobs/d3d0/12077069/eac7c78e147c/ANBR-5-2400093-g002.jpg
https://cdn.ncbi.nlm.nih.gov/pmc/blobs/d3d0/12077069/aa5d9a0da583/ANBR-5-2400093-g004.jpg
https://cdn.ncbi.nlm.nih.gov/pmc/blobs/d3d0/12077069/36856e93bb2a/ANBR-5-2400093-g001.jpg
https://cdn.ncbi.nlm.nih.gov/pmc/blobs/d3d0/12077069/946667228ac4/ANBR-5-2400093-g005.jpg
https://cdn.ncbi.nlm.nih.gov/pmc/blobs/d3d0/12077069/c2aeaf8d323b/ANBR-5-2400093-g003.jpg
https://cdn.ncbi.nlm.nih.gov/pmc/blobs/d3d0/12077069/eac7c78e147c/ANBR-5-2400093-g002.jpg
https://cdn.ncbi.nlm.nih.gov/pmc/blobs/d3d0/12077069/aa5d9a0da583/ANBR-5-2400093-g004.jpg
https://cdn.ncbi.nlm.nih.gov/pmc/blobs/d3d0/12077069/36856e93bb2a/ANBR-5-2400093-g001.jpg
https://cdn.ncbi.nlm.nih.gov/pmc/blobs/d3d0/12077069/946667228ac4/ANBR-5-2400093-g005.jpg

相似文献

1
Biodegradable Oxygen-Generating Microneedle Patches for Regenerative Medicine Applications.用于再生医学应用的可生物降解产氧微针贴片
Adv Nanobiomed Res. 2025 Jan;5(1):2400093. doi: 10.1002/anbr.202400093. Epub 2024 Nov 27.
2
Dissolvable Immunomodulatory Microneedles for Treatment of Skin Wounds.可溶解免疫调节型微针贴片治疗皮肤创伤。
Adv Healthc Mater. 2024 Jun;13(16):e2302836. doi: 10.1002/adhm.202302836. Epub 2024 Mar 17.
3
Tissue adhesive hemostatic microneedle arrays for rapid hemorrhage treatment.用于快速止血治疗的组织粘合剂止血微针阵列
Bioact Mater. 2022 Nov 24;23:314-327. doi: 10.1016/j.bioactmat.2022.08.017. eCollection 2023 May.
4
Microneedle arrays for the treatment of chronic wounds.微针阵列治疗慢性伤口。
Expert Opin Drug Deliv. 2020 Dec;17(12):1767-1780. doi: 10.1080/17425247.2020.1819787. Epub 2020 Oct 8.
5
Cleanroom-Free Fabrication of Microneedles for Multimodal Drug Delivery.无洁净室环境下制造用于多模式药物输送的微针
Small. 2023 Jul;19(29):e2207131. doi: 10.1002/smll.202207131. Epub 2023 Apr 7.
6
3D-Printed Hydrogel-Filled Microneedle Arrays.3D 打印水凝胶填充微针阵列。
Adv Healthc Mater. 2021 Jul;10(13):e2001922. doi: 10.1002/adhm.202001922. Epub 2021 May 29.
7
Growth factor loaded in situ photocrosslinkable poly(3-hydroxybutyrate-co-3-hydroxyvalerate)/gelatin methacryloyl hybrid patch for diabetic wound healing.负载生长因子的原位光交联聚(3-羟基丁酸酯-co-3-羟基戊酸酯)/甲基丙烯酰化明胶混合贴片用于糖尿病伤口愈合
Mater Sci Eng C Mater Biol Appl. 2021 Jan;118:111519. doi: 10.1016/j.msec.2020.111519. Epub 2020 Sep 18.
8
Phosphorescent Microneedle Array for the Measurement of Oxygen Partial Pressure in Tissue.用于测量组织中氧分压的荧光微针阵列。
ACS Sens. 2022 Nov 25;7(11):3440-3449. doi: 10.1021/acssensors.2c01775. Epub 2022 Oct 28.
9
Photothermal Fish Gelatin-Graphene Microneedle Patches for Chronic Wound Treatment.光热鱼明胶-石墨烯微针贴片用于慢性伤口治疗。
Small. 2024 Nov;20(48):e2405847. doi: 10.1002/smll.202405847. Epub 2024 Sep 9.
10
A Patch of Detachable Hybrid Microneedle Depot for Localized Delivery of Mesenchymal Stem Cells in Regeneration Therapy.用于再生治疗中局部递送间充质干细胞的可分离混合微针储库贴片。
Adv Funct Mater. 2020 Jun 4;30(23). doi: 10.1002/adfm.202000086. Epub 2020 Apr 27.

本文引用的文献

1
Dissolvable Immunomodulatory Microneedles for Treatment of Skin Wounds.可溶解免疫调节型微针贴片治疗皮肤创伤。
Adv Healthc Mater. 2024 Jun;13(16):e2302836. doi: 10.1002/adhm.202302836. Epub 2024 Mar 17.
2
Microalgae Microneedle Supplies Oxygen for Antiphotoaging Treatment.微藻微针供应氧气用于抗光老化治疗。
ACS Appl Bio Mater. 2023 Sep 18;6(9):3463-3471. doi: 10.1021/acsabm.3c00192. Epub 2023 May 9.
3
Cleanroom-Free Fabrication of Microneedles for Multimodal Drug Delivery.无洁净室环境下制造用于多模式药物输送的微针
Small. 2023 Jul;19(29):e2207131. doi: 10.1002/smll.202207131. Epub 2023 Apr 7.
4
Repurposing biomedical muscle tissue engineering for cellular agriculture: challenges and opportunities.将生物医学肌肉组织工程再用于细胞农业:挑战与机遇。
Trends Biotechnol. 2023 Jul;41(7):887-906. doi: 10.1016/j.tibtech.2023.02.002. Epub 2023 Mar 11.
5
Separable Microneedles with Photosynthesis-Driven Oxygen Manufactory for Diabetic Wound Healing.可分离微针,具有光合作用驱动的氧气制造厂,用于糖尿病伤口愈合。
ACS Appl Mater Interfaces. 2023 Feb 15;15(6):7725-7734. doi: 10.1021/acsami.2c18809. Epub 2023 Feb 2.
6
ε-Polylysine-Based Macromolecules with Catalase-Like Activity to Accelerate Wound Healing by Clearing Bacteria and Attenuating Inflammatory Response.具有类过氧化氢酶活性的ε-聚赖氨酸基大分子通过清除细菌和减轻炎症反应来加速伤口愈合。
ACS Biomater Sci Eng. 2022 Nov 14;8(11):5018-5026. doi: 10.1021/acsbiomaterials.2c00986. Epub 2022 Oct 18.
7
Lamprey-Teeth-Inspired Oriented Antibacterial Sericin Microneedles for Infected Wound Healing Improvement.受七鳃鳗牙齿启发的定向抗菌丝胶微针用于改善感染伤口愈合
Nano Lett. 2022 Apr 13;22(7):2702-2711. doi: 10.1021/acs.nanolett.1c04573. Epub 2022 Mar 24.
8
Polydopamine Decorated Microneedles with Fe-MSC-Derived Nanovesicles Encapsulation for Wound Healing.载有 Fe-MSC 来源纳米囊泡的聚多巴胺修饰微针用于创伤愈合
Adv Sci (Weinh). 2022 May;9(13):e2103317. doi: 10.1002/advs.202103317. Epub 2022 Mar 10.
9
Antioxidant-biocompatible and stable catalase-based gelatin-alginate hydrogel scaffold with thermal wound healing capability: immobilization and delivery approach.具有热伤口愈合能力的抗氧化生物相容性和稳定的基于过氧化氢酶的明胶-海藻酸盐水凝胶支架:固定化和递送方法。
3 Biotech. 2022 Mar;12(3):73. doi: 10.1007/s13205-022-03131-4. Epub 2022 Feb 20.
10
A hybrid oxygen-generating wound dressing based on chitosan thermosensitive hydrogel and decellularized amniotic membrane.基于壳聚糖温敏水凝胶和去细胞羊膜的混合供氧型创伤敷料。
Carbohydr Polym. 2022 Apr 1;281:119020. doi: 10.1016/j.carbpol.2021.119020. Epub 2021 Dec 29.