• 文献检索
  • 文档翻译
  • 深度研究
  • 学术资讯
  • Suppr Zotero 插件Zotero 插件
  • 邀请有礼
  • 套餐&价格
  • 历史记录
应用&插件
Suppr Zotero 插件Zotero 插件浏览器插件Mac 客户端Windows 客户端微信小程序
定价
高级版会员购买积分包购买API积分包
服务
文献检索文档翻译深度研究API 文档MCP 服务
关于我们
关于 Suppr公司介绍联系我们用户协议隐私条款
关注我们

Suppr 超能文献

核心技术专利:CN118964589B侵权必究
粤ICP备2023148730 号-1Suppr @ 2026

文献检索

告别复杂PubMed语法,用中文像聊天一样搜索,搜遍4000万医学文献。AI智能推荐,让科研检索更轻松。

立即免费搜索

文件翻译

保留排版,准确专业,支持PDF/Word/PPT等文件格式,支持 12+语言互译。

免费翻译文档

深度研究

AI帮你快速写综述,25分钟生成高质量综述,智能提取关键信息,辅助科研写作。

立即免费体验

糖基化胆固醇在动脉粥样硬化病变中蓄积,并影响巨噬细胞免疫反应。

Glucosylated cholesterol accumulates in atherosclerotic lesions and impacts macrophage immune response.

作者信息

Marques André R A, Ferreira Inês S, Ribeiro Quélia, Ferraz Maria J, Lopes Elizeth, Pinto Daniela, Hall Michael, Ramalho José, Artola Marta, Almeida Manuel S, Rodrigues Gustavo, Gonçalves Pedro Araújo, Ferreira Jorge, Borbinha Cláudia, Marto João Pedro, Viana-Baptista Miguel, Gouveia E Melo Ryan, Pedro Luís Mendes, Soares Maria I L, Vaz Winchil L C, Vieira Otília V, Aerts Johannes M F G

机构信息

iNOVA4Health, NOVA Medical School | Faculdade de Ciências Médicas, NMS | FCM, Universidade NOVA de Lisboa, Lisboa, Portugal.

iNOVA4Health, NOVA Medical School | Faculdade de Ciências Médicas, NMS | FCM, Universidade NOVA de Lisboa, Lisboa, Portugal.

出版信息

J Lipid Res. 2025 Jun;66(6):100825. doi: 10.1016/j.jlr.2025.100825. Epub 2025 May 15.

DOI:10.1016/j.jlr.2025.100825
PMID:40381699
原文链接:https://pmc.ncbi.nlm.nih.gov/articles/PMC12197965/
Abstract

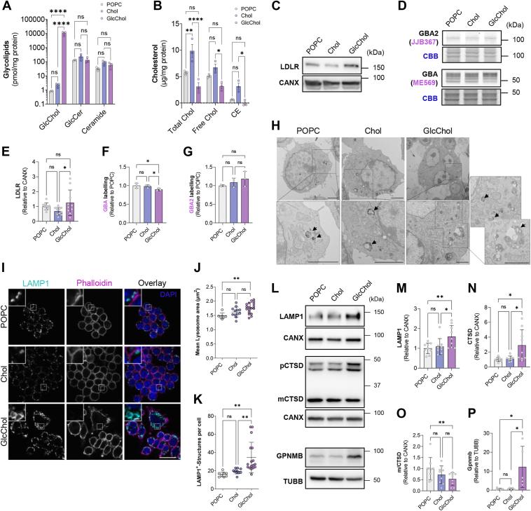
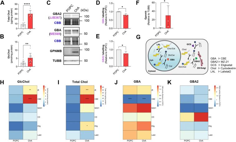
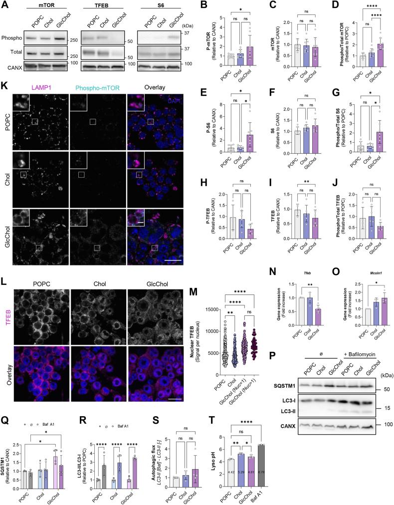
Atherosclerosis can be described as a local acquired lysosomal storage disorder (LSD), resulting from the build-up of undegraded material in lysosomes. Atherosclerotic foam cells accumulate cholesterol (Chol) and glycosphingolipids (GSLs) within lysosomes. This constitutes the ideal milieu for the formation of a side product of lysosomal storage: glucosylated cholesterol (GlcChol), previously found in several LSDs. Using LC-MS/MS, we demonstrated that GlcChol is abundant in atherosclerotic lesions. Patients suffering from cardiovascular diseases presented unaltered plasma GlcChol levels but slightly elevated GlcChol/Chol ratios. Furthermore, we mimicked GlcChol formation in vitro by exposing macrophages (Mφ) to a pro-atherogenic oxidized cholesteryl ester, an atherosclerosis foam cell model. Additionally, Mφ exposed to GlcChol exhibited an enlarged and multinucleated phenotype. These Mφ present signs of decreased proliferation and reduced pro-inflammatory capacity. Mechanistically, the process seems to be associated with activating the AMPK signaling pathway and the cyclin-dependent kinase inhibitor 1 (CDKN1A/p21), in response to DNA damage inflicted by reactive oxygen species (ROS). At the organelle level, exposure to GlcChol impacted the lysosomal compartment, resulting in the activation of the mTOR signaling pathway and lysosomal biogenesis mediated by the transcription factor EB (TFEB). This suggests that high concentrations of GlcChol impact cellular homeostasis. In contrast, under this threshold, GlcChol formation most likely represents a relatively innocuous compensatory mechanism to cope with Chol and GSL build-up within lesions. Our findings demonstrate that glycosidase-mediated lipid modifications may play a role in the etiology of genetic and acquired LSDs, warranting further investigation.

摘要

动脉粥样硬化可被描述为一种局部获得性溶酶体贮积症(LSD),由溶酶体内未降解物质的积累所致。动脉粥样硬化泡沫细胞在溶酶体内积累胆固醇(Chol)和糖鞘脂(GSLs)。这构成了形成溶酶体贮积症副产物——糖基化胆固醇(GlcChol)的理想环境,此前在几种溶酶体贮积症中都发现过这种物质。通过液相色谱 - 串联质谱法(LC - MS/MS),我们证明了GlcChol在动脉粥样硬化病变中含量丰富。患有心血管疾病的患者血浆GlcChol水平未改变,但GlcChol/Chol比值略有升高。此外,我们通过将巨噬细胞(Mφ)暴露于促动脉粥样硬化的氧化胆固醇酯(一种动脉粥样硬化泡沫细胞模型),在体外模拟了GlcChol的形成。此外,暴露于GlcChol的Mφ表现出增大的多核表型。这些Mφ呈现出增殖减少和促炎能力降低的迹象。从机制上讲,该过程似乎与激活AMPK信号通路和细胞周期蛋白依赖性激酶抑制剂1(CDKN1A/p21)有关,以应对活性氧(ROS)造成的DNA损伤。在细胞器水平上,暴露于GlcChol会影响溶酶体区室,导致mTOR信号通路的激活以及由转录因子EB(TFEB)介导的溶酶体生物发生。这表明高浓度的GlcChol会影响细胞内稳态。相比之下,在这个阈值以下,GlcChol的形成很可能代表了一种相对无害的补偿机制,以应对病变内Chol和GSL的积累。我们的研究结果表明,糖苷酶介导的脂质修饰可能在遗传性和获得性溶酶体贮积症的病因学中起作用,值得进一步研究。

https://cdn.ncbi.nlm.nih.gov/pmc/blobs/00fa/12197965/e0921f48cbe1/gr6.jpg
https://cdn.ncbi.nlm.nih.gov/pmc/blobs/00fa/12197965/ac69aff5e10c/ga1.jpg
https://cdn.ncbi.nlm.nih.gov/pmc/blobs/00fa/12197965/ac8ef571a135/gr1.jpg
https://cdn.ncbi.nlm.nih.gov/pmc/blobs/00fa/12197965/f6e6f345b4af/gr2.jpg
https://cdn.ncbi.nlm.nih.gov/pmc/blobs/00fa/12197965/5c47ed471c70/gr3.jpg
https://cdn.ncbi.nlm.nih.gov/pmc/blobs/00fa/12197965/43ac2348485f/gr4.jpg
https://cdn.ncbi.nlm.nih.gov/pmc/blobs/00fa/12197965/8070f52a24fb/gr5.jpg
https://cdn.ncbi.nlm.nih.gov/pmc/blobs/00fa/12197965/e0921f48cbe1/gr6.jpg
https://cdn.ncbi.nlm.nih.gov/pmc/blobs/00fa/12197965/ac69aff5e10c/ga1.jpg
https://cdn.ncbi.nlm.nih.gov/pmc/blobs/00fa/12197965/ac8ef571a135/gr1.jpg
https://cdn.ncbi.nlm.nih.gov/pmc/blobs/00fa/12197965/f6e6f345b4af/gr2.jpg
https://cdn.ncbi.nlm.nih.gov/pmc/blobs/00fa/12197965/5c47ed471c70/gr3.jpg
https://cdn.ncbi.nlm.nih.gov/pmc/blobs/00fa/12197965/43ac2348485f/gr4.jpg
https://cdn.ncbi.nlm.nih.gov/pmc/blobs/00fa/12197965/8070f52a24fb/gr5.jpg
https://cdn.ncbi.nlm.nih.gov/pmc/blobs/00fa/12197965/e0921f48cbe1/gr6.jpg

相似文献

1
Glucosylated cholesterol accumulates in atherosclerotic lesions and impacts macrophage immune response.糖基化胆固醇在动脉粥样硬化病变中蓄积,并影响巨噬细胞免疫反应。
J Lipid Res. 2025 Jun;66(6):100825. doi: 10.1016/j.jlr.2025.100825. Epub 2025 May 15.
2
Systemic pharmacological treatments for chronic plaque psoriasis: a network meta-analysis.系统性药理学治疗慢性斑块状银屑病:网络荟萃分析。
Cochrane Database Syst Rev. 2021 Apr 19;4(4):CD011535. doi: 10.1002/14651858.CD011535.pub4.
3
Signs and symptoms to determine if a patient presenting in primary care or hospital outpatient settings has COVID-19.在基层医疗机构或医院门诊环境中,如果患者出现以下症状和体征,可判断其是否患有 COVID-19。
Cochrane Database Syst Rev. 2022 May 20;5(5):CD013665. doi: 10.1002/14651858.CD013665.pub3.
4
Systemic pharmacological treatments for chronic plaque psoriasis: a network meta-analysis.慢性斑块状银屑病的全身药理学治疗:一项网状Meta分析。
Cochrane Database Syst Rev. 2020 Jan 9;1(1):CD011535. doi: 10.1002/14651858.CD011535.pub3.
5
Pharmacological interventions for the prevention of bleeding in people undergoing elective hip or knee surgery: a systematic review and network meta-analysis.择期髋关节或膝关节手术患者预防出血的药物干预措施:系统评价和网络荟萃分析。
Cochrane Database Syst Rev. 2024 Jan 16;1(1):CD013295. doi: 10.1002/14651858.CD013295.pub2.
6
Drugs for preventing postoperative nausea and vomiting in adults after general anaesthesia: a network meta-analysis.成人全身麻醉后预防术后恶心呕吐的药物:网状Meta分析
Cochrane Database Syst Rev. 2020 Oct 19;10(10):CD012859. doi: 10.1002/14651858.CD012859.pub2.
7
Transcription Factor EB Overexpression through Glial Fibrillary Acidic Protein Promoter Disrupts Neuronal Lamination by Dysregulating Neurogenesis during Embryonic Development.通过胶质纤维酸性蛋白启动子过表达转录因子EB会在胚胎发育过程中通过失调神经发生来破坏神经元分层。
Dev Neurosci. 2025;47(1):40-54. doi: 10.1159/000538656. Epub 2024 Apr 18.
8
Interventions to reduce harm from continued tobacco use.减少持续吸烟危害的干预措施。
Cochrane Database Syst Rev. 2016 Oct 13;10(10):CD005231. doi: 10.1002/14651858.CD005231.pub3.
9
Smoking cessation medicines and e-cigarettes: a systematic review, network meta-analysis and cost-effectiveness analysis.戒烟药物和电子烟:系统评价、网络荟萃分析和成本效益分析。
Health Technol Assess. 2021 Oct;25(59):1-224. doi: 10.3310/hta25590.
10
Transfusion thresholds for guiding red blood cell transfusion.输血阈值指导红细胞输血。
Cochrane Database Syst Rev. 2021 Dec 21;12(12):CD002042. doi: 10.1002/14651858.CD002042.pub5.

本文引用的文献

1
Cell fusion dynamics: mechanisms of multinucleation in osteoclasts and macrophages.细胞融合动力学:破骨细胞和巨噬细胞多核化的机制
Inflamm Regen. 2024 Nov 27;44(1):49. doi: 10.1186/s41232-024-00360-3.
2
Photoprotective Melanin Is Maintained within Keratinocytes in Storage Lysosomes.光保护黑色素在角质形成细胞的储存溶酶体中得以维持。
J Invest Dermatol. 2025 May;145(5):1155-1165.e3. doi: 10.1016/j.jid.2024.08.023. Epub 2024 Sep 18.
3
Giant cells: multiple cells unite to survive.巨细胞:多个细胞联合以存活。
Front Cell Infect Microbiol. 2023 Sep 5;13:1220589. doi: 10.3389/fcimb.2023.1220589. eCollection 2023.
4
Cholesteryl hemiazelate identified in CVD patients causes in vitro and in vivo inflammation.在 CVD 患者中发现的胆甾醇半缩醛引起体内外炎症。
J Lipid Res. 2023 Sep;64(9):100419. doi: 10.1016/j.jlr.2023.100419. Epub 2023 Jul 21.
5
Oxidized cholesteryl ester induces exocytosis of dysfunctional lysosomes in lipidotic macrophages.氧化胆固醇酯诱导脂质巨噬细胞中功能失调的溶酶体的胞吐作用。
Traffic. 2023 Jul;24(7):284-307. doi: 10.1111/tra.12888. Epub 2023 May 2.
6
Rac1: A Regulator of Cell Migration and a Potential Target for Cancer Therapy.Rac1:细胞迁移的调节剂和癌症治疗的潜在靶点。
Molecules. 2023 Mar 27;28(7):2976. doi: 10.3390/molecules28072976.
7
Pathogenesis of giant cell arteritis with focus on cellular populations.巨细胞动脉炎的发病机制,重点关注细胞群体。
Front Med (Lausanne). 2022 Nov 17;9:1058600. doi: 10.3389/fmed.2022.1058600. eCollection 2022.
8
Giant Multinucleated Cells in Aging and Senescence-An Abridgement.衰老与细胞衰老过程中的巨型多核细胞——节略版
Biology (Basel). 2022 Jul 27;11(8):1121. doi: 10.3390/biology11081121.
9
Comparative lipid profiling of murine and human atherosclerotic plaques using high-resolution MALDI MSI.使用高分辨率 MALDI MSI 对鼠与人动脉粥样硬化斑块的脂质分布进行比较分析。
Pflugers Arch. 2022 Feb;474(2):231-242. doi: 10.1007/s00424-021-02643-x. Epub 2021 Nov 19.
10
Desmosterol suppresses macrophage inflammasome activation and protects against vascular inflammation and atherosclerosis.德斯莫甾醇可抑制巨噬细胞炎症小体激活,防止血管炎症和动脉粥样硬化。
Proc Natl Acad Sci U S A. 2021 Nov 23;118(47). doi: 10.1073/pnas.2107682118.