Suppr超能文献

NuMA的ADP核糖基化促进DNA单链断裂修复和转录。

ADP-ribosylation of NuMA promotes DNA single-strand break repair and transcription.

作者信息

Abugable Arwa A, Liao Chunyan, Antar Sarah, Dowson Matthew, El-Khamisy Sherif F

机构信息

School of Biosciences, Firth Court, University of Sheffield, Sheffield, UK; The Healthy Lifespan and Neuroscience Institutes, University of Sheffield, Sheffield, UK.

School of Biosciences, Firth Court, University of Sheffield, Sheffield, UK; The Healthy Lifespan and Neuroscience Institutes, University of Sheffield, Sheffield, UK; Medical Biochemistry and Molecular Biology Department, Faculty of Medicine, Mansoura University, Mansoura, Egypt.

出版信息

Cell Rep. 2025 Jun 24;44(6):115737. doi: 10.1016/j.celrep.2025.115737. Epub 2025 May 20.

Abstract

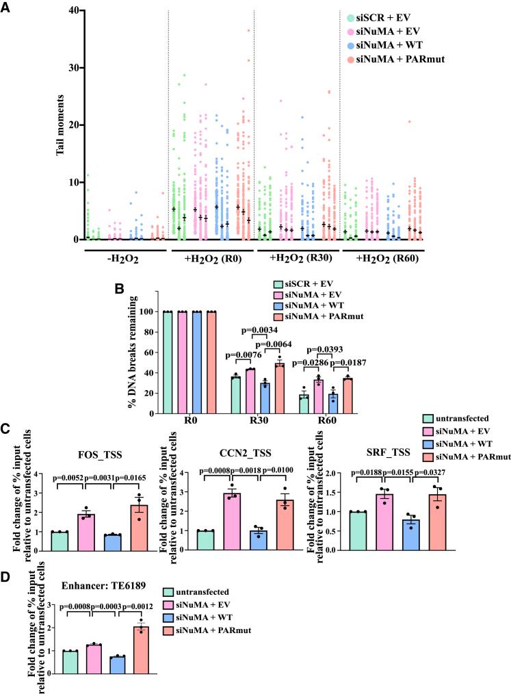
Single-strand breaks (SSBs) are prevalent DNA lesions implicated in genome instability. The nuclear mitotic apparatus protein (NuMA) has been reported to promote SSB repair (SSBR) and regulate transcription following oxidative stress. ADP-ribosylation, an important post-translational modification, regulates several processes, including chromatin remodeling, transcription, and DNA repair. To investigate its role in NuMA-dependent functions, we generated an ADP-ribosylation-deficient NuMA construct and report that NuMA ADP-ribosylation is required for its interaction with tyrosyl DNA phosphodiesterase 1 (TDP1), an SSBR player. Cells expressing ADP-ribosylation-deficient NuMA exhibit delayed SSBR kinetics following oxidative stress and reduced repair at promoter and enhancer regions, consistent with a role of NuMA in protecting non-coding regulatory regions from DNA damage. Furthermore, the expression of NuMA-regulated genes following oxidative stress requires ADP-ribosylation. Our findings demonstrate that ADP-ribosylation of NuMA promotes SSBR and transcription following oxidative stress, underscoring the importance of ADP-ribosylation in modulating DNA repair and gene expression.

摘要

单链断裂(SSB)是普遍存在的DNA损伤,与基因组不稳定有关。据报道,核有丝分裂器蛋白(NuMA)可促进单链断裂修复(SSBR)并在氧化应激后调节转录。ADP核糖基化是一种重要的翻译后修饰,可调节包括染色质重塑、转录和DNA修复在内的多个过程。为了研究其在NuMA依赖性功能中的作用,我们构建了一种ADP核糖基化缺陷的NuMA构建体,并报告NuMA的ADP核糖基化是其与酪氨酸DNA磷酸二酯酶1(TDP1,一种参与SSBR的蛋白)相互作用所必需的。表达ADP核糖基化缺陷型NuMA的细胞在氧化应激后表现出延迟的SSBR动力学,并且在启动子和增强子区域的修复减少,这与NuMA在保护非编码调控区域免受DNA损伤中的作用一致。此外,氧化应激后NuMA调控基因的表达需要ADP核糖基化。我们的研究结果表明,NuMA的ADP核糖基化在氧化应激后促进SSBR和转录,强调了ADP核糖基化在调节DNA修复和基因表达中的重要性。

https://cdn.ncbi.nlm.nih.gov/pmc/blobs/fe94/12187637/358e01af9af7/fx1.jpg

文献检索

告别复杂PubMed语法,用中文像聊天一样搜索,搜遍4000万医学文献。AI智能推荐,让科研检索更轻松。

立即免费搜索

文件翻译

保留排版,准确专业,支持PDF/Word/PPT等文件格式,支持 12+语言互译。

免费翻译文档

深度研究

AI帮你快速写综述,25分钟生成高质量综述,智能提取关键信息,辅助科研写作。

立即免费体验