Suppr超能文献

内皮细胞外囊泡miR-423-5p在缺血再灌注损伤后调节微血管稳态和肾功能。

Endothelial extracellular vesicle miR-423-5p regulates microvascular homeostasis and renal function after ischemia-reperfusion injury.

作者信息

Migneault Francis, Kim Hyunyun, Doreille Alice, Lan Shanshan, Gendron Alexis, Normand Marie-Hélène, Rimbaud Annie Karakeussian, Dupont Martin, Bourdeau Isabelle, Bonneil Éric, Turgeon Julie, Dussault Sylvie, Thibault Pierre, Dieudé Mélanie, Boilard Éric, Rivard Alain, Cardinal Héloïse, Hébert Marie-Josée

机构信息

Centre de Recherche, Centre Hospitalier de l'Université de Montréal (CRCHUM), Montréal, Québec, Canada.

Canadian Donation and Transplantation Research Program (CDTRP), Edmonton, Alberta, Canada.

出版信息

JCI Insight. 2025 May 22;10(10). doi: 10.1172/jci.insight.181937.

Abstract

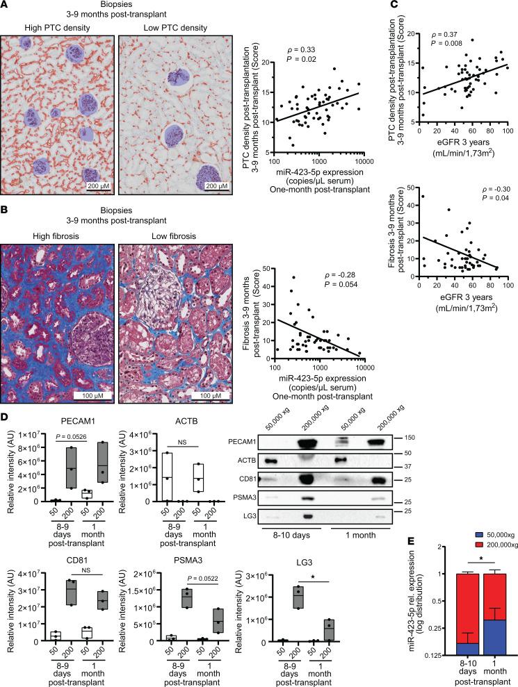
Microvascular rarefaction substantially contributes to renal dysfunction following ischemia-reperfusion injury (IRI). We characterized the microRNA signature of extracellular vesicles (EVs) released during endothelial apoptosis to identify biomarkers and regulators of microvascular rarefaction and renal dysfunction. Using in vitro models and RNA-Seq, we found miR-423-5p, let-7b-5p, and let-7c-5p enriched in small EVs from apoptotic endothelial cells. In mouse models of renal IRI and a cohort of 51 patients who have undergone renal transplant with delayed graft function, serum miR-423-5p correlated with circulating EVs, while let-7b-5p and let-7c-5p were also present in free form. Early acute kidney injury saw increased serum miR-423-5p levels linked to small EVs with endothelial markers. Over time, higher serum miR-423-5p levels were associated with large EVs and correlated with greater renal microvascular density and reduced fibrosis. Microvascular density and fibrosis predicted renal function 3 years after transplantation. We explored miR-423-5p's role in renal homeostasis, finding that its injection during renal IRI preserved microvascular density and inhibited fibrosis. Endothelial cells transfected with miR-423-5p showed enhanced resistance to apoptosis, increased migration, and angiogenesis. Localized miR-423-5p injection in hindlimb ischemia model accelerated revascularization. These findings position miR-423-5p as a predictor of renal microvascular rarefaction and fibrosis, highlighting potential strategies for preserving renal function.

摘要

微血管稀疏在缺血再灌注损伤(IRI)后的肾功能障碍中起重要作用。我们对内皮细胞凋亡期间释放的细胞外囊泡(EVs)的微小RNA特征进行了表征,以鉴定微血管稀疏和肾功能障碍的生物标志物及调节因子。利用体外模型和RNA测序,我们发现凋亡内皮细胞来源的小EVs中富含miR-423-5p、let-7b-5p和let-7c-5p。在肾IRI小鼠模型以及51例发生移植肾功能延迟的肾移植患者队列中,血清miR-423-5p与循环EVs相关,而let-7b-5p和let-7c-5p也以游离形式存在。早期急性肾损伤时,血清miR-423-5p水平升高与带有内皮标志物的小EVs有关。随着时间推移,较高的血清miR-423-5p水平与大EVs相关,并与更高的肾微血管密度和减轻的纤维化相关。微血管密度和纤维化可预测移植后3年的肾功能。我们探讨了miR-423-5p在肾脏稳态中的作用,发现其在肾IRI期间注射可保留微血管密度并抑制纤维化。用miR-423-5p转染的内皮细胞对凋亡的抵抗力增强,迁移和血管生成增加。在下肢缺血模型中局部注射miR-4故3-5p可加速血管再通。这些发现将miR-423-5p定位为肾微血管稀疏和纤维化的预测指标,突出了保护肾功能的潜在策略。

https://cdn.ncbi.nlm.nih.gov/pmc/blobs/25a7/12128966/5866d56cd51f/jciinsight-10-181937-g209.jpg

文献检索

告别复杂PubMed语法,用中文像聊天一样搜索,搜遍4000万医学文献。AI智能推荐,让科研检索更轻松。

立即免费搜索

文件翻译

保留排版,准确专业,支持PDF/Word/PPT等文件格式,支持 12+语言互译。

免费翻译文档

深度研究

AI帮你快速写综述,25分钟生成高质量综述,智能提取关键信息,辅助科研写作。

立即免费体验