Suppr超能文献

Diegensis玻璃海鞘全群体的单细胞转录组分析:对组织特化和芽球形成的见解

Single-cell transcriptomic profiling of the whole colony of Botrylloides diegensis: insights into tissue specialization and blastogenesis.

作者信息

Temiz Berivan, Meier Michael, Wilson Megan J

机构信息

Developmental Biology and Genomics Laboratory, Department of Anatomy, Otago School of Biomedical Sciences, University of Otago, PO Box 56, Dunedin 9054, New Zealand.

Department of Pathology, University of Otago, Dunedin 9054, New Zealand.

出版信息

Development. 2025 Oct 15;152(20). doi: 10.1242/dev.204265. Epub 2025 Jun 17.

Abstract

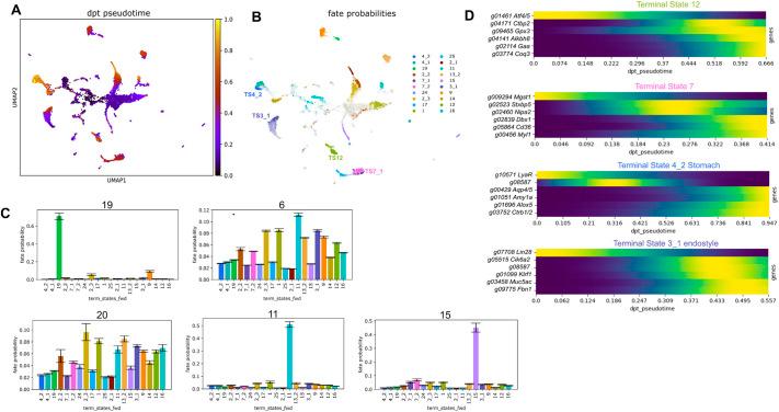
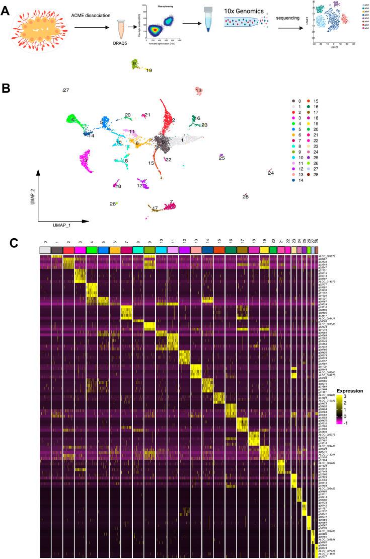
Botrylloides diegensis is a colonial ascidian that has been the focus of developmental, evolutionary and regeneration research. In this study, we performed single-cell RNA sequencing (scRNA-seq) of an entire B. diegensis colony, including zooids, buds and vascular tunics, to resolve cellular heterogeneity and to identify cell and tissue markers. We identified 29 major cell clusters within the colony and used in situ hybridization to examine the spatial expression of cluster marker genes. Numerous tissue types were identified at the molecular level, including blood cells and zooid tissues, such as the branchial epithelium, stomach and endostyle. Distinct cluster markers were identified for specific regions of the stomach epithelium, highlighting the specialization of these regions and the strength of using scRNA-seq to explore their functionality. Cell trajectory projections highlighted the early appearance of progenitor clusters, whereas more differentiated zooid-related tissues appeared later in the developmental path. This study provides a valuable resource for understanding the development, tissue function and regeneration of B. diegensis. It demonstrates the power of scRNA-seq to define cell types and tissues in complex colonial organisms.

摘要

迪氏菊海鞘是一种群体海鞘,一直是发育、进化和再生研究的重点。在本研究中,我们对整个迪氏菊海鞘群体进行了单细胞RNA测序(scRNA-seq),包括游动孢子、芽体和血管被膜,以解析细胞异质性并鉴定细胞和组织标志物。我们在群体中鉴定出29个主要细胞簇,并使用原位杂交来检测簇标记基因的空间表达。在分子水平上鉴定出了许多组织类型,包括血细胞和游动孢子组织,如鳃上皮、胃和内柱。为胃上皮的特定区域鉴定出了独特的簇标记,突出了这些区域的特化以及使用scRNA-seq探索其功能的优势。细胞轨迹预测突出了祖细胞簇的早期出现,而更多分化的与游动孢子相关的组织在发育路径中出现得较晚。本研究为理解迪氏菊海鞘的发育、组织功能和再生提供了宝贵资源。它展示了scRNA-seq在定义复杂群体生物中的细胞类型和组织方面的强大作用。

https://cdn.ncbi.nlm.nih.gov/pmc/blobs/f179/12212465/448efdcd92d6/develop-152-204265-g1.jpg

文献检索

告别复杂PubMed语法,用中文像聊天一样搜索,搜遍4000万医学文献。AI智能推荐,让科研检索更轻松。

立即免费搜索

文件翻译

保留排版,准确专业,支持PDF/Word/PPT等文件格式,支持 12+语言互译。

免费翻译文档

深度研究

AI帮你快速写综述,25分钟生成高质量综述,智能提取关键信息,辅助科研写作。

立即免费体验