• 文献检索
  • 文档翻译
  • 深度研究
  • 学术资讯
  • Suppr Zotero 插件Zotero 插件
  • 邀请有礼
  • 套餐&价格
  • 历史记录
应用&插件
Suppr Zotero 插件Zotero 插件浏览器插件Mac 客户端Windows 客户端微信小程序
定价
高级版会员购买积分包购买API积分包
服务
文献检索文档翻译深度研究API 文档MCP 服务
关于我们
关于 Suppr公司介绍联系我们用户协议隐私条款
关注我们

Suppr 超能文献

核心技术专利:CN118964589B侵权必究
粤ICP备2023148730 号-1Suppr @ 2026

文献检索

告别复杂PubMed语法,用中文像聊天一样搜索,搜遍4000万医学文献。AI智能推荐,让科研检索更轻松。

立即免费搜索

文件翻译

保留排版,准确专业,支持PDF/Word/PPT等文件格式,支持 12+语言互译。

免费翻译文档

深度研究

AI帮你快速写综述,25分钟生成高质量综述,智能提取关键信息,辅助科研写作。

立即免费体验

秦岭地区两个物种的基因组测序与特征分析:对进化动态和次生代谢产物潜力的洞察

Genomic Sequencing and Characterization of Two Species from the Qinling Region: Insights into Evolutionary Dynamics and Secondary Metabolite Potential.

作者信息

Qi Jianzhao, Kang Shijie, Zhang Ming, Qi Shen, Li Yulai, Vadim Khassanov, Du Shuangtian, Li Minglei

机构信息

Shaanxi Key Laboratory of Natural Products & Chemical Biology, College of Chemistry & Pharmacy, Northwest A&F University, Yangling, Xianyang 712100, China.

Center of Edible Fungi, Northwest A&F University, Yangling, Xianyang 712100, China.

出版信息

J Fungi (Basel). 2025 May 20;11(5):395. doi: 10.3390/jof11050395.

DOI:10.3390/jof11050395
PMID:40422729
原文链接:https://pmc.ncbi.nlm.nih.gov/articles/PMC12113221/
Abstract

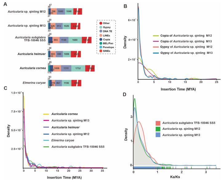
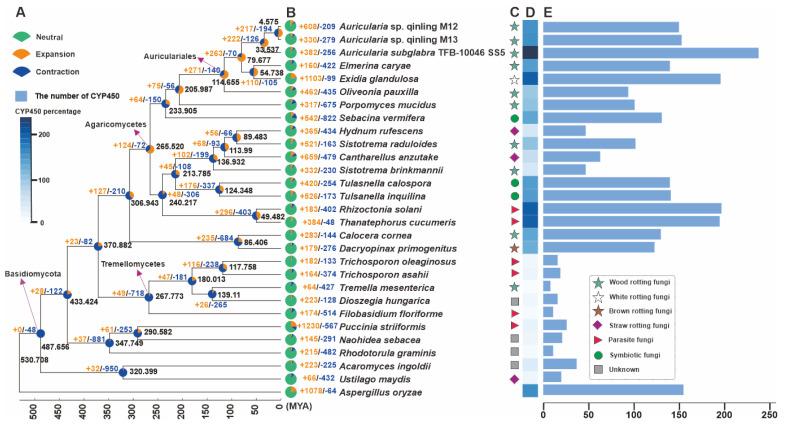
mushrooms, common bulk edible fungi, have considerable culinary and medicinal value. The Qinling region, represented by Zhashui County, is the main production area of mushrooms in China. In this study, two wild strains, M12 and M13, selected from the Qinling region for their desirable horticultural traits after domestication, were sequenced and characterized. Sequencing assembly results based on Illumina NovaSeq and PacBio Sequel II HiFi showed that the M12 genome was 56.04 Mbp in size, with 2.58% heterozygosity and 14.13% repetitive sequences, and was anchored on 12 chromosomes using HI-C technology. In contrast, the M13 genome was 52.10 Mbp, showed 2.34% heterozygosity, 13.89% repetitive sequences, and was assembled into 12 scaffolds. Collinearity analysis revealed extensive homologous regions between the M12 and M13 genomes. Phylogenetic analysis suggested that the divergence between M12 and M13 occurred approximately 4.575 million years ago (MYAs), while their divergence from TFB-10046 SS5 occurred approximately 33.537 MYAs. Analyses of CYP450, carbohydrate-active enzymes (CAZymes), and gene family expansion/contraction revealed distinct genomic features between the two strains. SSR and LTR insertion time analyses revealed the genome dynamics of the two strains during their evolution. Analysis of secondary metabolite-associated biosynthetic gene clusters (BGCs) provides powerful clues to understand the origin of bioactive compounds in the mushroom. This work represents the first genome sequencing of the species derived from the Qinling region. These results not only enriched our understanding of the genome but also provided an important genomic resource and theoretical basis for the subsequent genetic breeding, functional gene mining, and development of medicinal components of species.

摘要

蘑菇作为常见的大宗可食用真菌,具有相当高的烹饪和药用价值。以柞水县为代表的秦岭地区是中国蘑菇的主要产区。在本研究中,从秦岭地区选取了两个野生菌株M12和M13,它们在驯化后具有优良的园艺性状,并对其进行了测序和特征分析。基于Illumina NovaSeq和PacBio Sequel II HiFi的测序组装结果表明,M12基因组大小为56.04 Mbp,杂合度为2.58%,重复序列为14.13%,并使用Hi-C技术将其锚定在12条染色体上。相比之下,M13基因组大小为52.10 Mbp,杂合度为2.34%,重复序列为13.89%,并组装成12个支架。共线性分析揭示了M12和M13基因组之间广泛的同源区域。系统发育分析表明,M12和M13之间的分化发生在大约457.5万年前(百万年前),而它们与TFB - 10046 SS5的分化发生在大约3353.7万年前。对细胞色素P450、碳水化合物活性酶(CAZymes)和基因家族扩增/收缩的分析揭示了这两个菌株之间不同的基因组特征。SSR和LTR插入时间分析揭示了这两个菌株在进化过程中的基因组动态。对次生代谢物相关生物合成基因簇(BGCs)的分析为理解蘑菇中生物活性化合物的起源提供了有力线索。这项工作代表了来自秦岭地区该物种的首次基因组测序。这些结果不仅丰富了我们对该基因组的认识,也为后续该物种的遗传育种、功能基因挖掘和药用成分开发提供了重要的基因组资源和理论基础。

https://cdn.ncbi.nlm.nih.gov/pmc/blobs/263a/12113221/539a58dcbae5/jof-11-00395-g006.jpg
https://cdn.ncbi.nlm.nih.gov/pmc/blobs/263a/12113221/3a2f9188d92a/jof-11-00395-g001.jpg
https://cdn.ncbi.nlm.nih.gov/pmc/blobs/263a/12113221/840817548b9a/jof-11-00395-g002.jpg
https://cdn.ncbi.nlm.nih.gov/pmc/blobs/263a/12113221/453c0d994488/jof-11-00395-g003.jpg
https://cdn.ncbi.nlm.nih.gov/pmc/blobs/263a/12113221/8ede6af44bc1/jof-11-00395-g004.jpg
https://cdn.ncbi.nlm.nih.gov/pmc/blobs/263a/12113221/859132eb10f2/jof-11-00395-g005.jpg
https://cdn.ncbi.nlm.nih.gov/pmc/blobs/263a/12113221/539a58dcbae5/jof-11-00395-g006.jpg
https://cdn.ncbi.nlm.nih.gov/pmc/blobs/263a/12113221/3a2f9188d92a/jof-11-00395-g001.jpg
https://cdn.ncbi.nlm.nih.gov/pmc/blobs/263a/12113221/840817548b9a/jof-11-00395-g002.jpg
https://cdn.ncbi.nlm.nih.gov/pmc/blobs/263a/12113221/453c0d994488/jof-11-00395-g003.jpg
https://cdn.ncbi.nlm.nih.gov/pmc/blobs/263a/12113221/8ede6af44bc1/jof-11-00395-g004.jpg
https://cdn.ncbi.nlm.nih.gov/pmc/blobs/263a/12113221/859132eb10f2/jof-11-00395-g005.jpg
https://cdn.ncbi.nlm.nih.gov/pmc/blobs/263a/12113221/539a58dcbae5/jof-11-00395-g006.jpg

相似文献

1
Genomic Sequencing and Characterization of Two Species from the Qinling Region: Insights into Evolutionary Dynamics and Secondary Metabolite Potential.秦岭地区两个物种的基因组测序与特征分析:对进化动态和次生代谢产物潜力的洞察
J Fungi (Basel). 2025 May 20;11(5):395. doi: 10.3390/jof11050395.
2
Genomic Analyses Provide Insights Into the Evolutionary History and Genetic Diversity of Species.基因组分析为洞察物种的进化历史和遗传多样性提供了线索。
Front Microbiol. 2019 Oct 1;10:2255. doi: 10.3389/fmicb.2019.02255. eCollection 2019.
3
Comparative Genomic Analysis of Two Monokaryons of Hei29.黑29两个单核体的比较基因组分析
J Fungi (Basel). 2025 Feb 6;11(2):122. doi: 10.3390/jof11020122.
4
Chromosome-Level Genome Sequences, Comparative Genomic Analyses, and Secondary-Metabolite Biosynthesis Evaluation of the Medicinal Edible Mushroom Laetiporus sulphureus.黄伞(Laetiporus sulphureus)的染色体水平基因组序列、比较基因组分析和次生代谢产物生物合成评价。
Microbiol Spectr. 2022 Oct 26;10(5):e0243922. doi: 10.1128/spectrum.02439-22. Epub 2022 Oct 6.
5
Haplotype-Phased Chromosome-Level Genome Assembly of , a Typical Traditional Chinese Medicine Fungus.一种典型的中药真菌的单倍型定相染色体水平基因组组装
J Fungi (Basel). 2025 Feb 19;11(2):163. doi: 10.3390/jof11020163.
6
High-quality genome assembly and multi-omics analysis of pigment synthesis pathway in ..中色素合成途径的高质量基因组组装和多组学分析
Front Microbiol. 2023 Jun 15;14:1211795. doi: 10.3389/fmicb.2023.1211795. eCollection 2023.
7
Comparative Genomic Analysis and Metabolic Potential Profiling of a Novel Culinary-Medicinal Mushroom, (Basidiomycota).一种新型药食两用蘑菇(担子菌门)的比较基因组分析与代谢潜能剖析
J Fungi (Basel). 2023 Oct 15;9(10):1018. doi: 10.3390/jof9101018.
8
Complete mitochondrial genomic sequence of (Auriculariaceae), an edible Chinese mushroom.中国可食用蘑菇木耳科的线粒体全基因组序列
Mitochondrial DNA B Resour. 2023 Oct 16;8(10):1109-1113. doi: 10.1080/23802359.2023.2268759. eCollection 2023.
9
Whole genome sequence of Auricularia heimuer (Basidiomycota, Fungi), the third most important cultivated mushroom worldwide.全球第三大重要栽培菇种——黑木耳(担子菌门,真菌)的全基因组序列。
Genomics. 2019 Jan;111(1):50-58. doi: 10.1016/j.ygeno.2017.12.013. Epub 2017 Dec 27.
10
Genome Sequence Analysis of Combined with Genetic Linkage Map.结合遗传连锁图谱的基因组序列分析
J Fungi (Basel). 2020 Mar 16;6(1):37. doi: 10.3390/jof6010037.

本文引用的文献

1
Trichaptum biforme (Pallidohirschioporus biformis) genome decoding provides insights into carbohydrate degradation and polysaccharide synthesis.双色拟层孔菌(苍白多孔菌双色变种)基因组解码为碳水化合物降解和多糖合成提供了见解。
Genomics. 2025 May;117(3):111057. doi: 10.1016/j.ygeno.2025.111057. Epub 2025 May 10.
2
Haplotype-Phased Chromosome-Level Genome Assembly of , a Typical Traditional Chinese Medicine Fungus.一种典型的中药真菌的单倍型定相染色体水平基因组组装
J Fungi (Basel). 2025 Feb 19;11(2):163. doi: 10.3390/jof11020163.
3
Bioactive components, pharmacological properties and underlying mechanism of spore oil: A review.
孢子油的生物活性成分、药理特性及潜在机制:综述
Chin Herb Med. 2024 Jan 17;16(3):375-391. doi: 10.1016/j.chmed.2023.09.007. eCollection 2024 Jul.
4
De novo genome assembly and functional insights of the first commercial pink Auricularia cornea.从头组装首个商业化粉红银耳基因组及其功能解析。
Genomics. 2024 Sep;116(5):110902. doi: 10.1016/j.ygeno.2024.110902. Epub 2024 Jul 23.
5
Genome-wide characterization and metabolite profiling of Cyathus olla: insights into the biosynthesis of medicinal compounds.全面解析 Cyathus olla 的基因组并进行代谢物分析:深入了解药用化合物的生物合成途径。
BMC Genomics. 2024 Jun 19;25(1):618. doi: 10.1186/s12864-024-10528-3.
6
Effects of Auricularia auricula-judae (Bull.) Quél. polysaccharide acid hydrolysate on glucose metabolism in diabetic mice under oxidative stress.银耳多糖酸水解物对氧化应激糖尿病小鼠糖代谢的影响。
Phytomedicine. 2024 Jun;128:155485. doi: 10.1016/j.phymed.2024.155485. Epub 2024 Feb 27.
7
Interactive Tree of Life (iTOL) v6: recent updates to the phylogenetic tree display and annotation tool.交互式生命树 (iTOL) v6:系统发育树显示和注释工具的最新更新。
Nucleic Acids Res. 2024 Jul 5;52(W1):W78-W82. doi: 10.1093/nar/gkae268.
8
Metabolomic profiling reveals biomarkers for diverse flesh colors in jelly fungi (Auricularia cornea).代谢组学分析揭示了耳状银耳(银耳科)不同果肉颜色的生物标志物。
Food Chem. 2024 Jul 15;446:138906. doi: 10.1016/j.foodchem.2024.138906. Epub 2024 Mar 9.
9
Comparative Genomic Analysis and Metabolic Potential Profiling of a Novel Culinary-Medicinal Mushroom, (Basidiomycota).一种新型药食两用蘑菇(担子菌门)的比较基因组分析与代谢潜能剖析
J Fungi (Basel). 2023 Oct 15;9(10):1018. doi: 10.3390/jof9101018.
10
compleasm: a faster and more accurate reimplementation of BUSCO.compleasm:更快更准确的 BUSCO 重实现。
Bioinformatics. 2023 Oct 3;39(10). doi: 10.1093/bioinformatics/btad595.