• 文献检索
  • 文档翻译
  • 深度研究
  • 学术资讯
  • Suppr Zotero 插件Zotero 插件
  • 邀请有礼
  • 套餐&价格
  • 历史记录
应用&插件
Suppr Zotero 插件Zotero 插件浏览器插件Mac 客户端Windows 客户端微信小程序
定价
高级版会员购买积分包购买API积分包
服务
文献检索文档翻译深度研究API 文档MCP 服务
关于我们
关于 Suppr公司介绍联系我们用户协议隐私条款
关注我们

Suppr 超能文献

核心技术专利:CN118964589B侵权必究
粤ICP备2023148730 号-1Suppr @ 2026

文献检索

告别复杂PubMed语法,用中文像聊天一样搜索,搜遍4000万医学文献。AI智能推荐,让科研检索更轻松。

立即免费搜索

文件翻译

保留排版,准确专业,支持PDF/Word/PPT等文件格式,支持 12+语言互译。

免费翻译文档

深度研究

AI帮你快速写综述,25分钟生成高质量综述,智能提取关键信息,辅助科研写作。

立即免费体验

一项针对肥胖成人的远程提供的GLP-1受体激动剂支持的专科体重管理计划:回顾性服务评估

A Remotely Delivered GLP-1RA-Supported Specialist Weight Management Program in Adults Living With Obesity: Retrospective Service Evaluation.

作者信息

Richards Rebecca, Whitman Michael, Wren Gina, Campion Peta

机构信息

Second Nature, London, United Kingdom.

Nuffield Department of Primary Care Health Sciences, University of Oxford, Oxford, United Kingdom.

出版信息

JMIR Form Res. 2025 Jun 30;9:e72577. doi: 10.2196/72577.

DOI:10.2196/72577
PMID:40434299
原文链接:https://pmc.ncbi.nlm.nih.gov/articles/PMC12260464/
Abstract

BACKGROUND

Limited access to specialist weight management services restricts the implementation of novel pharmacotherapies for obesity such as glucagon-like peptide-1 receptor agonists (GLP-1RAs) in the UK National Health Service (NHS). Second Nature, a commercial digital health company, offers a remotely delivered program combining a GLP-1RA medication (semaglutide) with digital behavioral support, potentially providing a scalable solution. However, evidence for long-term effectiveness in this real-world context is limited.

OBJECTIVE

This study aimed to evaluate the 12-month effectiveness, feasibility, acceptability, and potential cost-effectiveness of the remotely delivered, semaglutide-supported weight management program by Second Nature.

METHODS

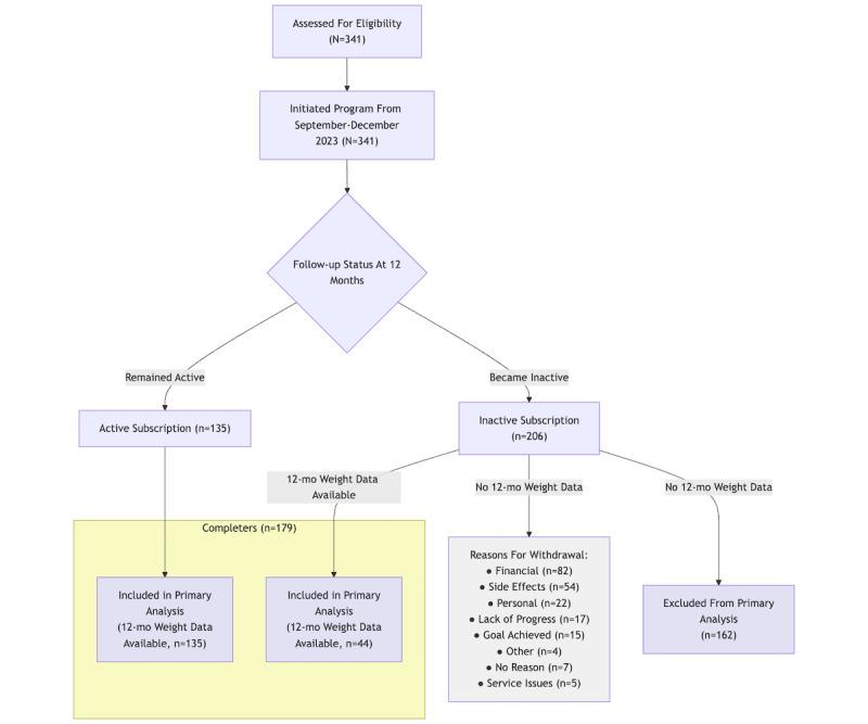
This retrospective service evaluation analyzed data from participants who initiated the program between September and December 2023. The primary outcome was weight change at 12 months among participants with available data (completers). Secondary outcomes included retention, program engagement (measured by views of the Home screen in the app), behavioral changes, side effects, participant experience (qualitative analysis), and a comparative cost analysis against an NHS specialist weight management service. An "active subscription" was defined as maintaining a paid subscription for the full 12-month period. Descriptive statistics and paired 2-tailed t tests evaluated outcomes.

RESULTS

Data from 341 participants were included at baseline (282/341, 82.7% women; mean age 49, SD 11.1 years; mean baseline BMI 37.9, SD 6.9 kg/m). At 12 months, 39.6% (135/206) maintained an active subscription, while 60.4% (206/341) became inactive. Weight data at 12 months were available for 179 participants (52.5% of the baseline cohort; 100% of active and 19.4% of inactive participants). Among completers who maintained an active subscription, the mean weight loss was 20.0 kg (SD 8.7 kg; P<.001), representing 19.1% of starting weight. Overall, 77.7% (139/179) of completers achieved ≥10% weight loss and 61.5% (110/179) achieved ≥15%. Program engagement declined over time. Side effects also decreased, with 69.6% (81/116) of respondents reporting none by month 12. Most participants completing the 12-month survey reported positive (41/120, 34.2%) or neutral (68/120, 56.7%) experiences.

CONCLUSIONS

This evaluation suggests that remotely delivered GLP-1RA-supported weight management can achieve significant weight loss in participants remaining engaged for 12 months. However, the high rate of withdrawal limits generalizability. The program appears feasible, acceptable, and potentially cost-effective for completers. Further research, ideally in public health care settings using intent-to-treat analyses, is needed to confirm clinical outcomes, assess sustained results, and understand factors influencing retention.

摘要

背景

在英国国家医疗服务体系(NHS)中,获得专科体重管理服务的机会有限,这限制了新型肥胖药物疗法(如胰高血糖素样肽-1受体激动剂(GLP-1RAs))的应用。商业数字健康公司Second Nature提供了一个远程提供的项目,该项目将GLP-1RA药物(司美格鲁肽)与数字行为支持相结合,有可能提供一种可扩展的解决方案。然而,在这种实际应用场景中,关于长期有效性的证据有限。

目的

本研究旨在评估Second Nature远程提供的、司美格鲁肽支持的体重管理项目的12个月有效性、可行性、可接受性及潜在成本效益。

方法

这项回顾性服务评估分析了2023年9月至12月启动该项目的参与者的数据。主要结局是有可用数据的参与者(完成者)在12个月时的体重变化。次要结局包括留存率、项目参与度(通过应用程序主屏幕的浏览量衡量)、行为变化、副作用、参与者体验(定性分析)以及与NHS专科体重管理服务的成本对比分析。“有效订阅”定义为在整个12个月期间维持付费订阅。描述性统计和配对双尾t检验用于评估结局。

结果

341名参与者的基线数据纳入分析(282/341,82.7%为女性;平均年龄49岁,标准差11.1岁;平均基线体重指数37.9,标准差6.9kg/m²)。在12个月时,39.6%(135/206)维持有效订阅,而60.4%(206/341)不再订阅。12个月时的体重数据可用于179名参与者(占基线队列的52.5%;有效订阅者的100%,不再订阅者的19.4%)。在维持有效订阅的完成者中,平均体重减轻20.0kg(标准差8.7kg;P<0.001),占起始体重的19.1%。总体而言,77.7%(139/179)的完成者体重减轻≥10%,61.5%(110/179)的完成者体重减轻≥15%。项目参与度随时间下降。副作用也有所减少,到第12个月时,69.6%(81/116)的受访者表示无副作用。完成12个月调查的大多数参与者报告了积极(41/120,34.2%)或中性(68/120,56.7%)的体验。

结论

该评估表明,远程提供的GLP-1RA支持的体重管理可使持续参与12个月的参与者实现显著体重减轻。然而,高退出率限制了其普遍性。该项目对完成者而言似乎可行、可接受且具有潜在成本效益。需要进一步研究,理想情况下是在公共卫生保健环境中采用意向性分析,以确认临床结局、评估持续效果并了解影响留存的因素。

https://cdn.ncbi.nlm.nih.gov/pmc/blobs/810e/12260464/49dd45155055/formative_v9i1e72577_fig2.jpg
https://cdn.ncbi.nlm.nih.gov/pmc/blobs/810e/12260464/05da6fce52e4/formative_v9i1e72577_fig1.jpg
https://cdn.ncbi.nlm.nih.gov/pmc/blobs/810e/12260464/49dd45155055/formative_v9i1e72577_fig2.jpg
https://cdn.ncbi.nlm.nih.gov/pmc/blobs/810e/12260464/05da6fce52e4/formative_v9i1e72577_fig1.jpg
https://cdn.ncbi.nlm.nih.gov/pmc/blobs/810e/12260464/49dd45155055/formative_v9i1e72577_fig2.jpg

相似文献

1
A Remotely Delivered GLP-1RA-Supported Specialist Weight Management Program in Adults Living With Obesity: Retrospective Service Evaluation.一项针对肥胖成人的远程提供的GLP-1受体激动剂支持的专科体重管理计划:回顾性服务评估
JMIR Form Res. 2025 Jun 30;9:e72577. doi: 10.2196/72577.
2
The quantity, quality and findings of network meta-analyses evaluating the effectiveness of GLP-1 RAs for weight loss: a scoping review.评估胰高血糖素样肽-1受体激动剂(GLP-1 RAs)减肥效果的网状Meta分析的数量、质量及结果:一项范围综述
Health Technol Assess. 2025 Jun 25:1-73. doi: 10.3310/SKHT8119.
3
Computer and mobile technology interventions for self-management in chronic obstructive pulmonary disease.用于慢性阻塞性肺疾病自我管理的计算机和移动技术干预措施。
Cochrane Database Syst Rev. 2017 May 23;5(5):CD011425. doi: 10.1002/14651858.CD011425.pub2.
4
The Black Book of Psychotropic Dosing and Monitoring.《精神药物剂量与监测黑皮书》
Psychopharmacol Bull. 2024 Jul 8;54(3):8-59.
5
Factors Associated With Semaglutide Initiation Among Adults With Obesity.肥胖成年人中与司美格鲁肽起始治疗相关的因素。
JAMA Netw Open. 2025 Jan 2;8(1):e2455222. doi: 10.1001/jamanetworkopen.2024.55222.
6
What is the clinical effectiveness and cost-effectiveness of using drugs in treating obese patients in primary care? A systematic review.在初级保健中使用药物治疗肥胖患者的临床效果和成本效益如何?系统评价。
Health Technol Assess. 2012;16(5):iii-xiv, 1-195. doi: 10.3310/hta16050.
7
Mobile health (m-health) smartphone interventions for adolescents and adults with overweight or obesity.移动健康(m-health)智能手机干预措施用于超重或肥胖的青少年和成年人。
Cochrane Database Syst Rev. 2024 Feb 20;2(2):CD013591. doi: 10.1002/14651858.CD013591.pub2.
8
A rapid and systematic review of the clinical effectiveness and cost-effectiveness of topotecan for ovarian cancer.拓扑替康治疗卵巢癌的临床有效性和成本效益的快速系统评价。
Health Technol Assess. 2001;5(28):1-110. doi: 10.3310/hta5280.
9
Invasive urodynamic investigations in the management of women with refractory overactive bladder symptoms: FUTURE, a superiority RCT and economic evaluation.侵入性尿动力学检查在难治性膀胱过度活动症女性患者管理中的应用:FUTURE,一项优效性随机对照试验及经济学评估
Health Technol Assess. 2025 Jul;29(27):1-139. doi: 10.3310/UKYW4923.
10
Interventions to change the behaviour of health professionals and the organisation of care to promote weight reduction in children and adults with overweight or obesity.改变卫生专业人员行为及护理组织方式的干预措施,以促进超重或肥胖儿童及成人减轻体重。
Cochrane Database Syst Rev. 2017 Nov 30;11(11):CD000984. doi: 10.1002/14651858.CD000984.pub3.

本文引用的文献

1
Long-Term Weight Loss Outcomes in a Virtual Weight Care Clinic Prescribing a Broad Range of Medications Alongside Behavior Change.在一家虚拟体重管理诊所中,同时开具多种药物并结合行为改变的长期体重减轻结果。
Obes Sci Pract. 2025 Jan 8;11(1):e70036. doi: 10.1002/osp4.70036. eCollection 2025 Feb.
2
The Effect of Lifestyle Coaching Design on Patient Engagement and Weight Loss in Non-diabetic Patients of a Semaglutide-Supported Digital Obesity Program in the UK: A Comparative Retrospective Cohort Study.生活方式指导设计对英国司美格鲁肽支持的数字肥胖项目中非糖尿病患者的患者参与度和体重减轻的影响:一项比较性回顾性队列研究。
Cureus. 2024 Nov 23;16(11):e74321. doi: 10.7759/cureus.74321. eCollection 2024 Nov.
3
Twelve-month analysis of real-world evidence from a telehealth obesity-treatment provider using antiobesity medications.
使用抗肥胖药物的远程医疗肥胖治疗提供商的真实世界证据的 12 个月分析。
Obesity (Silver Spring). 2024 Dec;32(12):2246-2254. doi: 10.1002/oby.24169. Epub 2024 Oct 30.
4
Exercise for Clients Taking an Anti-Obesity Medication.服用抗肥胖药物的客户的运动
ACSMs Health Fit J. 2024 May-Jun;28(3):21-26. doi: 10.1249/fit.0000000000000959.
5
Dietary intake by patients taking GLP-1 and dual GIP/GLP-1 receptor agonists: A narrative review and discussion of research needs.服用胰高血糖素样肽-1(GLP-1)和双重葡萄糖依赖性促胰岛素多肽(GIP)/GLP-1受体激动剂患者的饮食摄入:一项叙述性综述及研究需求讨论
Obes Pillars. 2024 Jul 25;11:100121. doi: 10.1016/j.obpill.2024.100121. eCollection 2024 Sep.
6
Efficacy and safety of once-weekly tirzepatide for weight management compared to placebo: An updated systematic review and meta-analysis including the latest SURMOUNT-2 trial.每周一次替西帕肽用于体重管理的疗效和安全性与安慰剂相比:一项包括最新 SURMOUNT-2 试验的更新系统评价和荟萃分析。
Endocrine. 2024 Oct;86(1):70-84. doi: 10.1007/s12020-024-03896-z. Epub 2024 Jun 8.
7
Incretin-Based Weight Loss Pharmacotherapy: Can Resistance Exercise Optimize Changes in Body Composition?基于肠促胰岛素的减肥药物治疗:阻力运动可以优化身体成分的变化吗?
Diabetes Care. 2024 Oct 1;47(10):1718-1730. doi: 10.2337/dci23-0100.
8
Healthy weight loss maintenance with exercise, GLP-1 receptor agonist, or both combined followed by one year without treatment: a post-treatment analysis of a randomised placebo-controlled trial.通过运动、胰高血糖素样肽-1受体激动剂或两者联合进行健康体重维持,随后一年不进行治疗:一项随机安慰剂对照试验的治疗后分析
EClinicalMedicine. 2024 Feb 19;69:102475. doi: 10.1016/j.eclinm.2024.102475. eCollection 2024 Mar.
9
Impact of Glucagon-Like Peptide 1 Agonist Deprescription in Type 2 Diabetes in a Real-World Setting: A Propensity Score Matched Cohort Study.胰高血糖素样肽1激动剂停用对2型糖尿病患者在真实世界中的影响:一项倾向评分匹配队列研究
Diabetes Ther. 2024 Apr;15(4):843-853. doi: 10.1007/s13300-024-01547-0. Epub 2024 Feb 29.
10
A Remotely Delivered, Semaglutide-Supported Specialist Weight Management Program: Preliminary Findings From a Retrospective Service Evaluation.一项远程提供的、司美格鲁肽支持的专科体重管理计划:一项回顾性服务评估的初步结果
JMIR Form Res. 2023 Dec 28;7:e53619. doi: 10.2196/53619.