• 文献检索
  • 文档翻译
  • 深度研究
  • 学术资讯
  • Suppr Zotero 插件Zotero 插件
  • 邀请有礼
  • 套餐&价格
  • 历史记录
应用&插件
Suppr Zotero 插件Zotero 插件浏览器插件Mac 客户端Windows 客户端微信小程序
定价
高级版会员购买积分包购买API积分包
服务
文献检索文档翻译深度研究API 文档MCP 服务
关于我们
关于 Suppr公司介绍联系我们用户协议隐私条款
关注我们

Suppr 超能文献

核心技术专利:CN118964589B侵权必究
粤ICP备2023148730 号-1Suppr @ 2026

文献检索

告别复杂PubMed语法,用中文像聊天一样搜索,搜遍4000万医学文献。AI智能推荐,让科研检索更轻松。

立即免费搜索

文件翻译

保留排版,准确专业,支持PDF/Word/PPT等文件格式,支持 12+语言互译。

免费翻译文档

深度研究

AI帮你快速写综述,25分钟生成高质量综述,智能提取关键信息,辅助科研写作。

立即免费体验

一种具有止血和抗菌双重功能的钙铜基沸石。

A calcium-copper-based zeolite with dual functions of hemostatic and antibacterial properties.

作者信息

Wang Mingtao, Shi Yifeng, Huang Jianrong, Xiao Liping, Fan Jie

机构信息

Key Lab of Applied Chemistry of Zhejiang Province, Department of Chemistry, Zhejiang University Hangzhou 310027 China

Hangzhou Zeolite-Innovation Life Science Technology Co., Ltd Hangzhou 310018 China.

出版信息

RSC Adv. 2025 May 29;15(22):17819-17828. doi: 10.1039/d5ra02291f. eCollection 2025 May 21.

DOI:10.1039/d5ra02291f
PMID:40443687
原文链接:https://pmc.ncbi.nlm.nih.gov/articles/PMC12120551/
Abstract

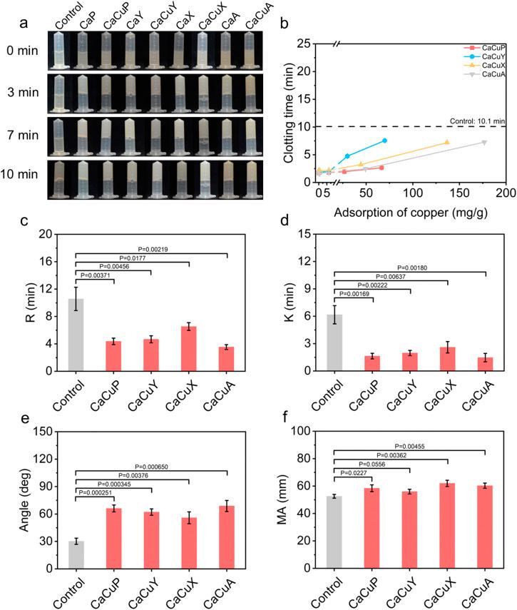
Wound treatment is a complex and lengthy process that involves rapid hemostasis in the early stage and the prevention of bacterial infection in the later stage. Generally, these two functions are separately achieved by different materials or medicines, thereby causing a lot of inconvenience and pain to patients. In this work, four calcium-copper-based zeolites (CaCuZ) with zeolite P, Y, X, and A structures were fabricated from corresponding sodium-based zeolites ion exchange. Among these materials, the material with a zeolite P structure possesses better hemostatic performance than those with zeolite X and zeolite Y structures, and it shows improved antibacterial performance compared with the materials containing zeolite A and zeolite X structures. When the copper content of the CaCuZ material with the zeolite P structure is in the range of 0.64-6.30 mg g, the clotting time of blood plasma is less than 2.5 min, the bacteriostasis rates against () and () are higher than 95%, and there is no obvious cytotoxicity towards 3T3 cells. A satisfactory balance in the clotting time, bacteriostasis, and cytotoxicity is achieved in this material, and the material integrates excellent hemostatic and antibacterial properties, offering great application prospects in wound treatment.

摘要

伤口治疗是一个复杂且漫长的过程,早期需要快速止血,后期需要预防细菌感染。一般来说,这两种功能分别由不同的材料或药物来实现,从而给患者带来诸多不便和痛苦。在这项工作中,通过相应的钠基沸石离子交换制备了具有沸石P、Y、X和A结构的四种钙铜基沸石(CaCuZ)。在这些材料中,具有沸石P结构的材料比具有沸石X和沸石Y结构的材料具有更好的止血性能,并且与含有沸石A和沸石X结构的材料相比,它表现出更好的抗菌性能。当具有沸石P结构的CaCuZ材料的铜含量在0.64 - 6.30 mg/g范围内时,血浆凝血时间小于2.5分钟,对()和()的抑菌率高于95%,并且对3T3细胞没有明显的细胞毒性。这种材料在凝血时间、抑菌和细胞毒性方面实现了令人满意的平衡,并且该材料兼具优异的止血和抗菌性能,在伤口治疗中具有广阔的应用前景。

https://cdn.ncbi.nlm.nih.gov/pmc/blobs/a84c/12120551/d3638bc2667b/d5ra02291f-f6.jpg
https://cdn.ncbi.nlm.nih.gov/pmc/blobs/a84c/12120551/3301144b6d5a/d5ra02291f-f1.jpg
https://cdn.ncbi.nlm.nih.gov/pmc/blobs/a84c/12120551/f49afb3fd157/d5ra02291f-f2.jpg
https://cdn.ncbi.nlm.nih.gov/pmc/blobs/a84c/12120551/b5e011b88ef6/d5ra02291f-f3.jpg
https://cdn.ncbi.nlm.nih.gov/pmc/blobs/a84c/12120551/3ab8b6c1ad5b/d5ra02291f-f4.jpg
https://cdn.ncbi.nlm.nih.gov/pmc/blobs/a84c/12120551/1d215910198b/d5ra02291f-f5.jpg
https://cdn.ncbi.nlm.nih.gov/pmc/blobs/a84c/12120551/d3638bc2667b/d5ra02291f-f6.jpg
https://cdn.ncbi.nlm.nih.gov/pmc/blobs/a84c/12120551/3301144b6d5a/d5ra02291f-f1.jpg
https://cdn.ncbi.nlm.nih.gov/pmc/blobs/a84c/12120551/f49afb3fd157/d5ra02291f-f2.jpg
https://cdn.ncbi.nlm.nih.gov/pmc/blobs/a84c/12120551/b5e011b88ef6/d5ra02291f-f3.jpg
https://cdn.ncbi.nlm.nih.gov/pmc/blobs/a84c/12120551/3ab8b6c1ad5b/d5ra02291f-f4.jpg
https://cdn.ncbi.nlm.nih.gov/pmc/blobs/a84c/12120551/1d215910198b/d5ra02291f-f5.jpg
https://cdn.ncbi.nlm.nih.gov/pmc/blobs/a84c/12120551/d3638bc2667b/d5ra02291f-f6.jpg

相似文献

1
A calcium-copper-based zeolite with dual functions of hemostatic and antibacterial properties.一种具有止血和抗菌双重功能的钙铜基沸石。
RSC Adv. 2025 May 29;15(22):17819-17828. doi: 10.1039/d5ra02291f. eCollection 2025 May 21.
2
Antimicrobial activity of X zeolite exchanged with Cu and Zn on Escherichia coli and Staphylococcus aureus.铜和锌交换的 X 沸石对大肠杆菌和金黄色葡萄球菌的抗菌活性。
Environ Sci Pollut Res Int. 2019 Jan;26(3):2782-2793. doi: 10.1007/s11356-018-3750-z. Epub 2018 Nov 28.
3
Silver-Ion-Exchanged Nanostructured Zeolite X as Antibacterial Agent with Superior Ion Release Kinetics and Efficacy against Methicillin-Resistant Staphylococcus aureus.银离子交换纳米沸石 X 作为抗菌剂,具有优越的离子释放动力学和抗耐甲氧西林金黄色葡萄球菌功效。
ACS Appl Mater Interfaces. 2017 Nov 15;9(45):39271-39282. doi: 10.1021/acsami.7b15001. Epub 2017 Nov 3.
4
Host-guest composites for induced hemostasis and therapeutic healing in traumatic injuries.用于创伤性损伤中诱导止血和治疗愈合的主客体复合材料。
J Thromb Thrombolysis. 2006 Aug;22(1):55-67. doi: 10.1007/s11239-006-7658-y.
5
Addition of an alginate to a modified zeolite improves hemostatic performance in a swine model of lethal groin injury.在改性沸石中添加藻酸盐可改善致死性腹股沟损伤猪模型的止血性能。
J Trauma. 2009 Mar;66(3):612-20. doi: 10.1097/TA.0b013e318160ff4d.
6
Preparation and Antibacterial Activity of Nano Copper Oxide- Loaded Zeolite 10X.载纳米氧化铜沸石 10X 的制备及抗菌活性。
Int J Mol Sci. 2022 Jul 29;23(15):8421. doi: 10.3390/ijms23158421.
7
Superior ion release properties and antibacterial efficacy of nanostructured zeolites ion-exchanged with zinc, copper, and iron.锌、铜和铁离子交换的纳米结构沸石具有优异的离子释放性能和抗菌效果。
RSC Adv. 2018 Nov 12;8(66):37949-37957. doi: 10.1039/c8ra06556j.
8
Hemostatic and antibacterial calcium-copper zeolite gauze for infected wound healing.用于感染伤口愈合的止血抗菌钙铜沸石纱布
RSC Adv. 2024 Jan 2;14(2):878-888. doi: 10.1039/d3ra06070e.
9
Characterization and antibacterial activity of silver exchanged regenerated NaY zeolite from surfactant-modified NaY zeolite.用表面活性剂修饰过的 NaY 沸石制备银交换再生 NaY 沸石的特性及其抗菌活性。
Mater Sci Eng C Mater Biol Appl. 2016 Feb;59:70-77. doi: 10.1016/j.msec.2015.09.099. Epub 2015 Sep 30.
10
High-Efficiency Antibacterial Hemostatic AgNP@Zeolite/Chitin/Bamboo Composite Sponge for Wound Healing without Heat Injury.高效抗菌止血 AgNP@沸石/壳聚糖/竹复合海绵,用于无热损伤的伤口愈合。
Adv Healthc Mater. 2023 Aug;12(21):e2300075. doi: 10.1002/adhm.202300075. Epub 2023 May 10.

本文引用的文献

1
Single Atom Engineered Antibiotics Overcome Bacterial Resistance.单原子工程化抗生素克服细菌耐药性。
Adv Mater. 2024 Dec;36(50):e2410652. doi: 10.1002/adma.202410652. Epub 2024 Sep 23.
2
Synergistic Procoagulant Mechanism and Application of Kaolin-Zeolite Composite Hemostat for Effective Hemorrhage Control.高岭土-沸石复合止血剂的协同促凝机制及其在有效止血控制中的应用。
ACS Appl Mater Interfaces. 2024 Sep 18;16(37):49186-49196. doi: 10.1021/acsami.4c12623. Epub 2024 Sep 10.
3
The antibiotic resistance crisis and the development of new antibiotics.
抗生素耐药性危机与新抗生素的开发。
Microb Biotechnol. 2024 Jul;17(7):e14510. doi: 10.1111/1751-7915.14510.
4
Enhanced coagulation cascade activation and styptic effects of Zn@SiO nanocomposite.Zn@SiO 纳米复合材料增强的凝血级联激活和止血作用。
Colloids Surf B Biointerfaces. 2024 Jul;239:113927. doi: 10.1016/j.colsurfb.2024.113927. Epub 2024 Apr 25.
5
Hemostatic and antibacterial calcium-copper zeolite gauze for infected wound healing.用于感染伤口愈合的止血抗菌钙铜沸石纱布
RSC Adv. 2024 Jan 2;14(2):878-888. doi: 10.1039/d3ra06070e.
6
Recent advances of chitosan as a hemostatic material: Hemostatic mechanism, material design and prospective application.壳聚糖作为止血材料的最新进展:止血机制、材料设计及潜在应用。
Carbohydr Polym. 2024 Mar 1;327:121673. doi: 10.1016/j.carbpol.2023.121673. Epub 2023 Dec 9.
7
Multifunctional Conductive Double-Network Hydrogel Sensors for Multiscale Motion Detection and Temperature Monitoring.用于多尺度运动检测和温度监测的多功能导电双网络水凝胶传感器
ACS Appl Mater Interfaces. 2023 Dec 27;15(51):59854-59865. doi: 10.1021/acsami.3c15522. Epub 2023 Dec 14.
8
Engineering design of asymmetric halloysite/chitosan/collagen sponge with hydrophobic coating for high-performance hemostasis dressing.具有疏水涂层的不对称海泡石/壳聚糖/胶原海绵的工程设计,用于高性能止血敷料。
Int J Biol Macromol. 2023 May 15;237:124148. doi: 10.1016/j.ijbiomac.2023.124148. Epub 2023 Mar 22.
9
Recent advances in the medical applications of hemostatic materials.止血材料在医学应用中的最新进展。
Theranostics. 2023 Jan 1;13(1):161-196. doi: 10.7150/thno.79639. eCollection 2023.
10
Gold@Halloysite nanotubes-chitin composite hydrogel with antibacterial and hemostatic activity for wound healing.具有抗菌和止血活性用于伤口愈合的金@埃洛石纳米管-甲壳素复合水凝胶
Bioact Mater. 2022 Jun 14;20:355-367. doi: 10.1016/j.bioactmat.2022.05.035. eCollection 2023 Feb.