• 文献检索
  • 文档翻译
  • 深度研究
  • 学术资讯
  • Suppr Zotero 插件Zotero 插件
  • 邀请有礼
  • 套餐&价格
  • 历史记录
应用&插件
Suppr Zotero 插件Zotero 插件浏览器插件Mac 客户端Windows 客户端微信小程序
定价
高级版会员购买积分包购买API积分包
服务
文献检索文档翻译深度研究API 文档MCP 服务
关于我们
关于 Suppr公司介绍联系我们用户协议隐私条款
关注我们

Suppr 超能文献

核心技术专利:CN118964589B侵权必究
粤ICP备2023148730 号-1Suppr @ 2026

文献检索

告别复杂PubMed语法,用中文像聊天一样搜索,搜遍4000万医学文献。AI智能推荐,让科研检索更轻松。

立即免费搜索

文件翻译

保留排版,准确专业,支持PDF/Word/PPT等文件格式,支持 12+语言互译。

免费翻译文档

深度研究

AI帮你快速写综述,25分钟生成高质量综述,智能提取关键信息,辅助科研写作。

立即免费体验

C/EBPβ通过增强雄激素受体阴性三阴性乳腺癌中KIFC1的表达来增加肿瘤侵袭性。

C/EBPβ increases tumor aggressiveness by enhancing KIFC1 expression in androgen receptor negative triple negative breast cancer.

作者信息

Joshi Shriya, Garlapati Chakravarthy, Nguyen Thi, Sharma Shaligram, Chandrashekar Darshan Shimoga, Bhattarai Shristi, Varambally Sooryanarayana, Krishnamurti Uma, Li Xiaoxian, Aneja Ritu

机构信息

Department of Biology, Georgia State University, Atlanta, GA, 30303, USA.

Alkermes Inc, Waltham, MA, 02451, USA.

出版信息

Cell Commun Signal. 2025 May 30;23(1):255. doi: 10.1186/s12964-025-02243-7.

DOI:10.1186/s12964-025-02243-7
PMID:40448099
原文链接:https://pmc.ncbi.nlm.nih.gov/articles/PMC12125945/
Abstract

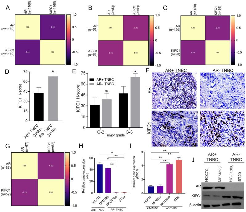
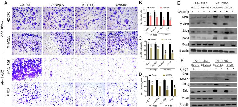
Quadruple-negative breast cancers (also known as AR-triple negative (TN) BC) lack the expression of estrogen receptor (ER), progesterone receptor (PR), human epidermal growth factor receptor 2 (HER2), and androgen receptor (AR). AR-TNBC exhibits aggressive characteristics and a poor prognosis. Because of the lack of expression of therapeutic targets, limited therapeutic options exist for patients with AR-TNBC. Hence, new therapeutic targets and risk-predictive biomarkers are required for patients with AR-TNBC. In this study, we investigated the role of kinesin-like protein 1 (KIFC1) in AR-TNBC. We found that C/EBPβ binds to the KIFC1 promoter and induces its expression in the AR-TNBC cells. Notably, AR status was negatively correlated with KIFC1 levels. We also found that AR transcriptionally repressed the transcription factor C/EBPβ, which regulates the expression of KIFC1. The lack of AR expression in AR-TNBC led to C/EBPβ upregulation, thereby enhancing KIFC1 expression. Moreover, upregulation of KIFC1 in AR-TNBC increased cancer cell proliferation and promoted epithelial-mesenchymal transition (EMT), contributing to the aggressive characteristics of AR-TNBC. Inhibiting KIFC1 using the small molecule inhibitor CW069 significantly reduced tumor volume in mice bearing AR-TNBC xenografts, but not in those with triple-negative breast tumors. These data suggest that upregulation of C/EBPβ and KIFC1 contributes to the aggressive characteristics and poor prognosis of AR-TNBC, providing strong evidence that targeting KIFC1 using kinesin inhibitors could be a viable therapeutic approach for patients with AR-TNBC.

摘要

三阴乳腺癌(也称为雄激素受体三阴性(TN)乳腺癌)缺乏雌激素受体(ER)、孕激素受体(PR)、人表皮生长因子受体2(HER2)和雄激素受体(AR)的表达。雄激素受体三阴性乳腺癌表现出侵袭性特征且预后较差。由于缺乏治疗靶点的表达,雄激素受体三阴性乳腺癌患者的治疗选择有限。因此,雄激素受体三阴性乳腺癌患者需要新的治疗靶点和风险预测生物标志物。在本研究中,我们研究了驱动蛋白样蛋白1(KIFC1)在雄激素受体三阴性乳腺癌中的作用。我们发现C/EBPβ与KIFC1启动子结合并诱导其在雄激素受体三阴性乳腺癌细胞中的表达。值得注意的是,雄激素受体状态与KIFC1水平呈负相关。我们还发现雄激素受体转录抑制调节KIFC1表达的转录因子C/EBPβ。雄激素受体三阴性乳腺癌中雄激素受体表达的缺乏导致C/EBPβ上调,从而增强KIFC1表达。此外,雄激素受体三阴性乳腺癌中KIFC1的上调增加了癌细胞增殖并促进上皮-间质转化(EMT),导致雄激素受体三阴性乳腺癌的侵袭性特征。使用小分子抑制剂CW069抑制KIFC1可显著减小携带雄激素受体三阴性乳腺癌异种移植物的小鼠的肿瘤体积,但对三阴乳腺癌小鼠无效。这些数据表明,C/EBPβ和KIFC1的上调促成了雄激素受体三阴性乳腺癌的侵袭性特征和不良预后,有力地证明了使用驱动蛋白抑制剂靶向KIFC1可能是雄激素受体三阴性乳腺癌患者可行的治疗方法。

https://cdn.ncbi.nlm.nih.gov/pmc/blobs/4f98/12125945/c96214a905ba/12964_2025_2243_Fig7_HTML.jpg
https://cdn.ncbi.nlm.nih.gov/pmc/blobs/4f98/12125945/dcf90872a9a8/12964_2025_2243_Fig1_HTML.jpg
https://cdn.ncbi.nlm.nih.gov/pmc/blobs/4f98/12125945/109ba9ba89e0/12964_2025_2243_Fig2_HTML.jpg
https://cdn.ncbi.nlm.nih.gov/pmc/blobs/4f98/12125945/2be0e18359c5/12964_2025_2243_Fig3_HTML.jpg
https://cdn.ncbi.nlm.nih.gov/pmc/blobs/4f98/12125945/3765566ccfde/12964_2025_2243_Fig4_HTML.jpg
https://cdn.ncbi.nlm.nih.gov/pmc/blobs/4f98/12125945/c7fa9f3dff22/12964_2025_2243_Fig5_HTML.jpg
https://cdn.ncbi.nlm.nih.gov/pmc/blobs/4f98/12125945/95e099a015ab/12964_2025_2243_Fig6_HTML.jpg
https://cdn.ncbi.nlm.nih.gov/pmc/blobs/4f98/12125945/c96214a905ba/12964_2025_2243_Fig7_HTML.jpg
https://cdn.ncbi.nlm.nih.gov/pmc/blobs/4f98/12125945/dcf90872a9a8/12964_2025_2243_Fig1_HTML.jpg
https://cdn.ncbi.nlm.nih.gov/pmc/blobs/4f98/12125945/109ba9ba89e0/12964_2025_2243_Fig2_HTML.jpg
https://cdn.ncbi.nlm.nih.gov/pmc/blobs/4f98/12125945/2be0e18359c5/12964_2025_2243_Fig3_HTML.jpg
https://cdn.ncbi.nlm.nih.gov/pmc/blobs/4f98/12125945/3765566ccfde/12964_2025_2243_Fig4_HTML.jpg
https://cdn.ncbi.nlm.nih.gov/pmc/blobs/4f98/12125945/c7fa9f3dff22/12964_2025_2243_Fig5_HTML.jpg
https://cdn.ncbi.nlm.nih.gov/pmc/blobs/4f98/12125945/95e099a015ab/12964_2025_2243_Fig6_HTML.jpg
https://cdn.ncbi.nlm.nih.gov/pmc/blobs/4f98/12125945/c96214a905ba/12964_2025_2243_Fig7_HTML.jpg

相似文献

1
C/EBPβ increases tumor aggressiveness by enhancing KIFC1 expression in androgen receptor negative triple negative breast cancer.C/EBPβ通过增强雄激素受体阴性三阴性乳腺癌中KIFC1的表达来增加肿瘤侵袭性。
Cell Commun Signal. 2025 May 30;23(1):255. doi: 10.1186/s12964-025-02243-7.
2
Kinesin Family Member C1 (KIFC1/HSET) Underlies Aggressive Disease in Androgen Receptor-Low and Basal-Like Triple-Negative Breast Cancers.驱动蛋白家族成员 C1(KIFC1/HSET)是雄激素受体低表达和基底样三阴性乳腺癌侵袭性疾病的基础。
Int J Mol Sci. 2023 Nov 8;24(22):16072. doi: 10.3390/ijms242216072.
3
A novel role for KIFC1-MYH9 interaction in triple-negative breast cancer aggressiveness and racial disparity.KIFC1-MYH9 相互作用在三阴性乳腺癌侵袭性和种族差异中的新作用。
Cell Commun Signal. 2024 Jun 6;22(1):312. doi: 10.1186/s12964-024-01664-0.
4
A study of the role of androgen receptor and androgen receptor variant 7 in TNBC patients and the effect of their targeting by Enzalutamide and EPI-001 in MDA-MB-231.雄激素受体和雄激素受体变异型 7 在三阴性乳腺癌患者中的作用研究及其靶向药物恩杂鲁胺和 EPI-001 在 MDA-MB-231 中的作用。
J Steroid Biochem Mol Biol. 2025 Jan;245:106636. doi: 10.1016/j.jsbmb.2024.106636. Epub 2024 Nov 12.
5
Androgen Receptor Biology in Triple Negative Breast Cancer: a Case for Classification as AR+ or Quadruple Negative Disease.三阴性乳腺癌中的雄激素受体生物学:关于分类为雄激素受体阳性(AR+)或四阴性疾病的依据
Horm Cancer. 2015 Dec;6(5-6):206-13. doi: 10.1007/s12672-015-0232-3. Epub 2015 Jul 23.
6
Antiproliferative Effect of Androgen Receptor Inhibition in Mesenchymal Stem-Like Triple-Negative Breast Cancer.雄激素受体抑制对间充质干细胞样三阴性乳腺癌的抗增殖作用
Cell Physiol Biochem. 2016;38(3):1003-14. doi: 10.1159/000443052. Epub 2016 Mar 4.
7
C/EBPβ regulates the JAK/STAT signaling pathway in triple-negative breast cancer.C/EBPβ 调控三阴性乳腺癌中的 JAK/STAT 信号通路。
FEBS Open Bio. 2021 Apr;11(4):1250-1258. doi: 10.1002/2211-5463.13138. Epub 2021 Mar 17.
8
Immunohistochemical co-expression status of cytokeratin 5/6, androgen receptor, and p53 as prognostic factors of adjuvant chemotherapy for triple negative breast cancer.细胞角蛋白5/6、雄激素受体和p53的免疫组化共表达状态作为三阴性乳腺癌辅助化疗的预后因素
Med Mol Morphol. 2016 Mar;49(1):11-21. doi: 10.1007/s00795-015-0109-0. Epub 2015 May 26.
9
Luteolin suppresses androgen receptor-positive triple-negative breast cancer cell proliferation and metastasis by epigenetic regulation of MMP9 expression via the AKT/mTOR signaling pathway.木樨草素通过 AKT/mTOR 信号通路对 MMP9 表达的表观遗传调控抑制雄激素受体阳性三阴性乳腺癌细胞的增殖和转移。
Phytomedicine. 2021 Jan;81:153437. doi: 10.1016/j.phymed.2020.153437. Epub 2020 Dec 9.
10
Targeting PRDX2 to inhibit tumor growth and metastasis in triple-negative breast cancer: the role of FN1 and the PI3K/AKT/SP1 pathway.靶向PRDX2抑制三阴性乳腺癌的肿瘤生长和转移:FN1及PI3K/AKT/SP1信号通路的作用
J Transl Med. 2025 Apr 11;23(1):434. doi: 10.1186/s12967-025-06441-2.

本文引用的文献

1
A novel role for KIFC1-MYH9 interaction in triple-negative breast cancer aggressiveness and racial disparity.KIFC1-MYH9 相互作用在三阴性乳腺癌侵袭性和种族差异中的新作用。
Cell Commun Signal. 2024 Jun 6;22(1):312. doi: 10.1186/s12964-024-01664-0.
2
Translational Implications of Dysregulated Pathways and microRNA Regulation in Quadruple-Negative Breast Cancer.三阴性乳腺癌中失调通路和微小RNA调控的转化意义
Biomedicines. 2022 Feb 2;10(2):366. doi: 10.3390/biomedicines10020366.
3
C/EBPβ isoform-specific regulation of migration and invasion in triple-negative breast cancer cells.
C/EBPβ 亚型对三阴性乳腺癌细胞迁移和侵袭的特异性调控
NPJ Breast Cancer. 2022 Jan 18;8(1):11. doi: 10.1038/s41523-021-00372-z.
4
Kinesin Family Member C1 (KIFC1/HSET): A Potential Actionable Biomarker of Early Stage Breast Tumorigenesis and Progression of High-Risk Lesions.驱动蛋白家族成员C1(KIFC1/HSET):早期乳腺肿瘤发生及高危病变进展的潜在可作用生物标志物
J Pers Med. 2021 Dec 14;11(12):1361. doi: 10.3390/jpm11121361.
5
Monoethanolamine-induced glucose deprivation promotes apoptosis through metabolic rewiring in prostate cancer.单乙醇胺诱导的葡萄糖剥夺通过代谢重排促进前列腺癌细胞凋亡。
Theranostics. 2021 Aug 27;11(18):9089-9106. doi: 10.7150/thno.62724. eCollection 2021.
6
Clinical Implications of Androgen-Positive Triple-Negative Breast Cancer.雄激素阳性三阴性乳腺癌的临床意义
Cancers (Basel). 2021 Apr 1;13(7):1642. doi: 10.3390/cancers13071642.
7
AR negative triple negative or "quadruple negative" breast cancers in African American women have an enriched basal and immune signature.非裔美国女性的 AR 阴性三阴性或“四重阴性”乳腺癌具有丰富的基底和免疫特征。
PLoS One. 2018 Jun 18;13(6):e0196909. doi: 10.1371/journal.pone.0196909. eCollection 2018.
8
KIFC1, a novel potential prognostic factor and therapeutic target in hepatocellular carcinoma.KIFC1 是肝癌中一个新的潜在预后因素和治疗靶点。
Int J Oncol. 2018 Jun;52(6):1912-1922. doi: 10.3892/ijo.2018.4348. Epub 2018 Mar 29.
9
The prognostic significance of combined androgen receptor, E-Cadherin, Ki67 and CK5/6 expression in patients with triple negative breast cancer.雄激素受体、E-钙黏蛋白、Ki67和CK5/6联合表达在三阴性乳腺癌患者中的预后意义
Oncotarget. 2017 Aug 16;8(44):76974-76986. doi: 10.18632/oncotarget.20293. eCollection 2017 Sep 29.
10
Multi-institutional study of nuclear KIFC1 as a biomarker of poor prognosis in African American women with triple-negative breast cancer.多机构研究核 KIFC1 作为非洲裔美国妇女三阴性乳腺癌不良预后的生物标志物。
Sci Rep. 2017 Feb 20;7:42289. doi: 10.1038/srep42289.