• 文献检索
  • 文档翻译
  • 深度研究
  • 学术资讯
  • Suppr Zotero 插件Zotero 插件
  • 邀请有礼
  • 套餐&价格
  • 历史记录
应用&插件
Suppr Zotero 插件Zotero 插件浏览器插件Mac 客户端Windows 客户端微信小程序
定价
高级版会员购买积分包购买API积分包
服务
文献检索文档翻译深度研究API 文档MCP 服务
关于我们
关于 Suppr公司介绍联系我们用户协议隐私条款
关注我们

Suppr 超能文献

核心技术专利:CN118964589B侵权必究
粤ICP备2023148730 号-1Suppr @ 2026

文献检索

告别复杂PubMed语法,用中文像聊天一样搜索,搜遍4000万医学文献。AI智能推荐,让科研检索更轻松。

立即免费搜索

文件翻译

保留排版,准确专业,支持PDF/Word/PPT等文件格式,支持 12+语言互译。

免费翻译文档

深度研究

AI帮你快速写综述,25分钟生成高质量综述,智能提取关键信息,辅助科研写作。

立即免费体验

来自嗜热噬菌体的Ro60同源物的结构和分子机制

Structural and molecular mechanisms of an Ro60 homolog from a Thermus bacteriophage.

作者信息

Hu Zetao, Jin Zhaohui, Guo Lulu, Zeng Ling, Dong Xuanjia, Jiang Lin, Dai Wenting, Ma Jinbiao, Huang Ying

机构信息

State Key Laboratory of Genetics and Development of Complex Phenotypes, Department of Biochemistry and Biophysics, Institute of Plant Biology, School of Life Sciences, Fudan University, Shanghai 200438, China.

Shanghai Key Laboratory of Biliary Tract Disease Research, Department of General Surgery, Xinhua Hospital, Shanghai Jiao Tong University School of Medicine, Shanghai 200092, China.

出版信息

Nucleic Acids Res. 2025 May 22;53(10). doi: 10.1093/nar/gkaf470.

DOI:10.1093/nar/gkaf470
PMID:40464688
原文链接:https://pmc.ncbi.nlm.nih.gov/articles/PMC12135203/
Abstract

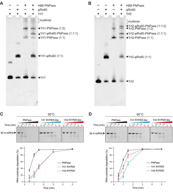
Ro60 is a conserved RNA-binding protein essential for RNA quality control and implicated in autoimmune responses. In this study, we present the structural and functional characterization of φRo60, an Ro60 homolog from Thermus phage phiLo, with its crystal structure determined at 1.99 Å. Despite limited sequence identity with bacterial and amphibian homologs, φRo60 maintains the canonical doughnut-shaped architecture comprising HEAT repeats and a von Willebrand factor A domain. Surface electrostatic analysis reveals an extensive positively charged region across multiple α-helices, likely facilitating diverse RNA interactions. Moreover, φRo60 binds two Y RNA-like molecules (Yrl1 and Yrl2), identified from the phiLo genome, with distinct stoichiometries, leading to the formation of higher-order nucleocytoplasmic ribonucleoprotein (RNP) complexes. Cryo-electron microscopy of φRo60-Yrl2 RNP complexes revealed a minor population adopting a dimeric assembly, and key positively charged residues are important for φRo60-Yrl2 interactions. Additionally, φRo60 and Yrls interact with host Thermus thermophilus HB8 polynucleotide phosphorylase (PNPase), forming tripartite RYPER-like complexes and attenuating the ribonuclease activity of PNPase. These findings highlight φRo60 as a structurally adaptable Ro60 homolog capable of diverse RNA interactions and host factor recruitment, implying unique strategies for phages to counteract host defense systems in thermophilic environments.

摘要

Ro60是一种保守的RNA结合蛋白,对RNA质量控制至关重要,并与自身免疫反应有关。在本研究中,我们展示了来自嗜热栖热菌噬菌体phiLo的Ro60同源物φRo60的结构和功能特征,其晶体结构在1.99 Å分辨率下得以确定。尽管与细菌和两栖动物的同源物序列同一性有限,但φRo60保持了由HEAT重复序列和血管性血友病因子A结构域组成的典型甜甜圈形状结构。表面静电分析揭示了多个α螺旋上广泛的带正电区域,可能有助于与多种RNA相互作用。此外,φRo60与从phiLo基因组中鉴定出的两个Y RNA样分子(Yrl1和Yrl2)以不同的化学计量比结合,导致形成高阶核质核糖核蛋白(RNP)复合物。φRo60 - Yrl2 RNP复合物的冷冻电子显微镜显示,有一小部分采用二聚体组装,关键的带正电残基对φRo60 - Yrl2相互作用很重要。此外,φRo60和Yrls与宿主嗜热栖热菌HB8多核苷酸磷酸化酶(PNPase)相互作用,形成类似RYPER的三方复合物,并减弱PNPase的核糖核酸酶活性。这些发现突出了φRo60作为一种结构适应性强的Ro60同源物,能够进行多种RNA相互作用并招募宿主因子,这意味着噬菌体在嗜热环境中对抗宿主防御系统的独特策略。

https://cdn.ncbi.nlm.nih.gov/pmc/blobs/fabc/12135203/e411c868f83f/gkaf470fig7.jpg
https://cdn.ncbi.nlm.nih.gov/pmc/blobs/fabc/12135203/7f5a8bd4b428/gkaf470figgra1.jpg
https://cdn.ncbi.nlm.nih.gov/pmc/blobs/fabc/12135203/495aa0a17ac7/gkaf470fig1.jpg
https://cdn.ncbi.nlm.nih.gov/pmc/blobs/fabc/12135203/1b32761c609b/gkaf470fig2.jpg
https://cdn.ncbi.nlm.nih.gov/pmc/blobs/fabc/12135203/b14940b446d8/gkaf470fig3.jpg
https://cdn.ncbi.nlm.nih.gov/pmc/blobs/fabc/12135203/eadf3fc3854d/gkaf470fig4.jpg
https://cdn.ncbi.nlm.nih.gov/pmc/blobs/fabc/12135203/8d271fc5357b/gkaf470fig5.jpg
https://cdn.ncbi.nlm.nih.gov/pmc/blobs/fabc/12135203/db15fd487701/gkaf470fig6.jpg
https://cdn.ncbi.nlm.nih.gov/pmc/blobs/fabc/12135203/e411c868f83f/gkaf470fig7.jpg
https://cdn.ncbi.nlm.nih.gov/pmc/blobs/fabc/12135203/7f5a8bd4b428/gkaf470figgra1.jpg
https://cdn.ncbi.nlm.nih.gov/pmc/blobs/fabc/12135203/495aa0a17ac7/gkaf470fig1.jpg
https://cdn.ncbi.nlm.nih.gov/pmc/blobs/fabc/12135203/1b32761c609b/gkaf470fig2.jpg
https://cdn.ncbi.nlm.nih.gov/pmc/blobs/fabc/12135203/b14940b446d8/gkaf470fig3.jpg
https://cdn.ncbi.nlm.nih.gov/pmc/blobs/fabc/12135203/eadf3fc3854d/gkaf470fig4.jpg
https://cdn.ncbi.nlm.nih.gov/pmc/blobs/fabc/12135203/8d271fc5357b/gkaf470fig5.jpg
https://cdn.ncbi.nlm.nih.gov/pmc/blobs/fabc/12135203/db15fd487701/gkaf470fig6.jpg
https://cdn.ncbi.nlm.nih.gov/pmc/blobs/fabc/12135203/e411c868f83f/gkaf470fig7.jpg

相似文献

1
Structural and molecular mechanisms of an Ro60 homolog from a Thermus bacteriophage.来自嗜热噬菌体的Ro60同源物的结构和分子机制
Nucleic Acids Res. 2025 May 22;53(10). doi: 10.1093/nar/gkaf470.
2
Non-coding Y RNAs as tethers and gates: Insights from bacteria.非编码 Y RNAs 作为连接物和门:来自细菌的启示。
RNA Biol. 2013 Oct;10(10):1602-8. doi: 10.4161/rna.26166. Epub 2013 Aug 22.
3
A Thermus phage protein inhibits host RNA polymerase by preventing template DNA strand loading during open promoter complex formation.一种嗜热噬菌体蛋白通过阻止模板 DNA 链在开放启动子复合物形成过程中的加载来抑制宿主 RNA 聚合酶。
Nucleic Acids Res. 2018 Jan 9;46(1):431-441. doi: 10.1093/nar/gkx1162.
4
The Minor Capsid Protein VP11 of Thermophilic Bacteriophage P23-77 Facilitates Virus Assembly by Using Lipid-Protein Interactions.嗜热噬菌体P23 - 77的小衣壳蛋白VP11通过脂质 - 蛋白质相互作用促进病毒组装。
J Virol. 2015 Aug;89(15):7593-603. doi: 10.1128/JVI.00262-15. Epub 2015 May 13.
5
Temporal regulation of gene expression of the Thermus thermophilus bacteriophage P23-45.嗜热栖热菌噬菌体 P23-45 的基因表达的时间调控。
J Mol Biol. 2011 Jan 7;405(1):125-42. doi: 10.1016/j.jmb.2010.10.049. Epub 2010 Nov 2.
6
Crystal structure of hypothetical protein TTHB192 from Thermus thermophilus HB8 reveals a new protein family with an RNA recognition motif-like domain.嗜热栖热菌HB8中假定蛋白TTHB192的晶体结构揭示了一个具有类RNA识别基序结构域的新蛋白家族。
Protein Sci. 2006 Jun;15(6):1494-9. doi: 10.1110/ps.062131106. Epub 2006 May 2.
7
Organization of the influenza virus replication machinery.流感病毒复制机制的组织。
Science. 2012 Dec 21;338(6114):1631-4. doi: 10.1126/science.1227270. Epub 2012 Nov 22.
8
Structural basis of phage transcriptional regulation.噬菌体转录调控的结构基础。
Structure. 2024 Aug 8;32(8):1031-1039. doi: 10.1016/j.str.2024.07.002. Epub 2024 Jul 26.
9
New Viruses Infecting Hyperthermophilic Bacterium .新病毒感染嗜热细菌。
Viruses. 2024 Sep 3;16(9):1410. doi: 10.3390/v16091410.
10
Distinct Mechanism for the Formation of the Ribonucleoprotein Complex of Tomato Spotted Wilt Virus.番茄斑萎病毒核糖核蛋白复合体形成的独特机制
J Virol. 2017 Nov 14;91(23). doi: 10.1128/JVI.00892-17. Print 2017 Dec 1.

本文引用的文献

1
AcrIIIA1 is a protein-RNA anti-CRISPR complex that targets core Cas and accessory nucleases.AcrIIIA1是一种蛋白质-RNA抗CRISPR复合物,其靶向核心Cas和辅助核酸酶。
Nucleic Acids Res. 2024 Dec 11;52(22):13490-13514. doi: 10.1093/nar/gkae1006.
2
Accurate structure prediction of biomolecular interactions with AlphaFold 3.利用 AlphaFold 3 进行生物分子相互作用的精确结构预测。
Nature. 2024 Jun;630(8016):493-500. doi: 10.1038/s41586-024-07487-w. Epub 2024 May 8.
3
Interference Requirements of Type III CRISPR-Cas Systems from Thermus thermophilus.
嗜热栖热菌III型CRISPR-Cas系统的干扰要求
J Mol Biol. 2024 Mar 15;436(6):168448. doi: 10.1016/j.jmb.2024.168448. Epub 2024 Jan 23.
4
Critical roles for 'housekeeping' nucleases in type III CRISPR-Cas immunity.“管家”核酸酶在 III 型 CRISPR-Cas 免疫中的关键作用。
Elife. 2022 Dec 8;11:e81897. doi: 10.7554/eLife.81897.
5
The Bacterial Ro60 Protein and Its Noncoding Y RNA Regulators.细菌 Ro60 蛋白及其非编码 Y RNA 调控因子。
Annu Rev Microbiol. 2020 Sep 8;74:387-407. doi: 10.1146/annurev-micro-020620-062812. Epub 2020 Jul 13.
6
Approaches to study CRISPR RNA biogenesis and the key players involved.研究 CRISPR RNA 生物发生的方法及涉及的关键因子。
Methods. 2020 Feb 1;172:12-26. doi: 10.1016/j.ymeth.2019.07.015. Epub 2019 Jul 17.
7
Ro60 and Y RNAs: structure, functions, and roles in autoimmunity.Ro60 蛋白和 Y 小核仁 RNA:结构、功能及其在自身免疫中的作用。
Crit Rev Biochem Mol Biol. 2019 Apr;54(2):133-152. doi: 10.1080/10409238.2019.1608902. Epub 2019 May 14.
8
A type III-A CRISPR-Cas system employs degradosome nucleases to ensure robust immunity.一种 III-A 型 CRISPR-Cas 系统利用 Deg 核酸酶来确保强大的免疫作用。
Elife. 2019 Apr 3;8:e45393. doi: 10.7554/eLife.45393.
9
Natural diversity of CRISPR spacers of Thermus: evidence of local spacer acquisition and global spacer exchange.CRISPR 间隔区的天然多样性:局部间隔区获取和全球间隔区交换的证据。
Philos Trans R Soc Lond B Biol Sci. 2019 May 13;374(1772):20180092. doi: 10.1098/rstb.2018.0092.
10
Bacterial Y RNAs: Gates, Tethers, and tRNA Mimics.细菌 Y RNA:门、系绳和 tRNA 模拟物。
Microbiol Spectr. 2018 Jul;6(4). doi: 10.1128/microbiolspec.RWR-0023-2018.