• 文献检索
  • 文档翻译
  • 深度研究
  • 学术资讯
  • Suppr Zotero 插件Zotero 插件
  • 邀请有礼
  • 套餐&价格
  • 历史记录
应用&插件
Suppr Zotero 插件Zotero 插件浏览器插件Mac 客户端Windows 客户端微信小程序
定价
高级版会员购买积分包购买API积分包
服务
文献检索文档翻译深度研究API 文档MCP 服务
关于我们
关于 Suppr公司介绍联系我们用户协议隐私条款
关注我们

Suppr 超能文献

核心技术专利:CN118964589B侵权必究
粤ICP备2023148730 号-1Suppr @ 2026

文献检索

告别复杂PubMed语法,用中文像聊天一样搜索,搜遍4000万医学文献。AI智能推荐,让科研检索更轻松。

立即免费搜索

文件翻译

保留排版,准确专业,支持PDF/Word/PPT等文件格式,支持 12+语言互译。

免费翻译文档

深度研究

AI帮你快速写综述,25分钟生成高质量综述,智能提取关键信息,辅助科研写作。

立即免费体验

土壤覆盖:用于可持续农业的最小化土壤压实的覆盖路径规划。

Soil2Cover: Coverage path planning minimizing soil compaction for sustainable agriculture.

作者信息

Mier Gonzalo, Vélez Sergio, Valente João, de Bruin Sytze

机构信息

Laboratory of Geo-Information Science and Remote Sensing, Wageningen University & Research, Wageningen, 6708 PB The Netherlands.

JRU Drone Technology, Department of Architectural Constructions and I.C.T., University of Burgos, Burgos, 09001 Spain.

出版信息

Precis Agric. 2025;26(4):57. doi: 10.1007/s11119-025-10250-4. Epub 2025 Jun 3.

DOI:10.1007/s11119-025-10250-4
PMID:40476019
原文链接:https://pmc.ncbi.nlm.nih.gov/articles/PMC12134033/
Abstract

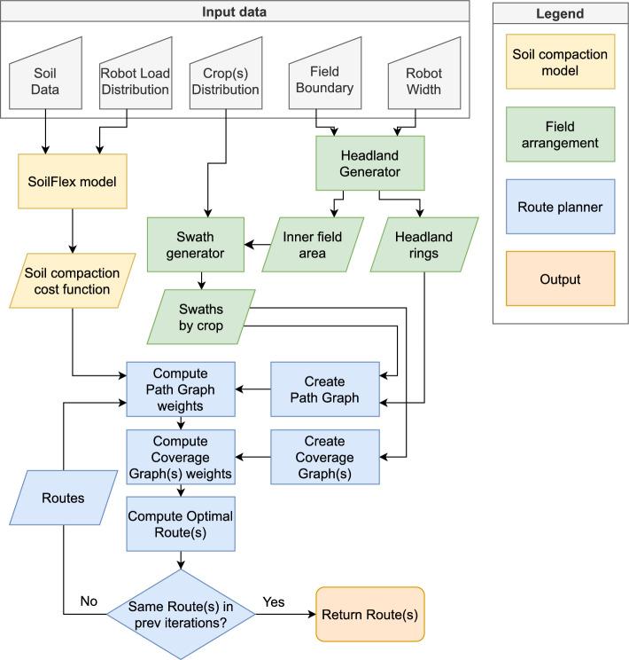
Soil compaction caused by heavy agricultural machinery poses a significant challenge to sustainable farming by degrading soil health, reducing crop productivity, and disrupting environmental dynamics. Field traffic optimization can help abate compaction, yet conventional algorithms have mostly focused on minimizing route length while overlooking soil compaction dynamics in their cost function. This study introduces Soil2Cover, an approach that combines controlled traffic farming principles with the SoilFlex model to minimize soil compaction by optimizing machinery paths. Soil2Cover prioritizes the frequency of machinery passes over specific areas, while integrating soil mechanical properties to quantify compaction impacts. Results from tests on 1000 fields demonstrate that our approach achieves a reduction in route length of up to 4-6% while reducing the soil compaction on headlands by up to 30% in both single-crop and intercropping scenarios. The optimized routes improve crop yields whilst reducing operational costs, lowering fuel consumption and decreasing the overall environmental footprint of agricultural production. The implementation code will be released with the third version of Fields2Cover, an open-source library for the coverage path planning problem in agricultural settings.

摘要

重型农业机械造成的土壤压实对可持续农业构成了重大挑战,它会破坏土壤健康、降低作物产量并扰乱环境动态。田间交通优化有助于减轻土壤压实,但传统算法大多专注于最小化路线长度,而在其成本函数中忽略了土壤压实动态。本研究引入了Soil2Cover,一种将可控交通耕作原理与SoilFlex模型相结合的方法,通过优化机械路径来最小化土壤压实。Soil2Cover优先考虑机械在特定区域的通行频率,同时整合土壤力学特性以量化压实影响。对1000个田地的测试结果表明,我们的方法在单作和间作场景中,可将路线长度减少多达4-6%,同时将地头的土壤压实减少多达30%。优化后的路线提高了作物产量,同时降低了运营成本,减少了燃料消耗并降低了农业生产的整体环境足迹。实现代码将随Fields2Cover的第三个版本发布,Fields2Cover是一个用于农业环境中覆盖路径规划问题的开源库。

https://cdn.ncbi.nlm.nih.gov/pmc/blobs/d4f9/12134033/c8b7435b4772/11119_2025_10250_Fig9_HTML.jpg
https://cdn.ncbi.nlm.nih.gov/pmc/blobs/d4f9/12134033/070fbc15bd6f/11119_2025_10250_Fig1_HTML.jpg
https://cdn.ncbi.nlm.nih.gov/pmc/blobs/d4f9/12134033/6b2f63b2527a/11119_2025_10250_Fig2_HTML.jpg
https://cdn.ncbi.nlm.nih.gov/pmc/blobs/d4f9/12134033/9e0e21b0f90b/11119_2025_10250_Fig3_HTML.jpg
https://cdn.ncbi.nlm.nih.gov/pmc/blobs/d4f9/12134033/752544eca99a/11119_2025_10250_Figa_HTML.jpg
https://cdn.ncbi.nlm.nih.gov/pmc/blobs/d4f9/12134033/d7926c8dc13c/11119_2025_10250_Fig4_HTML.jpg
https://cdn.ncbi.nlm.nih.gov/pmc/blobs/d4f9/12134033/1bacef8c35ce/11119_2025_10250_Fig5_HTML.jpg
https://cdn.ncbi.nlm.nih.gov/pmc/blobs/d4f9/12134033/d87deab0f474/11119_2025_10250_Fig6_HTML.jpg
https://cdn.ncbi.nlm.nih.gov/pmc/blobs/d4f9/12134033/08f36500b0c2/11119_2025_10250_Fig7_HTML.jpg
https://cdn.ncbi.nlm.nih.gov/pmc/blobs/d4f9/12134033/65115d7b810d/11119_2025_10250_Fig8_HTML.jpg
https://cdn.ncbi.nlm.nih.gov/pmc/blobs/d4f9/12134033/c8b7435b4772/11119_2025_10250_Fig9_HTML.jpg
https://cdn.ncbi.nlm.nih.gov/pmc/blobs/d4f9/12134033/070fbc15bd6f/11119_2025_10250_Fig1_HTML.jpg
https://cdn.ncbi.nlm.nih.gov/pmc/blobs/d4f9/12134033/6b2f63b2527a/11119_2025_10250_Fig2_HTML.jpg
https://cdn.ncbi.nlm.nih.gov/pmc/blobs/d4f9/12134033/9e0e21b0f90b/11119_2025_10250_Fig3_HTML.jpg
https://cdn.ncbi.nlm.nih.gov/pmc/blobs/d4f9/12134033/752544eca99a/11119_2025_10250_Figa_HTML.jpg
https://cdn.ncbi.nlm.nih.gov/pmc/blobs/d4f9/12134033/d7926c8dc13c/11119_2025_10250_Fig4_HTML.jpg
https://cdn.ncbi.nlm.nih.gov/pmc/blobs/d4f9/12134033/1bacef8c35ce/11119_2025_10250_Fig5_HTML.jpg
https://cdn.ncbi.nlm.nih.gov/pmc/blobs/d4f9/12134033/d87deab0f474/11119_2025_10250_Fig6_HTML.jpg
https://cdn.ncbi.nlm.nih.gov/pmc/blobs/d4f9/12134033/08f36500b0c2/11119_2025_10250_Fig7_HTML.jpg
https://cdn.ncbi.nlm.nih.gov/pmc/blobs/d4f9/12134033/65115d7b810d/11119_2025_10250_Fig8_HTML.jpg
https://cdn.ncbi.nlm.nih.gov/pmc/blobs/d4f9/12134033/c8b7435b4772/11119_2025_10250_Fig9_HTML.jpg

相似文献

1
Soil2Cover: Coverage path planning minimizing soil compaction for sustainable agriculture.土壤覆盖:用于可持续农业的最小化土壤压实的覆盖路径规划。
Precis Agric. 2025;26(4):57. doi: 10.1007/s11119-025-10250-4. Epub 2025 Jun 3.
2
Towards the Development and Verification of a 3D-Based Advanced Optimized Farm Machinery Trajectory Algorithm.朝向 3D 基础先进优化农场机械弹道算法的发展和检验。
Sensors (Basel). 2021 Apr 23;21(9):2980. doi: 10.3390/s21092980.
3
Prediction of soil stresses and compaction due to agricultural machines in sugarcane cultivation systems with and without crop rotation.预测有和无轮作甘蔗种植系统中农业机械引起的土壤应力和压实。
Sci Total Environ. 2019 Sep 1;681:424-434. doi: 10.1016/j.scitotenv.2019.05.009. Epub 2019 May 4.
4
Stochastic forestry harvest planning under soil compaction conditions.土壤压实条件下的随机林业收获规划。
J Environ Manage. 2021 Oct 15;296:113157. doi: 10.1016/j.jenvman.2021.113157. Epub 2021 Jul 6.
5
Environmental impacts of different crop rotations in terms of soil compaction.不同轮作制度对土壤紧实度的环境影响。
J Environ Manage. 2016 Oct 1;181:54-63. doi: 10.1016/j.jenvman.2016.05.048. Epub 2016 Jun 14.
6
Impact of different farming scenarios on key soil sustainability indicators driving soil carbon and system productivity of rice-based cropping systems.不同种植模式对驱动水稻种植系统土壤碳和系统生产力的关键土壤可持续性指标的影响。
Front Plant Sci. 2024 Nov 1;15:1408515. doi: 10.3389/fpls.2024.1408515. eCollection 2024.
7
Application of Precision Agriculture Technologies for Sustainable Crop Production and Environmental Sustainability: A Systematic Review.精准农业技术在可持续作物生产和环境可持续性中的应用:系统评价。
ScientificWorldJournal. 2024 Oct 9;2024:2126734. doi: 10.1155/2024/2126734. eCollection 2024.
8
Double gains: Boosting crop productivity and reducing carbon footprints through maize-legume intercropping in the Yellow River Delta, China.双重收益:通过中国黄河三角洲地区的玉米-豆类间作提高作物生产力并减少碳足迹
Chemosphere. 2023 Dec;344:140328. doi: 10.1016/j.chemosphere.2023.140328. Epub 2023 Sep 30.
9
Integrated farming with intercropping increases food production while reducing environmental footprint.间作式综合农业提高了粮食产量,同时减少了对环境的影响。
Proc Natl Acad Sci U S A. 2021 Sep 21;118(38). doi: 10.1073/pnas.2106382118.
10
Mixed Effects of Soil Compaction on the Nitrogen Cycle Under Pea and Wheat.土壤压实对豌豆和小麦下氮循环的混合效应
Front Microbiol. 2022 Mar 7;12:822487. doi: 10.3389/fmicb.2021.822487. eCollection 2021.

本文引用的文献

1
Identification of wheel track in the wheat field.麦田中轮迹的识别。
Sci Rep. 2024 Jan 9;14(1):900. doi: 10.1038/s41598-024-51601-x.
2
Field traffic-induced soil compaction under moderate machine-field conditions affects soil properties and maize yield on sandy loam soil.在适度的农机田间作业条件下,田间交通引起的土壤压实会影响砂壤土的土壤性质和玉米产量。
Front Plant Sci. 2023 Jun 20;14:1002943. doi: 10.3389/fpls.2023.1002943. eCollection 2023.
3
Effects of soil compaction on plant growth, nutrient absorption, and root respiration in soybean seedlings.
土壤紧实度对大豆幼苗生长、养分吸收和根系呼吸的影响。
Environ Sci Pollut Res Int. 2019 Aug;26(22):22835-22845. doi: 10.1007/s11356-019-05606-z. Epub 2019 Jun 8.
4
Soil compaction effects on soil health and cropproductivity: an overview.土壤压实对土壤健康和作物生产力的影响:综述
Environ Sci Pollut Res Int. 2017 Apr;24(11):10056-10067. doi: 10.1007/s11356-017-8421-y. Epub 2017 Jan 21.
5
Emerging land use practices rapidly increase soil organic matter.新兴的土地利用方式迅速增加了土壤中的有机质。
Nat Commun. 2015 Apr 30;6:6995. doi: 10.1038/ncomms7995.
6
Improving intercropping: a synthesis of research in agronomy, plant physiology and ecology.改善间作:农学、植物生理学与生态学研究综述
New Phytol. 2015 Apr;206(1):107-117. doi: 10.1111/nph.13132. Epub 2014 Nov 3.