• 文献检索
  • 文档翻译
  • 深度研究
  • 学术资讯
  • Suppr Zotero 插件Zotero 插件
  • 邀请有礼
  • 套餐&价格
  • 历史记录
应用&插件
Suppr Zotero 插件Zotero 插件浏览器插件Mac 客户端Windows 客户端微信小程序
定价
高级版会员购买积分包购买API积分包
服务
文献检索文档翻译深度研究API 文档MCP 服务
关于我们
关于 Suppr公司介绍联系我们用户协议隐私条款
关注我们

Suppr 超能文献

核心技术专利:CN118964589B侵权必究
粤ICP备2023148730 号-1Suppr @ 2026

文献检索

告别复杂PubMed语法,用中文像聊天一样搜索,搜遍4000万医学文献。AI智能推荐,让科研检索更轻松。

立即免费搜索

文件翻译

保留排版,准确专业,支持PDF/Word/PPT等文件格式,支持 12+语言互译。

免费翻译文档

深度研究

AI帮你快速写综述,25分钟生成高质量综述,智能提取关键信息,辅助科研写作。

立即免费体验

代谢物衣康酸是植物代谢、发育和应激反应的转录和翻译后调节剂。

The metabolite itaconate is a transcriptional and posttranslational modulator of plant metabolism, development, and stress response.

作者信息

Zhang Tao, Klair Amman, Tang Ziyao, Tripka Abigail, Luo Shihong, Reyes Andres V, Lee Jihyeon, Gundran Katreena, Noll Sarah E, Wang Xuanzhi, Zare Richard N, Xu Shou-Ling, Garay-Arroyo Adriana, Wang Chu, Dickinson Alexandra J

机构信息

Cell and Developmental Biology, University of California San Diego, La Jolla, CA 92093, USA.

College of Chemistry and Molecular Engineering, Peking University, Beijing 100871, China.

出版信息

Sci Adv. 2025 Jun 6;11(23):eadt7463. doi: 10.1126/sciadv.adt7463.

DOI:10.1126/sciadv.adt7463
PMID:40479068
原文链接:https://pmc.ncbi.nlm.nih.gov/articles/PMC12143382/
Abstract

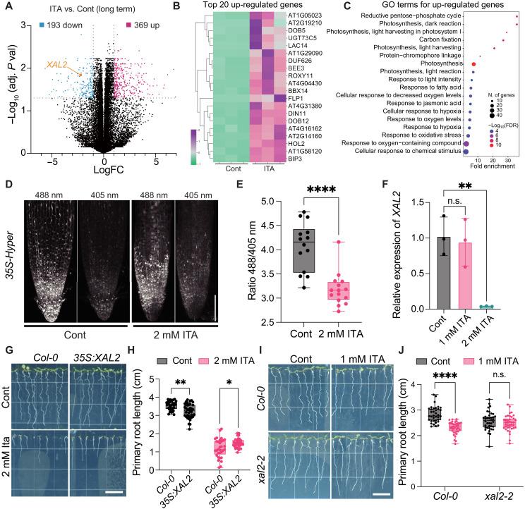
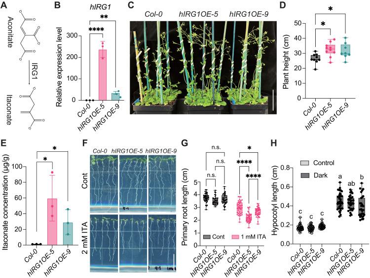
Itaconate, derived from the tricarboxylic acid cycle, is recognized as a key regulator of the immune response in mammals. Despite this well-characterized role, its presence and functions within plants have remained largely unexplored. Here, we identify itaconate as an endogenous metabolite in maize and and investigate its impact on development. Itaconate treatment has dose-dependent effects on growth in maize and seedlings. To characterize the mechanisms responsible for itaconate's regulation of plant development, we investigated its effects on roots using analysis of mutants and reporter lines, RNA sequencing, and two forms of protein-metabolite interaction assays. Our results demonstrate that itaconate covalently binds to proteins and substantially influences critical pathways in plants, including central carbon metabolism, phytohormone signaling, and oxidative stress response. This study expands the current understanding of itaconate's roles beyond the animal kingdom, providing a foundation for further research into its complex functions in plants.

摘要

衣康酸源自三羧酸循环,是哺乳动物免疫反应的关键调节因子。尽管其作用已得到充分表征,但其在植物中的存在和功能在很大程度上仍未得到探索。在此,我们鉴定出衣康酸是玉米中的一种内源性代谢物,并研究其对发育的影响。衣康酸处理对玉米和幼苗的生长具有剂量依赖性影响。为了表征衣康酸调节植物发育的机制,我们通过突变体和报告株系分析、RNA测序以及两种形式的蛋白质-代谢物相互作用测定,研究了其对根的影响。我们的结果表明,衣康酸与蛋白质共价结合,并对植物中的关键途径产生重大影响,包括中心碳代谢、植物激素信号传导和氧化应激反应。这项研究扩展了目前对衣康酸在动物界之外作用的理解,为进一步研究其在植物中的复杂功能奠定了基础。

https://cdn.ncbi.nlm.nih.gov/pmc/blobs/7f76/12143382/8679a0b9110c/sciadv.adt7463-f6.jpg
https://cdn.ncbi.nlm.nih.gov/pmc/blobs/7f76/12143382/2a4d3d37aba8/sciadv.adt7463-f1.jpg
https://cdn.ncbi.nlm.nih.gov/pmc/blobs/7f76/12143382/5ce9e9440788/sciadv.adt7463-f2.jpg
https://cdn.ncbi.nlm.nih.gov/pmc/blobs/7f76/12143382/87cdebd398e1/sciadv.adt7463-f3.jpg
https://cdn.ncbi.nlm.nih.gov/pmc/blobs/7f76/12143382/5721bffa50ea/sciadv.adt7463-f4.jpg
https://cdn.ncbi.nlm.nih.gov/pmc/blobs/7f76/12143382/13c3760d52e6/sciadv.adt7463-f5.jpg
https://cdn.ncbi.nlm.nih.gov/pmc/blobs/7f76/12143382/8679a0b9110c/sciadv.adt7463-f6.jpg
https://cdn.ncbi.nlm.nih.gov/pmc/blobs/7f76/12143382/2a4d3d37aba8/sciadv.adt7463-f1.jpg
https://cdn.ncbi.nlm.nih.gov/pmc/blobs/7f76/12143382/5ce9e9440788/sciadv.adt7463-f2.jpg
https://cdn.ncbi.nlm.nih.gov/pmc/blobs/7f76/12143382/87cdebd398e1/sciadv.adt7463-f3.jpg
https://cdn.ncbi.nlm.nih.gov/pmc/blobs/7f76/12143382/5721bffa50ea/sciadv.adt7463-f4.jpg
https://cdn.ncbi.nlm.nih.gov/pmc/blobs/7f76/12143382/13c3760d52e6/sciadv.adt7463-f5.jpg
https://cdn.ncbi.nlm.nih.gov/pmc/blobs/7f76/12143382/8679a0b9110c/sciadv.adt7463-f6.jpg

相似文献

1
The metabolite itaconate is a transcriptional and posttranslational modulator of plant metabolism, development, and stress response.代谢物衣康酸是植物代谢、发育和应激反应的转录和翻译后调节剂。
Sci Adv. 2025 Jun 6;11(23):eadt7463. doi: 10.1126/sciadv.adt7463.
2
NIN-LIKE PROTEIN3.2 inhibits repressor Aux/IAA14 expression and enhances root biomass in maize seedlings under low nitrogen.NIN-LIKE PROTEIN3.2 抑制抑制子 Aux/IAA14 的表达并增强低氮胁迫下玉米幼苗的根生物量。
Plant Cell. 2024 Oct 3;36(10):4388-4403. doi: 10.1093/plcell/koae184.
3
Overexpression of MEKK18 from Arabidopsis pumila in rice significantly enhances stress resistance at the early stage.来自矮牵牛的MEKK18在水稻中的过表达显著增强了早期的抗逆性。
PLoS One. 2025 Jun 25;20(6):e0325550. doi: 10.1371/journal.pone.0325550. eCollection 2025.
4
Functions of Arabidopsis CTP:phosphocholine cytidylyltransferase 1 in phosphatidylcholine biosynthesis and root growth.拟南芥CTP:磷酸胆碱胞苷转移酶1在磷脂酰胆碱生物合成和根生长中的功能
Plant Physiol. 2025 Jul 3;198(3). doi: 10.1093/plphys/kiaf272.
5
Transcriptome- and Metabolome-Based Regulation of Growth, Development, and Bioactive Compounds in (Lamiaceae) Seedlings by Different Phosphorus Levels.不同磷水平对唇形科植物幼苗生长、发育及生物活性化合物的转录组和代谢组调控
Int J Mol Sci. 2025 Jun 28;26(13):6253. doi: 10.3390/ijms26136253.
6
A loss-of-function of ZmWRKY125 induced by CRISPR/Cas9 improves resistance against Fusarium verticillioides in maize kernels.CRISPR/Cas9诱导的ZmWRKY125功能丧失提高了玉米籽粒对轮枝镰孢菌的抗性。
Plant Cell Rep. 2025 Jun 17;44(7):144. doi: 10.1007/s00299-025-03544-4.
7
Genomic and phenotypic insights into Serratia interaction with plants from an ecological perspective.从生态学角度对沙雷氏菌与植物相互作用的基因组学和表型学见解。
Braz J Microbiol. 2025 Jun;56(2):1219-1239. doi: 10.1007/s42770-025-01652-7. Epub 2025 Mar 25.
8
Integrating proteomic and phosphoproteomic profiles provide new insights into ABA-dependent signal regulation network in maize response to heat stress.整合蛋白质组学和磷酸化蛋白质组学图谱为玉米应对热胁迫时ABA依赖的信号调控网络提供了新见解。
BMC Plant Biol. 2025 Jul 1;25(1):792. doi: 10.1186/s12870-025-06821-2.
9
Uncovering the transcriptional regulatory network underlying selenium tolerance in maize seedlings.揭示玉米幼苗耐硒性背后的转录调控网络。
J Hazard Mater. 2025 Aug 15;494:138437. doi: 10.1016/j.jhazmat.2025.138437. Epub 2025 Apr 28.
10
Evolution of the basic helix-loop-helix transcription factor SPATULA and its role in gynoecium development.碱性螺旋-环-螺旋转录因子SPATULA的进化及其在雌蕊发育中的作用。
Ann Bot. 2024 Dec 31;134(6):1037-1054. doi: 10.1093/aob/mcae140.

引用本文的文献

1
Genomes of nitrogen-fixing eukaryotes reveal an alternate path for organellogenesis.固氮真核生物的基因组揭示了一条细胞器发生的替代途径。
Proc Natl Acad Sci U S A. 2025 Aug 19;122(33):e2507237122. doi: 10.1073/pnas.2507237122. Epub 2025 Aug 12.

本文引用的文献

1
The anti-inflammatory effects of itaconate and its derivatives in neurological disorders.异丁烯酸及其衍生物在神经紊乱中的抗炎作用。
Cytokine Growth Factor Rev. 2024 Aug;78:37-49. doi: 10.1016/j.cytogfr.2024.07.001. Epub 2024 Jul 6.
2
The MADS-box genes and antagonize functions in root development.MADS盒基因在根发育中具有拮抗功能。
Front Plant Sci. 2024 Mar 21;15:1331269. doi: 10.3389/fpls.2024.1331269. eCollection 2024.
3
A Simplified and Ultrafast Pipeline for Site-Specific Quantitative Chemical Proteomics.
一种用于位点特异性定量化学蛋白质组学的简化超快速流程
J Proteome Res. 2023 Oct 6;22(10):3360-3367. doi: 10.1021/acs.jproteome.3c00179. Epub 2023 Sep 7.
4
Chemical imaging reveals diverse functions of tricarboxylic acid metabolites in root growth and development.化学成像揭示了三羧酸代谢物在根生长发育中的多种功能。
Nat Commun. 2023 May 4;14(1):2567. doi: 10.1038/s41467-023-38150-z.
5
Comparative metabolomic profiling of roots and leaves reveals complex response mechanisms induced by a seaweed extract.根和叶的比较代谢组学分析揭示了海藻提取物诱导的复杂响应机制。
Front Plant Sci. 2023 Mar 9;14:1114172. doi: 10.3389/fpls.2023.1114172. eCollection 2023.
6
The signaling pathways and therapeutic potential of itaconate to alleviate inflammation and oxidative stress in inflammatory diseases.异丁酸盐缓解炎症性疾病中炎症和氧化应激的信号通路和治疗潜力。
Redox Biol. 2022 Dec;58:102553. doi: 10.1016/j.redox.2022.102553. Epub 2022 Nov 23.
7
Spatially patterned hydrogen peroxide orchestrates stomatal development in Arabidopsis.过氧化氢的空间模式调控拟南芥气孔发育。
Nat Commun. 2022 Aug 26;13(1):5040. doi: 10.1038/s41467-022-32770-7.
8
TFEB induces mitochondrial itaconate synthesis to suppress bacterial growth in macrophages.TFEB 诱导巨噬细胞中产生线粒体异柠檬酸盐以抑制细菌生长。
Nat Metab. 2022 Jul;4(7):856-866. doi: 10.1038/s42255-022-00605-w. Epub 2022 Jul 21.
9
Normics: Proteomic Normalization by Variance and Data-Inherent Correlation Structure.Normics:基于方差和数据固有相关性结构的蛋白质组学标准化。
Mol Cell Proteomics. 2022 Sep;21(9):100269. doi: 10.1016/j.mcpro.2022.100269. Epub 2022 Jul 16.
10
The Galaxy platform for accessible, reproducible and collaborative biomedical analyses: 2022 update.Galaxy 平台:用于可访问、可重复和协作的生物医学分析:2022 更新。
Nucleic Acids Res. 2022 Jul 5;50(W1):W345-W351. doi: 10.1093/nar/gkac247.