Suppr超能文献

严重急性呼吸综合征冠状病毒2型(SARS-CoV-2)非结构蛋白15(nsp15)通过破坏宿主抗病毒防御来增强病毒毒力。

SARS-CoV-2 nsp15 enhances viral virulence by subverting host antiviral defenses.

作者信息

Caobi Allen, Su Chia-Ming, Beusch Christian M, Kenney Devin, Darling Tamarand L, Feng Shuchen, Semaan Marc, Wacquiez Alan, Sanders Nathan L, Tully Ena S, Chen Da-Yuan, Evdokimova Monika, Ding Zhen, Jones Dakota, Alysandratos Konstantinos-Dionysios, Mizgerd Joseph P, Kirchdoerfer Robert N, Kotton Darrell N, Douam Florian, Crossland Nicholas A, Boon Adrianus C M, Gordon David E, Baker Susan C, Saeed Mohsan

机构信息

Department of Biochemistry and Cell Biology, Boston University Chobanian and Avedisian School of Medicine, Boston, MA 02118.

National Emerging Infectious Diseases Laboratories, Boston University, Boston, MA 02118.

出版信息

Proc Natl Acad Sci U S A. 2025 Jun 17;122(24):e2426528122. doi: 10.1073/pnas.2426528122. Epub 2025 Jun 12.

Abstract

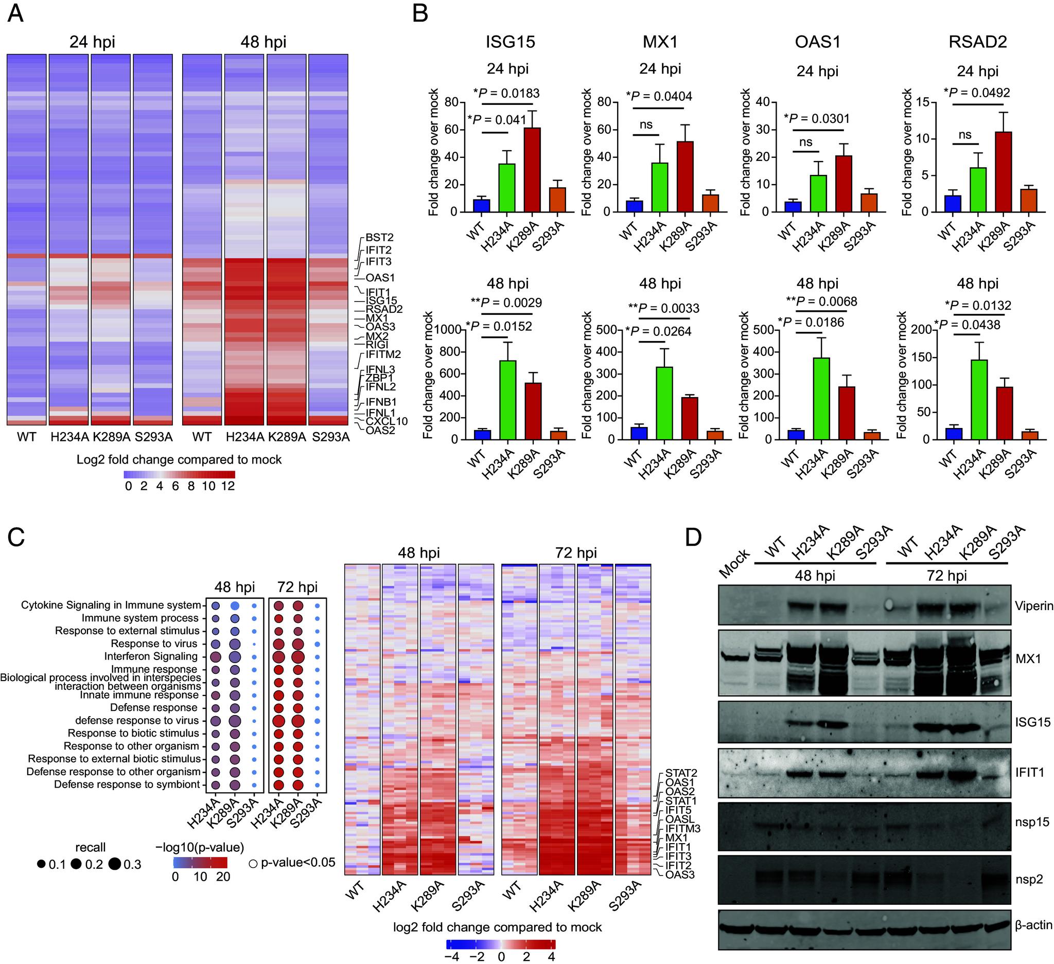
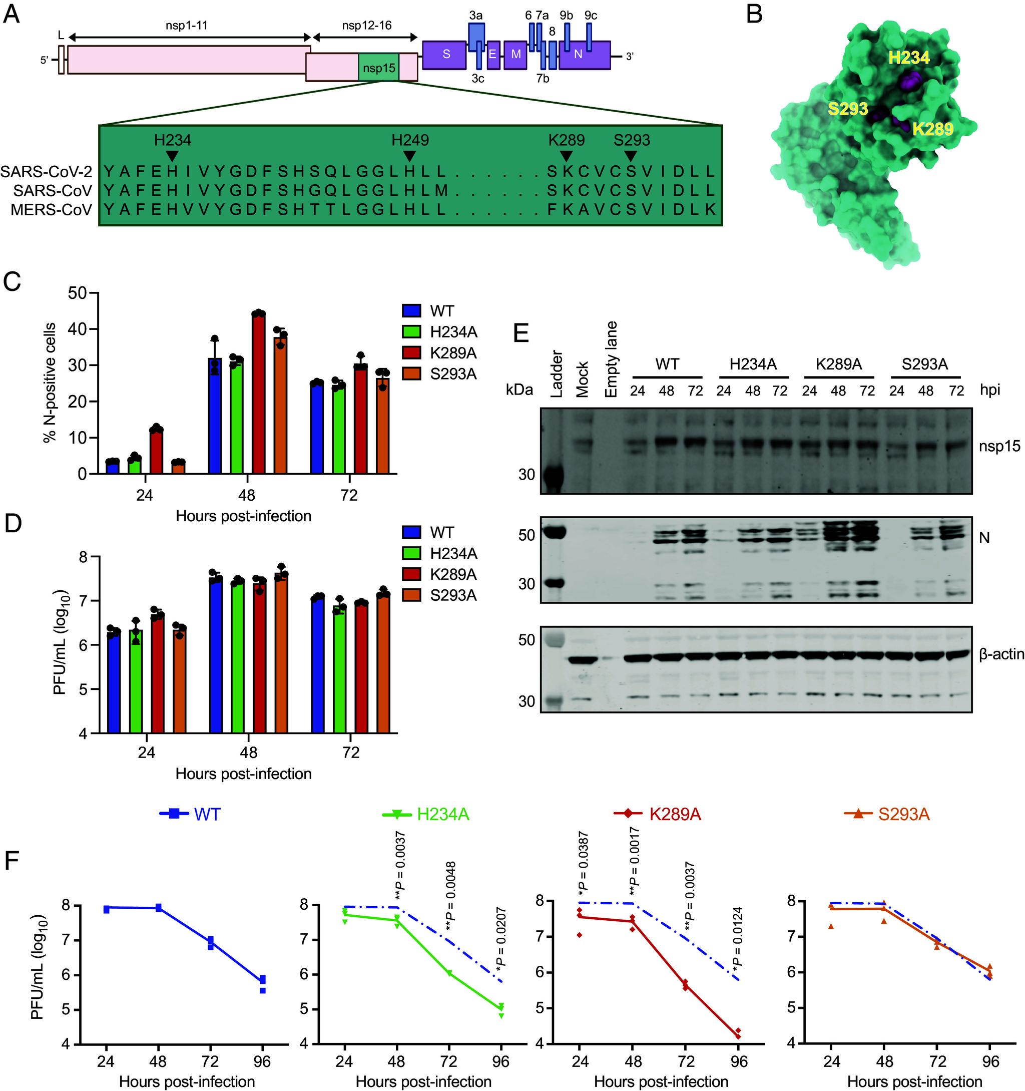
SARS-CoV-2 encodes numerous virulence factors, yet their precise mechanisms of action remain unknown. We provide evidence that the SARS-CoV-2 nonstructural protein 15 (nsp15) enhances viral virulence by suppressing the production of viral double-stranded (dsRNA), a potent inducer of antiviral signaling. The viral variants lacking nsp15 endoribonuclease activity elicited higher innate immune responses and exhibited reduced replication in human stem cell-derived lung alveolar type II epithelial cells, as well as in the lungs of infected hamsters. Consistently, these variants caused significantly less weight loss and mortality compared to wild-type (WT) virus in K18-hACE2 mice. Mechanistically, the cells infected with nsp15 mutants accumulated more viral dsRNA, causing enhanced stimulation of the interferon pathway. Chemical inhibition of interferon signaling dampened immune responses to nsp15 mutants and restored their replication to levels similar to the WT virus. These findings indicate that the endoribonuclease activity of nsp15 contributes to viral virulence by limiting the accumulation of viral dsRNA, thereby allowing robust replication with reduced activation of the host innate immune response.

摘要

严重急性呼吸综合征冠状病毒2(SARS-CoV-2)编码多种毒力因子,但其确切作用机制仍不清楚。我们提供的证据表明,SARS-CoV-2非结构蛋白15(nsp15)通过抑制病毒双链(dsRNA)的产生来增强病毒毒力,病毒双链(dsRNA)是抗病毒信号的有效诱导剂。缺乏nsp15核糖核酸内切酶活性的病毒变体引发了更高的先天免疫反应,并在人干细胞衍生的肺泡II型上皮细胞以及受感染仓鼠的肺部表现出复制减少。一致地,与野生型(WT)病毒相比,这些变体在K18-hACE2小鼠中引起的体重减轻和死亡率显著降低。从机制上讲,感染nsp15突变体的细胞积累了更多的病毒dsRNA,导致干扰素途径的刺激增强。干扰素信号的化学抑制减弱了对nsp15突变体的免疫反应,并将其复制恢复到与WT病毒相似的水平。这些发现表明,nsp15的核糖核酸内切酶活性通过限制病毒dsRNA的积累来促进病毒毒力,从而允许在宿主先天免疫反应激活减少的情况下进行强劲复制。

https://cdn.ncbi.nlm.nih.gov/pmc/blobs/23ae/12184426/d0d4b6aa5fc3/pnas.2426528122fig01.jpg

文献检索

告别复杂PubMed语法,用中文像聊天一样搜索,搜遍4000万医学文献。AI智能推荐,让科研检索更轻松。

立即免费搜索

文件翻译

保留排版,准确专业,支持PDF/Word/PPT等文件格式,支持 12+语言互译。

免费翻译文档

深度研究

AI帮你快速写综述,25分钟生成高质量综述,智能提取关键信息,辅助科研写作。

立即免费体验