Mantash Sarah, Aboulouard Soulaimane, Dakik Hassan, Zirem Yanis, Ziane-Chaouche Lydia, Nehme Ali, Mallah Khalil, El-Kurdi Marya, Ramadan Naify, Fournier Isabelle, Zibara Kazem, Kobeissy Firas, Salzet Michel
Department of Experimental pathology, Immunology and Microbiology, Faculty of Medicine, American University of Beirut, Beirut, Lebanon.
Laboratoire Protéomique, Réponse Inflammatoire et Spectrométrie de Masse (PRISM), Univ. Lille, Inserm, CHU Lille, U1192, Lille, France.
Signal Transduct Target Ther. 2025 Jun 23;10(1):195. doi: 10.1038/s41392-025-02286-9.
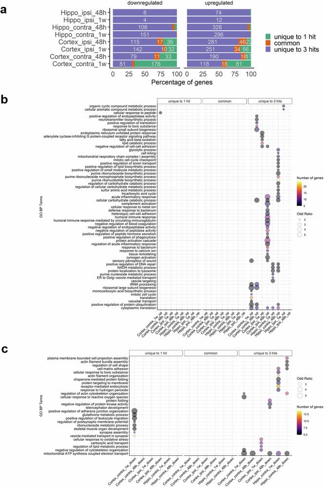
Traumatic brain injury (TBI) is a major public health concern associated with an increased risk of neurodegenerative diseases including Alzheimer's disease (AD), Parkinson's disease (PD), and chronic traumatic encephalopathy, yet the underlying molecular mechanisms in repetitive TBI remain poorly defined. This study investigates proteomic and behavioral changes following single and repetitive mild TBI in a mouse model, focusing on molecular alterations in the cortex and hippocampus across acute (48 h) and subacute (1 week) stages. Using shotgun proteomics and bioinformatics approaches, including weighted gene co-expression network analysis (WGCNA) and machine learning, we analyzed the proteomic landscapes of TBI-affected brain regions including the hippocampus and the cortex. We assessed motor and cognitive outcomes at 2-, 7-, and 30-days post-injury to explore functional impairments associated with observed molecular changes. Our findings reveal spatio-temporal injury- and time-specific proteomic changes, with a single TBI promoting neuroprotective and repair mechanisms, while repetitive TBI exacerbating neuronal damage and synaptic deficits in the hippocampus. Key deregulated proteins, including Apoa1, ApoE, Cox6a1, and Snca, were linked to neurodegenerative pathways, suggesting molecular connections between TBI and diseases like AD and PD. Behavioral assessments indicated that repetitive TBI significantly impaired motor and cognitive functions, with recovery in motor function by day 30, whereas cognitive deficits persisted. This study provides a detailed analysis of the proteomic and behavioral consequences of TBI, identifying molecular networks as potential biomarkers or therapeutic targets for mitigating long-term cognitive decline associated with repetitive head trauma. These findings underscore the importance of mitochondrial and synaptic integrity in TBI response and suggest that targeting these pathways could reduce neurodegenerative risk following repetitive TBI.
创伤性脑损伤(TBI)是一个重大的公共卫生问题,与包括阿尔茨海默病(AD)、帕金森病(PD)和慢性创伤性脑病在内的神经退行性疾病风险增加相关,但重复性TBI的潜在分子机制仍不清楚。本研究调查了小鼠模型单次和重复性轻度TBI后的蛋白质组学和行为变化,重点关注急性(48小时)和亚急性(1周)阶段皮质和海马体的分子改变。使用鸟枪法蛋白质组学和生物信息学方法,包括加权基因共表达网络分析(WGCNA)和机器学习,我们分析了受TBI影响的脑区(包括海马体和皮质)的蛋白质组图谱。我们在损伤后2天、7天和30天评估运动和认知结果,以探索与观察到的分子变化相关的功能障碍。我们的研究结果揭示了时空性损伤和时间特异性蛋白质组变化,单次TBI促进神经保护和修复机制,而重复性TBI加剧海马体中的神经元损伤和突触缺陷。关键的失调蛋白,包括载脂蛋白A1、载脂蛋白E、细胞色素c氧化酶亚基6A1和α-突触核蛋白,与神经退行性通路相关,表明TBI与AD和PD等疾病之间存在分子联系。行为评估表明,重复性TBI显著损害运动和认知功能,运动功能在第30天恢复,而认知缺陷持续存在。本研究详细分析了TBI的蛋白质组学和行为后果,确定分子网络作为减轻与重复性头部创伤相关的长期认知衰退的潜在生物标志物或治疗靶点。这些发现强调了线粒体和突触完整性在TBI反应中的重要性,并表明针对这些通路可以降低重复性TBI后的神经退行性风险。